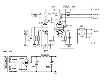
Гость dmaxim93 Опубликовано 28 Февраля, 2014 в 18:55 Жалоба Поделиться Опубликовано 28 Февраля, 2014 в 18:55 Решил повторить схему alchedat стаття https://datagor.ru/amplifiers/tubes/998-lam...6n1p-6p14p.html Вместо трансформатора ТВЗ-1-9 использовал ТВ-3Ш ( что нашел). Силовой трансформатор ТСА-50-1, там есть накальная обмотка, запитал анадное напряжение 250 вольт ( хотя на схеме 310, думал может ошибка?). Динамик 3ГДШ-1 , 8 Ом Номиналы резисторов все такие как на схеме, но конденсаторы на 150 μF и 200 μF, заменены на K73 ( кто неелектролит, неполярные). Суть проблемы: при включении, когда лампа разогрелась, начинает шуметь фон очееень дикий, сигнала через него не слышно. Я начинающий, и есть пару догадок ( возможно неверные): 1 - не тот тип конденсаторов, как следствие шум 2 - соласующий трансформатор неправильно подключен, я подключал к динамику 3,4 вывод, к лампе 6п14п 1,2 соотвественно. 3 - возможно перекос в ветках питания. Спаял на монтажной плате, фото платы вигрузить немогу как так нечем сфотограировать и запутано. Личное мнение что ето типичная оплошность, невнимательность. Буду очень благодарен если кто-то даст совет, или за любую помощь. Ссылка на комментарий Поделиться на другие сайты Поделиться
TANk Опубликовано 28 Февраля, 2014 в 19:26 Жалоба Поделиться Опубликовано 28 Февраля, 2014 в 19:26 _https://vprl.ru/index/transformator_tsa_50_1/0-52 Трансформатор силовой точно такой? Откуда в нем взялось анодное напряжение в 250 вольт. Там максимум что вытянуть можно это примерно 90в переменки что дает 130 постоянного напряжения. Какие именно конденсаторы на схеме заменены на К73? Можно их на рисунке схемы красным кругом обвести? Ссылка на комментарий Поделиться на другие сайты Поделиться
Гость dmaxim93 Опубликовано 28 Февраля, 2014 в 19:45 Жалоба Поделиться Опубликовано 28 Февраля, 2014 в 19:45 tank, я брал не со вторичной обмотки, брал из сети ( клеммы на первичной обмотке) , и на диодный мост как на схеме внизу, оттуда уже на схему. Добавлено после раздумий: tank, я брал не со вторичной обмотки, брал из сети ( клеммы на первичной обмотке) , и на диодный мост как на схеме внизу, оттуда уже на схему. Ссылка на комментарий Поделиться на другие сайты Поделиться
Гость rubenlukin Опубликовано 1 Марта, 2014 в 08:31 Жалоба Поделиться Опубликовано 1 Марта, 2014 в 08:31 брал из сети ( клеммы на первичной обмотке) , и на диодный мост как на схеме внизу, Очередной экстрим со стальными яйцами... :smile: Топ-стартер, вы живы? Ссылка на комментарий Поделиться на другие сайты Поделиться
Гость dmaxim93 Опубликовано 1 Марта, 2014 в 10:31 Жалоба Поделиться Опубликовано 1 Марта, 2014 в 10:31 rubenlukin, да жив, занимаюсь курсовым , а потом и лампами займусь. думаю замерять напряжение на аноде, сетке, есть справочник посмотреть характеристики, значит буду отлавливать неисправность, время есть еще очень много. Ссылка на комментарий Поделиться на другие сайты Поделиться
Гость olenevod Опубликовано 1 Марта, 2014 в 12:04 Жалоба Поделиться Опубликовано 1 Марта, 2014 в 12:04 Максим! КАТЕГОРИЧЕСКИ не советую вам использовать в качестве анодного напряжение сети без гальванической развязки! Это ОПАСНО не только для вашей ЖИЗНИ, но еще и рискуете спалить устройства, которые будете использовать в качестве источников сигнала. Ссылка на комментарий Поделиться на другие сайты Поделиться
Гость rubenlukin Опубликовано 1 Марта, 2014 в 12:39 Жалоба Поделиться Опубликовано 1 Марта, 2014 в 12:39 Это ОПАСНО не только для вашей ЖИЗНИ, но еще и рискуете спалить устройства, которые будете использовать в качестве источников сигнала. Вот и я о чём. Устройств много, а жизнь -- ОДНА. Ссылка на комментарий Поделиться на другие сайты Поделиться
Гость dmaxim93 Опубликовано 1 Марта, 2014 в 13:02 Жалоба Поделиться Опубликовано 1 Марта, 2014 в 13:02 Хорошо, буду немного делать иначе, посмотрел справочник по лампам ( А.М Бройде, Ф.И.Тарасов Справочник по електровакуумным и полупроводниковым приборам), померял напряжение, пересоберу заново но уже с меншим анодным напряжением. возьму со воторичной обмотки ТСА-50-1, попробую так. Ссылка на комментарий Поделиться на другие сайты Поделиться
Гость olenevod Опубликовано 1 Марта, 2014 в 13:03 Жалоба Поделиться Опубликовано 1 Марта, 2014 в 13:03 Рубен, я понял смысл вашего вопроса к ТС: "Вы живы?", а вот он вроде нет.... Ссылка на комментарий Поделиться на другие сайты Поделиться
Гость dmaxim93 Опубликовано 2 Марта, 2014 в 19:21 Жалоба Поделиться Опубликовано 2 Марта, 2014 в 19:21 olenevod, может неверно понял, но понимаю под етим что жизнь одна и ТБ никто не отменял, при роботе независимо с чем, то ли напряжение, то ли метал. Ссылка на комментарий Поделиться на другие сайты Поделиться
Гость rubenlukin Опубликовано 2 Марта, 2014 в 21:21 Жалоба Поделиться Опубликовано 2 Марта, 2014 в 21:21 olenevod, может неверно понял, но понимаю под етим что жизнь одна и ТБ никто не отменял, при роботе независимо с чем, то ли напряжение, то ли метал. Тогда вопрос (раз пишете курсовую) из курса арифметики средней школы. Вы потребляемый ток по накалу посчитали? Ссылка на комментарий Поделиться на другие сайты Поделиться
Гость kdtp Опубликовано 2 Марта, 2014 в 21:44 Жалоба Поделиться Опубликовано 2 Марта, 2014 в 21:44 Тогда вопрос (раз пишете курсовую) .... Рубен, про «арифметику» и «курсовую» - хороший вопрос. Да…, вот новое поколение будущих специалистов. А может так и надо, может Мы только этого и достойны…. Ссылка на комментарий Поделиться на другие сайты Поделиться
Рекомендуемые сообщения
Для публикации сообщений создайте учётную запись или авторизуйтесь
Вы должны быть пользователем, чтобы оставить комментарий
Создать учетную запись
Зарегистрируйте новую учётную запись в нашем сообществе. Это очень просто!
Регистрация нового пользователяВойти
Уже есть аккаунт? Войти в систему.
Войти