Гость volt88 Опубликовано 14 Февраля, 2014 в 19:39 Жалоба Поделиться Опубликовано 14 Февраля, 2014 в 19:39 Доброй ночи формучане. Нужен БП с возможнстью регулировки тока и напряжения. Перелопатил кучу сайтов в поисках простой и надежной схемы. Ничего лучше и проще этой не нашел Может конечно не там искал... Требования к БП: -плавная регулировка напряжения 3-30V -регулировка ограничения тока до 5-7А -защита от перегрева -защита от КЗ Имеется: LT1083CT - 2 шт Вопросы: 1. Заработает ли эта схема (если "ДА" то какие параметры компонентов подобрать? 2. Выполнит ли она все поставленные задачи? 3. Может есть схема надежнее? 4. Возможно ли использовать этот БП в качестве ЗУ АКБ авто? Заранее спасибо за помощь. PS. Просьба сильно не ругаться, т.к. в электронике пока не силен... Ссылка на комментарий Поделиться на другие сайты Поделиться
Lexter Опубликовано 14 Февраля, 2014 в 20:44 Жалоба Поделиться Опубликовано 14 Февраля, 2014 в 20:44 (изменено) ...Имеется: LT1083CT - 2 шт Уточните название микросхемы. Эти стабилизаторы бывают на фиксированные напряжения и регулируемые. В обозначение входит или цифра (фиксированное выходное напряжение из ряда 3,3 5 ... 12 В) или аббревиатура "ADJ" (Adjustable - регулируемый). Можно сделать регулируемый стабилизатор и на микросхеме с фиксированным выходным напряжением, но тогда нижнее значение выходного напряжения будет не менее напряжения стабилизации этой микросхемы, да и параметры получатся несколько другие. Так что уточните тип. Это важно. На все импортные микросхемы есть документация производителя - "даташит" (Datasheet). В ней расписано всё, что и как можно получить от данной микросхемы. Вот ссылка (первый символ - знак подчёркивания - убрать) на страничку с описанием _https://www.linear.com/product/LT1083 вот сам даташит _https://cds.linear.com/docs/en/datasheet/108345fg.pdf Почитайте, там совсем не сложно. Будут вопросы - будут ответы. А схема, что вы привели, не лучшая, не худшая, но лучше понимать, что от неё можно ожидать. :smile: P.S. Есть много подходов к проектированию: 1. Есть микросхема, надо из неё выжать по максимуму. 2. Есть задача, надо найти лучшее решение. Покупка деталей - не проблема. 3. Есть мешочек деталей. Надо собрать схему из того, что имеется, докупив по-минимуму и т.д... У вас какая задача? Изменено 14 Февраля, 2014 в 20:52 пользователем Lexter Ссылка на комментарий Поделиться на другие сайты Поделиться
Гость volt88 Опубликовано 15 Февраля, 2014 в 12:23 Жалоба Поделиться Опубликовано 15 Февраля, 2014 в 12:23 На микросхеме написано: LT 1083 CT 1127 Вот так выглядит внешне. 3. Есть мешочек деталей. Надо собрать схему из того, что имеется, докупив по-минимуму Ссылка на комментарий Поделиться на другие сайты Поделиться
Lexter Опубликовано 15 Февраля, 2014 в 17:01 Жалоба Поделиться Опубликовано 15 Февраля, 2014 в 17:01 Требования к БП:-плавная регулировка напряжения 3-30V -регулировка ограничения тока до 5-7А -защита от перегрева -защита от КЗ Собрать можно, работать будет, но все желаемые вами характеристики одновременно вы не получите. Я не зря подсунул вам почитать даташит. Там объясняется, почему. Вкратце - всё упрётся в мощность, рассеиваемую на микросхеме стабилизатора. Да, максимальное напряжение на входе LT1083 допускается не более 30 В. Да, максимально-допустимый ток не более 7,5 А. Но при входном 30 В, выходном 3 В и токе 7 А на кристалле будет рассеиваться мощность (30 - 3) * 7 = 189 Вт. При тепловом сопротивлении "кристалл-радиатор", равном 0,5 град.С / Вт, перегрев кристалла относительно идеального радиатора составит 189 * 0,5 = 94,5 градуса. При температуре идеального радиатора 20 градусов (для реального радиатора - значительно больше), температура кристалла составит 20 + 94,5 = 110,5 градусов. Реально работать такая конструкция не будет. Читайте даташит, смотрите, что можно получить от этой микросхемы, и, если это вас устраивает, - собирайте и пользуйтесь. Номиналы элементов берутся из даташита. Но если вам нужны именно указанные вами характеристики - ищите другую схему. P.S. Небольшая подсказка: На аналоговых "линейных" стабилизаторах источники питания на большие токи с широким диапазоном изменения выходного напряжения часто выполняют с несколькими переключаемыми диапазонами напряжений. Входное напряжение при этом формируется от отводов вторичной обмотки трансформатора, что позволяет обеспечить приемлемую разность входного и выходного напряжений, то есть не превышать разумно-допустимую мощность рассеяния на микросхеме. P.P.S. Я не вредный. :smile: Просто времени нет подробно разжёвывать или искать за вас решение задачи. Воспринимайте мои подсказки просто как "что-то, что лучше, чем ничего". А может, зайдёт кто-то, кто только что решал такую же задачу, и поделится своим решением. А можно просмотреть подобные конструкции на этом портале. Глядишь - что-нибудь, да подойдёт. Ссылка на комментарий Поделиться на другие сайты Поделиться
Гость volt88 Опубликовано 15 Февраля, 2014 в 22:04 Жалоба Поделиться Опубликовано 15 Февраля, 2014 в 22:04 Спасибо Вам огромное за советы и подсказки. Еще один вопросик...или пару можно...? Вот нашел схемку на этом же форуме Пишут, что хорошая, стабильная и т.д и т.п. А вот с регулировкой напряжения и тока... https://forum.datagor.ru/index.php?showtopi...4&hl=lt1083 Похожая тема... Только про эту схему инфы маловато... И про параметры и номиналы компонентов мало написано... Добавлено после раздумий: https://forum.datagor.ru/index.php?showtopi...4&hl=lt1083 Сообщение 21 Добавлено после раздумий: А так же возможно ли истользовать этот БП в качестве ЗУ авто Или 2 в 1 хрень и лучше не заморачиваться и сабрать 2 устройства? Ссылка на комментарий Поделиться на другие сайты Поделиться
Lexter Опубликовано 16 Февраля, 2014 в 05:18 Жалоба Поделиться Опубликовано 16 Февраля, 2014 в 05:18 (изменено) ...Еще один вопросик...или пару можно...? ... Да хоть десять. Единственное - по правилам форума все вопросы в одной ветке могут быть только по её теме. Первая схема вполне рабочая, только ёмкость по входу забыли и индикация "ON" странненькая: при выходном от 1,3В до 1,6В светодиод вообще светиться не будет, а потом с увеличением выходного напряжения постепенно будет увеличиваться яркость. Про схемы в ветке https://forum.datagor.ru/index.php?showtopi...4&hl=lt1083 ничего не скажу - надо вникать. Но кто вам мешает самому задать вопрос непосредственно Владимиру - автору этих схем, в той же ветке? ... возможно ли истользовать этот БП в качестве ЗУ авто... В качестве ЗУ для свинцового аккумулятора можно использовать любой источник с устанавливаемым ограничением тока. Только ток должен быть достаточен для данного аккумулятора, и надо присматривать за процессом заряда. Можно и с помощью просто регулируемого источника заряжать. Только придётся не "присматривать" за процессом заряда, а неотрывно следить за током и подстраивать ручкой выходное напряжение. По вашей проблеме. Устанавливать значение максимального тока у лабораторного источника питания редко когда требуется. В большинстве случаев достаточно фиксированного ограничения, чтобы источник не сгорел при КЗ (коротком замыкании). Если это вас устроит, возьмите схему на LT1083 из даташита, соберите и пользуйтесь. Встроенная защита по току и от перегрева у неё есть. Потом при необходимости всегда сможете модифицировать. Только не забудьте поставить микросхему на большой радиатор (подойдёт компьютерный кулер) и выпрямитель рассчитайте на выходное напряжение не более 30В. Больше подавать на вход LT1083 нельзя. Не забудьте также обязательные ёмкости по входу и выходу поставить рядом с выводами микросхемы. Про рассчёт номиналов в даташите тоже есть. По трансформатору и выпрямителю у вас вопросов нет? Диоды на нужное напряжение и ток подберёте? С ёмкостью фильтра не переборщите? Знаете, что чем больше ёмкость в фильтре, тем пульсации, конечно, меньше, а вот импульс тока через диод - больше? Увеличивая ёмкость фильтра, легко можно превысить даже максимально-допустимый ток диода в импульсе. Для источника на 7А выпрямительные диоды на 10А (как на первой вашей схеме) легко могут погореть. Особенно в момент включения, броском тока заряда разряженного в ноль конденсатора фильтра. А ещё, обратное напряжение на выпрямительном диоде чуть больше удвоенного выходного напряжения выпрямителя. Так что по допустимому обратному напряжению выпрямительных диодов в вашей первой схеме тоже, похоже, прокол... Сразу не рассмотрел. P.S. Чуть не забыл. Схема, которую вы привели на последнем рисунке, вполне рабочая. Только синим "-18В" неправильно обозначено. Должно быть "0", "Общий" или "Корпус". Входное напряжение всего 18В, а как нарисовано - можно понять, что 36 (+/-18). Если выходное напряжение до 15В вам достаточно - смело можете повторять. Про радиатор только не забудьте. Изменено 16 Февраля, 2014 в 05:32 пользователем Lexter Ссылка на комментарий Поделиться на другие сайты Поделиться
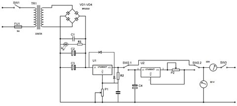
Гость Extreme72 Опубликовано 6 Декабря, 2016 в 14:55 Жалоба Поделиться Опубликовано 6 Декабря, 2016 в 14:55 Здравствуйте ! Прошу подсказку по стабилизатору LT1083CT. Точнее, у меня два вопроса. 1. В описании стабилизатора есть такой параметр: Разница между входным и выходным напряжениями - 30 В. Это фиксированная разница и чтобы получить, скажем 10 Вольт на выходе, на вход надо подать 40 Вольт ? Или это максимально возможная разница ? Какая тогда минимально возможная разница ? 2. В схеме блока питания из первого сообщения используются 2 таких стабилизатора. Второй подключается через SW2. Как работает этот БП ? Что регулируется Р1, а что Р2 ? Ссылка на комментарий Поделиться на другие сайты Поделиться
Datagor Опубликовано 6 Декабря, 2016 в 15:11 Жалоба Поделиться Опубликовано 6 Декабря, 2016 в 15:11 1. Приведите скриншот страницы даташита с указанным вами параметром. Уточните, какой тип стаба у вас - есть с регулируемым выходом, есть с неизменяемым на стандартные напряжения. В любом случае ваше толкование не совсем верно. 2. Первый включен как стабилизатор напряжения, второй как стабилизатор тока. Резюками соответственно и регулируется выходное напряжение и допустимый ток. Ссылка на комментарий Поделиться на другие сайты Поделиться
Гость Extreme72 Опубликовано 6 Декабря, 2016 в 17:29 Жалоба Поделиться Опубликовано 6 Декабря, 2016 в 17:29 1. У меня его ещё нет, но буду брать регулируемый (ADJ). Скриншот на английском, но попадался перевод "Input-To-Output Voltage Differential" как "Разница между входным и выходным напряжениями". 2. Спасибо. Теперь возникла мысль... я правильно понимаю, что этот стабилизатор можно использовать как, своего рода, токоограничитель, если взять только часть схемы (обвёл красным) ? Такое устройство мне бы тоже пригодилось. И, кстати, какой мощности должен быть Р2 ? Ссылка на комментарий Поделиться на другие сайты Поделиться
Datagor Опубликовано 7 Декабря, 2016 в 06:21 Жалоба Поделиться Опубликовано 7 Декабря, 2016 в 06:21 1. Это ограничение связано с жесткой внутренней защитой чипа. Чем ниже выходное напряжение вы нарегулируете (т.е. чем больше получится разница между входным и выходным U), тем меньше тока вы сможете получить до срабатывания защиты. При (VIN – VOUT) = 5V, I = 9.5A При (VIN – VOUT) = 25V, I = 1.0A 30 Вольт - это абсолютный максисмум, лучше не превышать 25V. 2. Это как я писал выше стабилизатор тока, сколько поставите, столько получите максимально в цепи. Это удобно при наладке - чтобы ничего не перегорело. Это необходимо при зарядке аккумуляторов в режиме постоянного тока. Регулирующий резистор нужен мощный. При токе 8А это уже скорее реостат. На практике вместо него обычно используется набор постоянных резисторов с переключателем для нужных токовых величин. Ссылка на комментарий Поделиться на другие сайты Поделиться
Гость Extreme72 Опубликовано 7 Декабря, 2016 в 07:39 Жалоба Поделиться Опубликовано 7 Декабря, 2016 в 07:39 Всё понятно. Большое спасибо за разъяснения ! Ссылка на комментарий Поделиться на другие сайты Поделиться
Рекомендуемые сообщения
Для публикации сообщений создайте учётную запись или авторизуйтесь
Вы должны быть пользователем, чтобы оставить комментарий
Создать учетную запись
Зарегистрируйте новую учётную запись в нашем сообществе. Это очень просто!
Регистрация нового пользователяВойти
Уже есть аккаунт? Войти в систему.
Войти