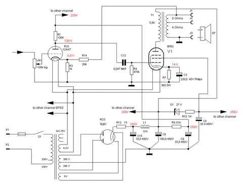
Гость wgmcc Опубликовано 14 Февраля, 2014 в 12:27 Жалоба Поделиться Опубликовано 14 Февраля, 2014 в 12:27 (изменено) Вот решился запихнуть гитарный преамп Слоректо Твин в корпус, и попутно родилась идея сделать оконечник в нем. Есть лампы 6н1п, 6н3п, 6п14п 6п15п, 6п6с. Смотрю на схемы однотактников 6н3п+6п14п и 12ах7+6п6с. По какой схеме лучше сделать? Очень ограничен в размерах корпуса (должен получится почти ка знаменитый гитарный оранж бокс). Корпус от бп кинаповского Радует наличие тв3-ш и выходника от 50у кинаповского. Только вот не могу найти инфу на выходник от кинапа. Изменено 14 Февраля, 2014 в 12:54 пользователем wgmcc Фотки для публикации на Датагоре нужно разворачивать и оптимизировать. Ссылка на комментарий Поделиться на другие сайты Поделиться
mtihonov Опубликовано 14 Февраля, 2014 в 13:03 Жалоба Поделиться Опубликовано 14 Февраля, 2014 в 13:03 (изменено) 12ах7+6п6с - стандартная парочка для чампа. Посмотрите схемы чампов и их повторите, результат будет более предсказуемым. Походите по GTLAB.net, guitar-gear.ru, много подчерпнете. Сам много оттуда беру. Изменено 14 Февраля, 2014 в 13:33 пользователем Datagor Ссылка на комментарий Поделиться на другие сайты Поделиться
Гость wgmcc Опубликовано 14 Февраля, 2014 в 13:08 Жалоба Поделиться Опубликовано 14 Февраля, 2014 в 13:08 (изменено) Спасибо, уже побывал там) Буду делать скорее всего на 6п6с. По току удачно попал на тан37, да и выходной транс он 90у2 вроде должен подойти. Изменено 14 Февраля, 2014 в 13:34 пользователем wgmcc Ссылка на комментарий Поделиться на другие сайты Поделиться
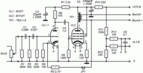
калтер Опубликовано 14 Февраля, 2014 в 18:02 Жалоба Поделиться Опубликовано 14 Февраля, 2014 в 18:02 Неплохой вариант Регент-10:есс83(6н2п)+2х6ф5п-приходилось когда-то чинить! :smile: Ссылка на комментарий Поделиться на другие сайты Поделиться
Гость kdtp Опубликовано 15 Февраля, 2014 в 08:00 Жалоба Поделиться Опубликовано 15 Февраля, 2014 в 08:00 .....да и выходной транс он 90у2 вроде должен подойти. Интересно, для чего!? Ссылка на комментарий Поделиться на другие сайты Поделиться
Гость wgmcc Опубликовано 15 Февраля, 2014 в 10:23 Жалоба Поделиться Опубликовано 15 Февраля, 2014 в 10:23 Интересно, для чего!? В качестве выходного трансформатора. В процессе перелопачивания информации, нашел схему от данного усилителя, и там как раз 6п6с нагружена через этот трансформатор (его маркировка 2100) Ссылка на комментарий Поделиться на другие сайты Поделиться
Гость wgmcc Опубликовано 15 Февраля, 2014 в 13:23 Жалоба Поделиться Опубликовано 15 Февраля, 2014 в 13:23 ...или же этот выходной трансформатор не выдержит столь высокого напряжения? Дроссель с этого же 90у2 (др48) тоже нельзя использовать? Ссылка на комментарий Поделиться на другие сайты Поделиться
Гость wgmcc Опубликовано 16 Февраля, 2014 в 15:16 Жалоба Поделиться Опубликовано 16 Февраля, 2014 в 15:16 поправка: усилитель 90у-5 Ссылка на комментарий Поделиться на другие сайты Поделиться
Гость wgmcc Опубликовано 16 Февраля, 2014 в 18:29 Жалоба Поделиться Опубликовано 16 Февраля, 2014 в 18:29 ...или же этот выходной трансформатор не выдержит столь высокого напряжения? Дроссель с этого же 90у2 (др48) тоже нельзя использовать? Данный трансформатор рассчитан на 40 ма , на одном форуме вычитал что работать должно. Нагрузку в 16 ом получить реально(по 8 ом две головки последовательно подключить). дроссель должен тоже нормально работать. Ссылка на комментарий Поделиться на другие сайты Поделиться
Рекомендуемые сообщения
Для публикации сообщений создайте учётную запись или авторизуйтесь
Вы должны быть пользователем, чтобы оставить комментарий
Создать учетную запись
Зарегистрируйте новую учётную запись в нашем сообществе. Это очень просто!
Регистрация нового пользователяВойти
Уже есть аккаунт? Войти в систему.
Войти