Перейти к содержанию

Двухтактный усилитель мощности на стержневых лампах


Рекомендуемые сообщения

Или не заморачиваться - и взять в качестве выходника - небольшой накальник ТН?

именно так поступил Комаров в своих усилителях...

насколько я понимаю это гитарный усилитель АЧХ столь широкая не требуется то и на ТВЗ можно выполнить, в недрах форума была методика от Сергея Балашова. в ней подробная информация исполнения двухтактника на базе ТВЗ

Ссылка на комментарий
Поделиться на другие сайты

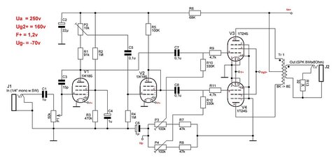
Уфф. Нашел минутку - дочертил схемы.

 

Можно пинать :smile:

 

Смещение организовано (пока), как в оригинале.

Как теперь организовать правильно регулируемую обратную связь, с учетом нормального (1.2в) накала (Presense) - не соображу.

 

Вдогонку - накал ламп (на схеме не указано) - еще будет зашунтирован небольшими SMD электролитами.

Эдакий overkill :smile:

post-4349-1369663085_thumb.jpg

post-4349-1369663095_thumb.jpg

PwrAmp1P24B_PP.rar

Изменено пользователем stslam
Ссылка на комментарий
Поделиться на другие сайты

Для публикации сообщений создайте учётную запись или авторизуйтесь

Вы должны быть пользователем, чтобы оставить комментарий

Создать учетную запись

Зарегистрируйте новую учётную запись в нашем сообществе. Это очень просто!

Регистрация нового пользователя

Войти

Уже есть аккаунт? Войти в систему.

Войти
  • Последние посетители   0 пользователей онлайн

    • Ни одного зарегистрированного пользователя не просматривает данную страницу
×
×
  • Создать...