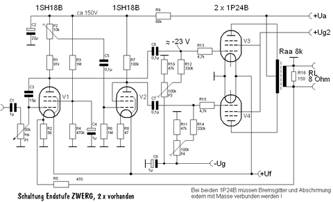
stslam Опубликовано 18 Мая, 2013 в 14:55 Жалоба Поделиться Опубликовано 18 Мая, 2013 в 14:55 (изменено) Еще не доделан однотакт (1Ж18Б + 1П24Б - макет работает, осталось запихнуть в коробку, но в отпуск он со мной не поедет из-за превышения ожидаемых габаритов), а уже захотелось чего-то более другого. Наткнулся на немецкий проект стереоусилителя ZWERG на стержневых лампах (1 канал - 2шт 1Ж18Б+2шт 1П24Б) - автор снял с него 5,7Вт неискаженной мощности (2х-тактник в режиме AB). Схемы (мощник+питальник) во вложении. Питание накала сделаю "человеческим" - 1.2 В (автор питает 1П24Б на 2,4, 1Ж18Б - через резистор) И сразу возникли детские вопросы - а правильно ли? 1. Выходной транс. При 8ми омной нагрузке и RAA 8000 Ом. За эту часть - отдельное спасибо Сергею Кузнецову - в беседе с ним - пришел к пониманию - что мне нужно :smile: Буду перематывать ТВЗ (который на УШ16х24, толщина набора 24мм, ширина окна 10мм, высота окна 25мм) Каркас - с центральной перегородкой Амплитуду индукции беру как 0.8Тл, плотность тока 2.3 А/мм2. По разным методикам (усредненные результаты) получил: Первичка 1792+1792 ПЭЛШО 0.14 Вторичка 95 (намотаю как 48+48) ПЭЛ 0.71 Сборка - вперекрышку. 2. Пока непонятно - как лучше организовать крутилку на обратную связь (типа презенса) 3. Пока не решен вопрос - нужен ли кабсим на выходе. И если да, то какой? В остальном пока вопросов нет. Поэтапный план. 1. Проработать схему. 2. Пересчитать и сконструировать питальник (предпочтение - месовской схемотехнике - классическая LC фильтрация - с большим L и малыми C) 3. Пересчитать еще раз и намотать выходник. 4. Смакетировать. 5. Изготовить корпус. 6. Окончательная сборка. Этап 1 начат. Господа-товарищи! Если есть интерес - обсуждаем схемку - не стесняемся! Со своей стороны - постараюсь не превращать проект в совсем уж долгострой и вести тут отчет о проделанной работе. Изменено 18 Мая, 2013 в 15:24 пользователем stslam Ссылка на комментарий Поделиться на другие сайты Поделиться
TANk Опубликовано 18 Мая, 2013 в 17:08 Жалоба Поделиться Опубликовано 18 Мая, 2013 в 17:08 1. По разным методикам (усредненные результаты) получил:Первичка 1792+1792 ПЭЛШО 0.14 Очень большие сомнения, что на каркас влезет 3600 витков ПЭЛШО. Даже очень сомнительно что влезет простой ПЭВ2 0.14. Я бы поискал на выход ШЛ сердечник при примерно таких же габаритах у них окно как правило больше чем у простых Ш. Или взять ШЛ трансформатор размером чуть больше и разделить ему сердечник на два ПЛ. И мотать выходники на ПЛ сердечниках - И проблем с симметрией катушек не будет и параметры могут получиться лучше, да и габариты можно сделать более плоские. Единственный минус - делать 4 каркаса. 2. Резистор R5 сделать составным 200 ом + 330 ом подстроечный. Либо подстроечный резистор на 150-200 поставить вместо R16 и с его движка снимать сигнал ОС. Резистор R5 тогда тоже уменьшаем до 200 примерно Ом. Ссылка на комментарий Поделиться на другие сайты Поделиться
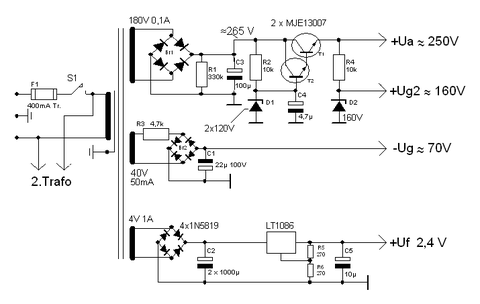
Chugunov Опубликовано 18 Мая, 2013 в 19:20 Жалоба Поделиться Опубликовано 18 Мая, 2013 в 19:20 (изменено) Меня несколько смущает узел формирования напряжения смещения -70 В. Что-то не припомню, чтобы так делали. Не лучше перенести 4,7 кОм в CRC фильтр? Если диоды слабые, можно нагрузить их на маленькую емкость. Естественно в стабилизаторе +250 В, чтобы их получить, двух стабилитронов по 120 В маловато. Надо их или отбирать из кучи, а проще, если кучи нет, добавить последовательно третий низковольтный. Надо прикинуть ток через эти стабилитроны - он должен быть на порядок больше базового. Изменено 18 Мая, 2013 в 19:24 пользователем chugunov Ссылка на комментарий Поделиться на другие сайты Поделиться
stslam Опубликовано 20 Мая, 2013 в 06:47 Автор Жалоба Поделиться Опубликовано 20 Мая, 2013 в 06:47 (изменено) 1. Очень большие сомнения, что на каркас влезет 3600 витков ПЭЛШО. Даже очень сомнительно что влезет простой ПЭВ2 0.14. Обоснуйте, пожалуйста. Мои ламерские возражения: Требования к трансу - частотка 50 Hz - 7000 Hz (гитарник) Секционирование - только по половинкам (каждая половинка - первичка, над ней вторичка - все мотается виток к витку. Равенство половинок позволит выдержать равенство активных сопротивлений, что малосущественно, но приятно. Может еще ультралинейных отводов сделаю, если не поленюсь) Ls 16мм HS 24 мм Lok 10 мм Hок - 25мм Добавочное каркаса Ls+ 18мм Hs+ 26мм Длина каркаса под намотку 11+11 (22мм) Без межслойной и без межобмоточной изоляции Амплитуда индукции 0.8 Плотность тока 2.3 А/мм2 Вот из таких предпосылок - у меня получается - слой первички (0.145 по изоляции) - 54+54 витков (в реальности может и 55 влезть) Это значит, что толщина первички на катушке - составит 3.7мм (получаем 26+3.7 = 29,7) Короче - вместе со вторичкой и толщиной каркаса - получается 35,9 мм. Ну а 0.1 мм - внешняя изоляция. Все влазит. "Впритык". Или - укажите где я ошибаюсь. У меня больше сомнений вызывает - количество витков и выбранное омическое сопротивление (первичка ~423 Ом) 2. Резистор R5 сделать составным 200 ом + 330 ом подстроечный. Либо подстроечный резистор на 150-200 поставить вместо R16 и с его движка снимать сигнал ОС. Резистор R5 тогда тоже уменьшаем до 200 примерно Ом. Спасибо! Подумаю. Для удобства правки - перерисую схему в SPlan - или не надо? Меня несколько смущает узел формирования напряжения смещения -70 В. ... Спасибо! Питальник будет переработан полностью - пока не обращайте внимания - я его привел в авторском варианте и чтобы вручную напруги не писать. Кстати - мне непонятно - зачем там аж 70 вольт? Не проще ли снизить до 30 и уменьшить резисторы в цепи смещения (ведь 23 в итоге должно быть)? Или я чего-то не увидел по схеме? Всем. У меня вообще нет опыта переработки схем из "классических" в "гитарные". Возможно отправной точкой могут послужить 2 варианта схем от Манакова (на ГМИ-6)???: "Обычный" и "Гитарник". Если да - схемы выложу (согласие автора в его непередаваемой манере - имею) Изменено 20 Мая, 2013 в 09:15 пользователем stslam Ссылка на комментарий Поделиться на другие сайты Поделиться
TANk Опубликовано 20 Мая, 2013 в 10:48 Жалоба Поделиться Опубликовано 20 Мая, 2013 в 10:48 Мои ламерские возражения: Не прибедняйся :smile: Все бы такими были "ламерами" ! Вот мои соображения. Подкрепленные простым экспериментом. ПЭЛШО 0.14 у меня нет. Есть 0.19 и 0.112. Беру гвоздик, мотаю на него плотно виток к витку 20 витков, потом штангенциркулем измеряю ширину намотки. Делю на 20 и получаю ширину одного витка. У провода 0.19 получаю 0.27мм У провода 0.112 - получаю 0.2мм делаю предположение, что провод толщиной 0.14 (это по меди) будет иметь ширину витка порядка 0.24мм. 11мм/0.24=45-46 витков 1790/45=40 слоев. Толщину одного слоя возьмем тоже 0.24мм и получим что на первичную обмотку надо 9.6 мм высоты каркаса. И это при условии плотной, виток к витку, намотки. Без межслойных прокладок сделать намотку виток к витку больше чем на 4-5 слоях даже с укладчиком витков не получится. Дальше пойдет намотка внавал плотность которой еще ниже. Соответственно и места такая обмотка займет больше. С проводом ПЭВ2 в лаковой изоляции ∅ по меди 0.14 (по изоляции 0.17) такие обмотки должны влезть впритык. Добавлено после раздумий: Да, еще я прикидывал вначале, что мотаться будет не гитарный, а музыкальный трансформатор. Когда делается секционирование хотя бы 3+2 и между каждым слоем кладется межслойная прокладка. Между секциями эта прокладка как минимум удваивается. Самый тонкий материал для такой прокладки, который есть под руками - это конденсаторная бумага толщиной 0.03мм а это увеличит толщину одного слоя примерно до 0.3мм. Ссылка на комментарий Поделиться на другие сайты Поделиться
Chugunov Опубликовано 20 Мая, 2013 в 10:59 Жалоба Поделиться Опубликовано 20 Мая, 2013 в 10:59 Кстати - мне непонятно - зачем там аж 70 вольт? Не проще ли снизить до 30 и уменьшить резисторы в цепи смещения (ведь 23 в итоге должно быть)? Или я чего-то не увидел по схеме? Не проще. Уменьшить резисторы в цепи смещения = уменьшить "сеточное сопротивление от сетки на землю", что во-первых нагрузит каскад предусиления и динамическое усиление уменьшится, во-вторых, потребует увеличения емкости разделительных конденсаторов. Ссылка на комментарий Поделиться на другие сайты Поделиться
stslam Опубликовано 20 Мая, 2013 в 11:24 Автор Жалоба Поделиться Опубликовано 20 Мая, 2013 в 11:24 (изменено) ...Вот мои соображения. Подкрепленные простым экспериментом. ПЭЛШО 0.14 у меня нет. Есть 0.19 и 0.112. Беру гвоздик, мотаю на него плотно виток к витку 20 витков, потом штангенциркулем измеряю ширину намотки. Делю на 20 и получаю ширину одного витка. У провода 0.19 получаю 0.27мм У провода 0.112 - получаю 0.2мм делаю предположение, что провод толщиной 0.14 (это по меди) будет иметь ширину витка порядка 0.24мм. 11мм/0.24=45-46 витков 1790/45=40 слоев. Толщину одного слоя возьмем тоже 0.24мм и получим что на первичную обмотку надо 9.6 мм высоты каркаса. И это при условии плотной, виток к витку, намотки. Без межслойных прокладок сделать намотку виток к витку больше чем на 4-5 слоях даже с укладчиком витков не получится. Дальше пойдет намотка внавал плотность которой еще ниже. Соответственно и места такая обмотка займет больше. Принимается! Спасибо! Перемеряю (я с чего-то взял, что мой ПЭЛШО 0.14 - имеет внешний ∅ 0.145) и увеличу толщину набора. Типоразмер ТВЗ взят по 2м соображениям - влазит в туда, куда запланировал; и у меня их есть :smile: Самый тонкий материал для такой прокладки, который есть под руками - это конденсаторная бумага толщиной 0.03мм Поправка - бумага из МБГ - имеет и 2 слоя. Возможно, что Вы когда меряли - не расслоили. Там "внутре" - (на разных заводах - по разному экономили :smile: ) - обычно такой бутерброд: 1слой бумаги, 1фольга, 2 слоя бумаги, 1фольга, 1 слой бумаги. Очень приятно резать на доли мм "в размер+чуть" - тогда бахрому можно только с одного края - красивее укладка. А хитрая смазка из кондера - очень хорошо в дверной замок намазывается :smile: Короче - толщина 1го слоя бумаги, что я мерял = 0.015 (проверялись МБГ-шки разных годов и напруг до 600В) Измерения проводились - электронный штангенциркуль (с точностью до сотых, погрешность 1 сотая на 100мм) и "советским" микрометром (марку не помню). Но, конечно - всякое вспучивание и прочие случайности, неизбежные на море - получится толщее :smile: Но если у меня ПЭЛШО - и напруга не очень высокая - думаю втиснуть без межслойки и без мЕжобмоточной. Вердикт - увеличу толщину набора на 3мм (пока не померяю - 3мм взято "от фонаря") :smile: P.S. А число витков-то хоть верно посчитал? Изменено 20 Мая, 2013 в 15:47 пользователем stslam Ссылка на комментарий Поделиться на другие сайты Поделиться
stslam Опубликовано 20 Мая, 2013 в 16:04 Автор Жалоба Поделиться Опубликовано 20 Мая, 2013 в 16:04 Не успеваю нарисовать (смещение никак не влазит :smile: ). Недоделку - выкладываю (PwrAmp1P24B_PP.rar - Splan7) - чтобы не потерялось. В качестве компенсации (а также, чтобы вдохновление не прошло) - фото однотактного макета. Как говорится - найди усилитель :smile: PwrAmp1P24B_PP.rar Ссылка на комментарий Поделиться на другие сайты Поделиться
игорь джан Опубликовано 22 Мая, 2013 в 19:50 Жалоба Поделиться Опубликовано 22 Мая, 2013 в 19:50 Не успеваю нарисовать (смещение никак не влазит :smile: ). Недоделку - выкладываю (PwrAmp1P24B_PP.rar - Splan7) - чтобы не потерялось. В качестве компенсации (а также, чтобы вдохновление не прошло) - фото однотактного макета. Как говорится - найди усилитель :smile: Корпус оригинальный-из разделочной доски-красавец! :smile: Ссылка на комментарий Поделиться на другие сайты Поделиться
Гость Batualo Опубликовано 25 Мая, 2013 в 16:18 Жалоба Поделиться Опубликовано 25 Мая, 2013 в 16:18 А гитарку у М.Дж. Фокса позаимствовал :smile: . Ссылка на комментарий Поделиться на другие сайты Поделиться
stslam Опубликовано 27 Мая, 2013 в 09:18 Автор Жалоба Поделиться Опубликовано 27 Мая, 2013 в 09:18 (изменено) Корпус оригинальный-из разделочной доски-красавец! :smile: Это не корпус - это девайс для "приготовления" - очень удобно (если собирать аккуратно). А гитарку у М.Дж. Фокса позаимствовал :smile: . Hondo Chiquita (1980) - едет в путешествие. А вот усил - нет. В маленькие габариты с наскока - не вписался. Всем: С выходником прошиб - понадеялся на память (ПЭЛШО у меня 0.1 по меди и 0.14 по изоляции - перемерял несколько раз). Запишу здесь, раз никто не заметил: Пластина "типичного" ТВЗ/ТВК имеет габариты (отличия на доли мм. на разных заводах, привожу округленные величины ((в меньшую сторону)): Ls (ширина центрального "стержня") = 16мм Lok (длина окна (длина пустоты между центральным и крайним "стержнем")) = 10мм Hok (высота окна - она же - внешняя ширина катушки под намотку - вот тут я ранее и ошибся) = 28мм Перерасчет (вызывает сомнение активная составляющая сопротивления первички): При толщине набора пластин = 20мм, ширине каркаса под намотку 12,5 +12,5, амплитуде индукции 0,8Тл, и плотности тока (класс АБ!) 3(три) А/мм2: Первичка (∅ провода по изоляции 0.14) = 2150+2150 (4000+4000 = 8КОм реактивное, 660Ом - активное) Вторичка (∅ провода по изоляции 0.749) = 130 (8Ом - реактивное, 0.8Ом - активное ) Или не заморачиваться - и взять в качестве выходника - небольшой накальник ТН? Изменено 27 Мая, 2013 в 09:19 пользователем stslam Ссылка на комментарий Поделиться на другие сайты Поделиться
Гость Batualo Опубликовано 27 Мая, 2013 в 10:32 Жалоба Поделиться Опубликовано 27 Мая, 2013 в 10:32 Не знаю, влезет ли 4300 витков в это окно. А есть же варианты где можно соеденить два ТВЗ(ТВЗ-Ш). У них количество витков если не ошибаюсь такое же. Единственно надо будет покумекать со вторичкой, что бы привести в соответствие с нагрузкой. Ссылка на комментарий Поделиться на другие сайты Поделиться
Рекомендуемые сообщения
Для публикации сообщений создайте учётную запись или авторизуйтесь
Вы должны быть пользователем, чтобы оставить комментарий
Создать учетную запись
Зарегистрируйте новую учётную запись в нашем сообществе. Это очень просто!
Регистрация нового пользователяВойти
Уже есть аккаунт? Войти в систему.
Войти