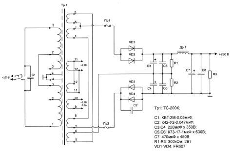
Kozak20013 Опубликовано 16 Мая, 2013 в 14:43 Жалоба Поделиться Опубликовано 16 Мая, 2013 в 14:43 Помогите пожалуйста определить данные дросселя из схемы блока питания https://forum.datagor.ru/index.php?showtopic=4457&st=42 от пользователя snake1979 сообщение 28.4.2010, 19:28 Сообщение #46 Ссылка на комментарий Поделиться на другие сайты Поделиться
TANk Опубликовано 16 Мая, 2013 в 18:17 Жалоба Поделиться Опубликовано 16 Мая, 2013 в 18:17 Основные параметры дросселя в цепи питания - это максимально допустимый ток через него и его индуктивность. В данном случае для усилителя на 6П14П и 6н1П на два канала ток потребления будет примерно 150мА. Индуктивности дросселя (при указанных на схеме емкостях фильтра) будет достаточно 3-5 гн. Дальше уже действуем по обстоятельствам. Или подбираем готовый унифицированный или рассчитываем и мотаем самостоятельно. Ссылка на комментарий Поделиться на другие сайты Поделиться
Kozak20013 Опубликовано 17 Мая, 2013 в 09:06 Автор Жалоба Поделиться Опубликовано 17 Мая, 2013 в 09:06 Основные параметры дросселя в цепи питания - это максимально допустимый ток через него и его индуктивность. В данном случае для усилителя на 6П14П и 6н1П на два канала ток потребления будет примерно 150мА. Индуктивности дросселя (при указанных на схеме емкостях фильтра) будет достаточно 3-5 гн. Дальше уже действуем по обстоятельствам. Или подбираем готовый унифицированный или рассчитываем и мотаем самостоятельно. Очень благодарен за помощь, но мне самому не сообразить как это можно сделать. Но у меня сохранились трансформаторы от телевизора из которого я выдернул ТС200, я посылаю фотографии, может быть из них что ни будь? Ссылка на комментарий Поделиться на другие сайты Поделиться
TANk Опубликовано 17 Мая, 2013 в 13:46 Жалоба Поделиться Опубликовано 17 Мая, 2013 в 13:46 ТВК-110ЛМ - Трансформатор Выходной Кадровой для кинескопов с углом отклонения луча 110 градусов для Ламповой схемы развертки Модернизированный (с ШЛ сердечником) Можно все обмотки у этого трансформатора включить последовательно и использовать в качестве дросселя (индуктивность порядка 10 Гн) номинальный ток не более 40-50мА. Д1,7-1 - дроссель настоящий. судя по обозначеению индуктивность порядка 1.7-2 Гн. Номинальный ток (для такого железа и такой индуктивности) должен быть в районе 200мА. Могу ошибаться - тут можно взять китайский тестер с возможностью измерения индуктивности и узнать точно. Этот дроссель скорее всего в схему БП подойдет без проблем. Правда индуктивность может быть маловата. drossels.djvu drossels1_254.djvu В прицепе параметры унифицированных дросселей и дросселей от старых телевизоров. Пригодиться. Как я уже говорил хорошо подойдет дроссель у которого индуктивность от 5 до 10 Гн и номинальный ток больше 150мА. Либо ставим 2 дросселя по одному на каждый канал. Тогда ток не менее 80мА номинальный. Индуктивность та же 5-10 Гн. Второй вариант более предпочтительный в плане развязки каналов по питанию. Ссылка на комментарий Поделиться на другие сайты Поделиться
Kozak20013 Опубликовано 17 Мая, 2013 в 17:57 Автор Жалоба Поделиться Опубликовано 17 Мая, 2013 в 17:57 ТВК-110ЛМ - Трансформатор Выходной Кадровой для кинескопов с углом отклонения луча 110 градусов для Ламповой схемы развертки Модернизированный (с ШЛ сердечником) Можно все обмотки у этого трансформатора включить последовательно и использовать в качестве дросселя (индуктивность порядка 10 Гн) номинальный ток не более 40-50мА. Д1,7-1 - дроссель настоящий. судя по обозначеению индуктивность порядка 1.7-2 Гн. Номинальный ток (для такого железа и такой индуктивности) должен быть в районе 200мА. Могу ошибаться - тут можно взять китайский тестер с возможностью измерения индуктивности и узнать точно. Этот дроссель скорее всего в схему БП подойдет без проблем. Правда индуктивность может быть маловата. drossels.djvu drossels1_254.djvu В прицепе параметры унифицированных дросселей и дросселей от старых телевизоров. Пригодиться. Как я уже говорил хорошо подойдет дроссель у которого индуктивность от 5 до 10 Гн и номинальный ток больше 150мА. Либо ставим 2 дросселя по одному на каждый канал. Тогда ток не менее 80мА номинальный. Индуктивность та же 5-10 Гн. Второй вариант более предпочтительный в плане развязки каналов по питанию. Спасибо это очень ценные данные! Относительно двух дросселей: Вы имеете ввиду, стереосистему, по дросселю на канал? Ссылка на комментарий Поделиться на другие сайты Поделиться
Kozak20013 Опубликовано 29 Мая, 2013 в 09:48 Автор Жалоба Поделиться Опубликовано 29 Мая, 2013 в 09:48 (изменено) Спасибо это очень ценные данные! Относительно двух дросселей: Вы имеете ввиду, стереосистему, по дросселю на канал? Устройство собрал. На холостом ходу работает. Включаю пока только через лампочку. Получилось не очень красиво, но главное чтобы функцию свою выполнял. Изменено 29 Мая, 2013 в 09:53 пользователем Kozak20013 Ссылка на комментарий Поделиться на другие сайты Поделиться
Рекомендуемые сообщения
Для публикации сообщений создайте учётную запись или авторизуйтесь
Вы должны быть пользователем, чтобы оставить комментарий
Создать учетную запись
Зарегистрируйте новую учётную запись в нашем сообществе. Это очень просто!
Регистрация нового пользователяВойти
Уже есть аккаунт? Войти в систему.
Войти