Гость Александр 2 Опубликовано 26 Апреля, 2013 в 18:36 Жалоба Поделиться Опубликовано 26 Апреля, 2013 в 18:36 Здравствуйте! Хочу собрать предусилитель для микрофона (желательно на OPL2134 или из этой семейки). Буду включать в линейный вход компьютера и использовать для записи звука. Поделитесь схемой, если есть! Схему желательно попроще, опыт сборки невелик) Заранее спасибо! Ссылка на комментарий Поделиться на другие сайты Поделиться
Гость dynazzz Опубликовано 26 Апреля, 2013 в 20:17 Жалоба Поделиться Опубликовано 26 Апреля, 2013 в 20:17 Здравствуйте! Хочу собрать предусилитель для микрофона (желательно на OPL2134 или из этой семейки). Буду включать в линейный вход компьютера и использовать для записи звука. Поделитесь схемой, если есть! Схему желательно попроще, опыт сборки невелик) Заранее спасибо! Погуглите Velleman к2661 это сдвоенный усилитель, который можно использовать по-разному. Если отзывы понравятся, могу на выходных сбросить схему (её надо отсканировать, и раньше выходных я не доберусь до сканера). Кстати, предусилитель из неё тоже можно сделать. У меня эта штука работает предом (два канала) и корректором (другие два канала). Ссылка на комментарий Поделиться на другие сайты Поделиться
Vaskeee_93 Опубликовано 26 Апреля, 2013 в 20:50 Жалоба Поделиться Опубликовано 26 Апреля, 2013 в 20:50 (изменено) Вот. Переменными резисторами можно регулировать Коэф. усиления. Если R5 и R10 взять по 5К, тогда Кус можно будет изменять от 5.5 до 14.5 (для микрофона думаю хватит) На выходы поставь потенциометры порядка 33К Изменено 26 Апреля, 2013 в 20:55 пользователем vaskeee_93 Ссылка на комментарий Поделиться на другие сайты Поделиться
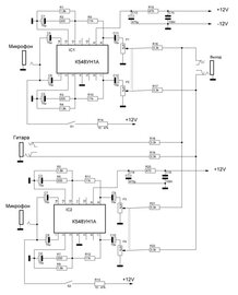
Гость olenevod Опубликовано 27 Апреля, 2013 в 01:58 Жалоба Поделиться Опубликовано 27 Апреля, 2013 в 01:58 (изменено) Осмелюсь предложить такой вариант. Универсальный микрофонный преамп специально для компа. Когда-то собирал из чего бог послал, но в итоге получился неплохой девайс. Для записи в комп самое оно, простое и очень недорогое. Сначала устройство выглядело так Потом было перенесено внутрь компа на одну из заглушек в задней стенке и, соответственно, запитано от БП компа. Первоначально ожидал, что будут жуткие наводки и помехи по питанию, но ожидания, к счастью, не оправдались, так как микросхема, имея внутри собственный стабилизатор, очень не капризна по качеству питания. Кроме всего прочего у 548ун1 очень удобно расположены выводы, плата разводится в считанные минуты. Естественно, "гитарный" вход (используется для одновременной записи голоса и гитары, которая включается через спиксим или примочку) за ненадобностью можно безболезненно ампутировать. Как и регулятор громкости (сначала планировался, но потом решил не ставить) и переключатель S1, с резистором R7, которые используются для "фантомного" питания конденсаторных (электретных) микрофонов. Необходимое усиление (может потребоваться для разных видов микрофонов) подбирается резисторами R5 и R6. Усилитель изначально двухканальный и при необходимости можно подключить и стереомикрофон. Изменено 27 Апреля, 2013 в 02:01 пользователем olenevod Ссылка на комментарий Поделиться на другие сайты Поделиться
andrew_spb Опубликовано 28 Апреля, 2013 в 05:19 Жалоба Поделиться Опубликовано 28 Апреля, 2013 в 05:19 Буду включать в линейный вход компьютера и использовать для записи звука. Поделитесь схемой, если есть! Схему желательно попроще, опыт сборки невелик) Заранее спасибо! ИМХО, микрофонный УС подбирается к микрофону... а также интересно какой звук вы будете записывать рядом с системным блоком (и с помощью его АЦП) Хотя на самом деле обыкновенного капсюля от старого радотелефона телефона и простейшего УС на одном транзисторе с питанием от микрофонного входа матери хватает для записи скажем качественных речевых коментариев(озвучки фильмов и роликов) и даже любительского пения или игры на акустической гитаре... Здесь более важно правильно разместить микрофон, разобраться с уровнем записи и акустической обстановкой в комнате. А вот как только вы "вырастаете" из одномикрофонной записи - вот тут стоит подумать о простейшем недорогом пульте... а там есть много чего нужного, кроме УМ. И главное как ни странно - индикатор уровня, "цифра" весьма чувствительна к этому, а динамического диапазона АЦП на матери будет не хватать всегда. И вот тут надо решить, что и для чего вы записываете и сколько готовы потратить для удобства в процессе этой записи. Ибо да простят меня аудиофилы - аутоинтичное качество (в домашних условиях!) можно получить используя капсюли от панасоника и прочие "самоделки" или скажем микрофоны в 100 раз дороже. А вот удобство, повторяемость и прочие "фичи" будут разные. Кстати в этом плане совершенно непонятен ОУ типа OPA - он достаточно дорог... для чего? В эту цену можно уложить весь МУ с коробочкой... или даже вовсе бесплатно (для варианта - один микрофон в комп) Ссылка на комментарий Поделиться на другие сайты Поделиться
Гость olenevod Опубликовано 28 Апреля, 2013 в 10:08 Жалоба Поделиться Опубликовано 28 Апреля, 2013 в 10:08 Вот, кстати, количество каналов не ограниченно..... И простейший темброблок добавить не проблема. Вот вам и простенький пульт. Ссылка на комментарий Поделиться на другие сайты Поделиться
drummer Опубликовано 28 Апреля, 2013 в 14:31 Жалоба Поделиться Опубликовано 28 Апреля, 2013 в 14:31 (изменено) А с какой целью объединяются входы К548 ? Изменено 28 Апреля, 2013 в 14:31 пользователем drummer Ссылка на комментарий Поделиться на другие сайты Поделиться
Гость olenevod Опубликовано 28 Апреля, 2013 в 17:02 Жалоба Поделиться Опубликовано 28 Апреля, 2013 в 17:02 А с какой целью объединяются входы К548 ? Для лучшего разделения каналов на входе в звуковую карту. Определено экспериментально. Как это ни странно, но при последующем сведении записи это дает лучшие результаты. (Для записи используется Cubase 5) А, вообще, я использую стереомикрофон Philips SBC ME570, и в моем варианте используются оба входа. Подключение же с "фантомным"питанием, как в приведенной схеме, используется для работы с капсюлем на ножке Genius, который, как это ни парадоксально, неплохо пишет комбик. Девайсик получился довольно удачный, даже микшер на 5 каналов сляпал на его основе. Ссылка на комментарий Поделиться на другие сайты Поделиться
reper Опубликовано 28 Апреля, 2013 в 17:22 Жалоба Поделиться Опубликовано 28 Апреля, 2013 в 17:22 (изменено) Несколько лет пользуюсь такой схемой (здесь фрагмент, поэтому некоторые конденсаторы могут оказаться лишними. Усилитель балансный. При замыкании S2 на "землю" усилитель превращается в небалансный. Настройка простая: оба входа закорачиваются, на них подается какой-нибудь сигнал (напр. синус) и подбором R7 или R8 добиваются максимального подавления сигнала. При желании можно добавить фантомное питание. Операционники можно применить любые сдвоенные. Изменено 28 Апреля, 2013 в 17:27 пользователем reper Ссылка на комментарий Поделиться на другие сайты Поделиться
reper Опубликовано 1 Мая, 2013 в 07:13 Жалоба Поделиться Опубликовано 1 Мая, 2013 в 07:13 Операционники можно применить любые сдвоенные. Собсно, почему сдвоенные? Любой подходящий по параметрам. Ссылка на комментарий Поделиться на другие сайты Поделиться
Рекомендуемые сообщения
Для публикации сообщений создайте учётную запись или авторизуйтесь
Вы должны быть пользователем, чтобы оставить комментарий
Создать учетную запись
Зарегистрируйте новую учётную запись в нашем сообществе. Это очень просто!
Регистрация нового пользователяВойти
Уже есть аккаунт? Войти в систему.
Войти