Гость vasssikas Опубликовано 15 Апреля, 2013 в 17:36 Жалоба Поделиться Опубликовано 15 Апреля, 2013 в 17:36 Сегодня купил кенотрон и проверил блок питания.Вот что на выходе:накал (11 и земля) = 6.9 Вольт, Выводы(кенотрон 8 и 8 вывод с транса) 420 Вольт.Как мне получить из них +300 Вольт,для питания вот этой схемы?(уже купил все лампы и все компоненты) Ссылка на комментарий Поделиться на другие сайты Поделиться
brat_vl Опубликовано 15 Апреля, 2013 в 18:56 Жалоба Поделиться Опубликовано 15 Апреля, 2013 в 18:56 (изменено) а что на самом трансформаторе? выводы 8-9 или 7-8 ? а вообще не пугайся. сделай фильтр, нагрузи адекватно и только тогда, если всё плохо, пугайся :smile: Просядет под нагрузкой напряжение и сильно. Нагрузить на крайняк можно лампочкой Ильича (или двумя последовательно). Главное - посчитай мощность, требуемое сопротивление и сопротивление лампочки. И ОЧЕНЬ осторожно - лупасит больно, возможно смертельно. Изменено 15 Апреля, 2013 в 19:02 пользователем brat_vl Ссылка на комментарий Поделиться на другие сайты Поделиться
Гость vasssikas Опубликовано 16 Апреля, 2013 в 15:51 Жалоба Поделиться Опубликовано 16 Апреля, 2013 в 15:51 Померил напряжение на выходе трансформатора: 7-9 (940 В), 7-8 (463 В), 8-9 (468 В).Подключил 2 лампочки последовательно после кенотрона 0,2 А.Как получить 300 В? Может поставить резистивный делитель напряжения? Ссылка на комментарий Поделиться на другие сайты Поделиться
brat_vl Опубликовано 17 Апреля, 2013 в 06:42 Жалоба Поделиться Опубликовано 17 Апреля, 2013 в 06:42 (изменено) Нет, так не пойдёт. Трансформатор нужен другой. Или этот пермотать. На крайняк можно одним резистором с конденсатором. Но это кипятильник будет ватт на 10 на канал. Очень жестокий варинат. Проверь пожалуйста, ты правильно включил первичку? может ты включил на 127в и у тебя на выходе напряжение в 2 почти раза выше необходимого. Изменено 17 Апреля, 2013 в 06:47 пользователем brat_vl Ссылка на комментарий Поделиться на другие сайты Поделиться
seafree Опубликовано 17 Апреля, 2013 в 10:38 Жалоба Поделиться Опубликовано 17 Апреля, 2013 в 10:38 (изменено) Скорее всего на 110 подал напругу. Да еще в сети не 220 а гденить 240 , вот и получил 940 на выходе. Изменено 17 Апреля, 2013 в 10:39 пользователем seafree Ссылка на комментарий Поделиться на другие сайты Поделиться
Гость vasssikas Опубликовано 20 Апреля, 2013 в 07:44 Жалоба Поделиться Опубликовано 20 Апреля, 2013 в 07:44 Все правильно подключено.Переключатель стоит на 220.НЕ может же быть что он не правильный? а что будет если я на 110 включу?не сгорит? Ссылка на комментарий Поделиться на другие сайты Поделиться
brat_vl Опубликовано 20 Апреля, 2013 в 18:12 Жалоба Поделиться Опубликовано 20 Апреля, 2013 в 18:12 Все правильно подключено.Переключатель стоит на 220.НЕ может же быть что он не правильный? а что будет если я на 110 включу?не сгорит? Не. Ты лучше по обмоткам посмотри, как они у тебя соеденены. Прозвони тестером. Ссылка на комментарий Поделиться на другие сайты Поделиться
Chugunov Опубликовано 20 Апреля, 2013 в 20:25 Жалоба Поделиться Опубликовано 20 Апреля, 2013 в 20:25 Все правильно подключено.Переключатель стоит на 220.НЕ может же быть что он не правильный? а что будет если я на 110 включу?не сгорит? Василий! Такие экскременты, особенно с ламповой техникой, плохо заканчиваются. Может даже убить... Ведь вежливо тыкали носом, что именно надо прочитать (изучить). Поленился?! Потому что вежливо?! Хочется "без труда выловить рыбку из пруда". Не получится. Семь раз измерь, один - подключи (и снова проверь). Не надо метаться между схемами, не надо искать "лучшую". А надо слушать опытных товарищей, которые ГОТОВЫ ПОМОГАТЬ. Это дорогого стоит, это Ценность. Надо выбирать - или дядю с его советами и ездить к нему с проблемами, или местных опытных товарищей. Любой вариант годится, но только один! У семи дядек дитя без глазу будет. *** Напряжение накальной обмотки 6,9 В - нормальное БЕЗ НАГРУЗКИ. Очень сильно просядет напряжение после кенотрона под реальной нагрузкой. Измерять напряжение после кенотрона без нагрузки, можно только имея опыт, поэтому не надо морочить людям голову. Василий! Я пишу немного резко, зато правду. Надо внимать советам опытных старших товарищей. Или не внимать, но тогда разбираться во всем самому. Ссылка на комментарий Поделиться на другие сайты Поделиться
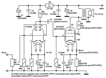
Гость vasssikas Опубликовано 23 Апреля, 2013 в 16:06 Жалоба Поделиться Опубликовано 23 Апреля, 2013 в 16:06 (изменено) дак я все проверил! И тестером прозвонил,подключено все верно. На выходе по прежнему 420 В. Теперь подключил все напрямую(без кондеров,предохранителя и т.д.). На выходе теперь 290 В. Я так понимаю все в порядке? Оно не сильно просядет? Изменено 23 Апреля, 2013 в 17:34 пользователем vasssikas Ссылка на комментарий Поделиться на другие сайты Поделиться
seafree Опубликовано 23 Апреля, 2013 в 18:07 Жалоба Поделиться Опубликовано 23 Апреля, 2013 в 18:07 (изменено) Теперь подключил все напрямую(без кондеров,предохранителя и т.д.). На выходе теперь 290 В. Я так понимаю все в порядке? Оно не сильно просядет? это переменное или постоянное напряжение до кеноторона или после . под нагрузкой или нет ? Уточните . Провере так: по схеме из 8-го поста соедините выводы 2 и 5 тра-ра последовательно, а на выводы 1 и 6 через предохранитель и выключатель подайте 220в. , на выводах 7-8 и 8-9 померте переменное напряжение . результаты сюда . потом поставте кенотрон, конденсатор не более 8-10 мкФ, дросели и после дросселей конденсаторы 220-470 мкФ*400в. . вкл. померте напряжение после кенотрона и после дросселей . результаты сюда. нагрузите каждый канал резистором 5 кОм ватт по 25 . померте напряжения , результаты сюда. Потом видно будет подходит БП для построения ус-ля или нет. Изменено 23 Апреля, 2013 в 23:53 пользователем seafree Ссылка на комментарий Поделиться на другие сайты Поделиться
Chugunov Опубликовано 23 Апреля, 2013 в 18:21 Жалоба Поделиться Опубликовано 23 Апреля, 2013 в 18:21 дак я все проверил! И тестером прозвонил,подключено все верно. На выходе по прежнему 420 В. Теперь подключил все напрямую(без кондеров,предохранителя и т.д.). На выходе теперь 290 В. Я так понимаю все в порядке? Оно не сильно просядет? Василий! Здесь _https://www.rw6ase.-мы не распространяем ссылки на [народ.ру]-/000/rpl_s/newa55.html можно скачать схему приемника Нева-55. Там есть данные трансфоматора. Напряжение на вторичной повышающей обмотке 290+290 В без нагрузки. Надо добиться такого же переменного напряжения ±20%, кенотрон на это время убрать. Измерения постоянного напряжения без конденсатора фильтра и нагрузки, смысла не имеют. Напряжение под нагрузкой около 300 В. Вот этого и надо добиться. В качестве нагрузки можно взять две лампы накаливания последовательно, мощность ламп доверяю найти самому. В любом случае сначала надо сделать блок питания, к нему подойдет множество схем усилителей. Ссылка на комментарий Поделиться на другие сайты Поделиться
Гость vasssikas Опубликовано 24 Апреля, 2013 в 09:15 Жалоба Поделиться Опубликовано 24 Апреля, 2013 в 09:15 Уважаемы Сергей,спасибо за советы. Схема невы у меня есть,мощность транса 80 Ватт.Для фильтра пока нету дросселей (нигде найти не могу),поэтому померять и не могу. Не понимаю зачем мерять напряжение и ток?Параметры трансформатора мне известны. При мощности в 80 ватт и напряжению ±290 вольт,сила тока примерно 275 мА. Собственно так у меня и получалось. Ссылка на комментарий Поделиться на другие сайты Поделиться
Рекомендуемые сообщения
Для публикации сообщений создайте учётную запись или авторизуйтесь
Вы должны быть пользователем, чтобы оставить комментарий
Создать учетную запись
Зарегистрируйте новую учётную запись в нашем сообществе. Это очень просто!
Регистрация нового пользователяВойти
Уже есть аккаунт? Войти в систему.
Войти