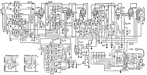
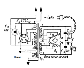
Гость vasssikas Опубликовано 8 Апреля, 2013 в 16:41 Жалоба Поделиться Опубликовано 8 Апреля, 2013 в 16:41 (изменено) Доброго времени суток,уважаемые друзья. Нужна помощь в создании лампового усилителя. Один умный дяденька дал мне силовой транс от радиоприемника НЕВА-55 и посоветовал собрать усилитель на основе той самой НЕВЫ.Подскажите правильно ли я выделил схему усилителя?И у кого какие мысли по поводу данной схемы. Изменено 8 Апреля, 2013 в 16:47 пользователем vasssikas Ссылка на комментарий Поделиться на другие сайты Поделиться
TANk Опубликовано 8 Апреля, 2013 в 17:46 Жалоба Поделиться Опубликовано 8 Апреля, 2013 в 17:46 1. Слишком сложно. 2. Чувствительность этого усилителя порядка 20мВ если не больше (ему же радиосигнал усиливать). 3. Полоса пропускания усилителя для радиоприемника не расчитывалась на диапазон шире 50Гц-10кГц (это если в комплекте был еще проигрыватель) полоса частот АМ-вещания определена ГОСТами, ОСТами, законами и обязана находиться в пределах от 50 Гц до 5000 Гц. Делать более широкополосный усилитель - это только лишние помехи и свист усиливать. Для высококачественного воспроизведения музыки от современных источников этого недостаточно. Вопрос: какие будут выходные трансформаторы? Какие колонки? Предложение: Оставляем одну 6С5С и одну 6П3С на канал. Смотрим например эту тему (первое что попалось на глаза) https://forum.datagor.ru/index.php?showtopic=1616&st=84 Желательно прочитать все. Правильная схема усилителя в сообщении №93. Вся разница в том, что вместо двойного триода 6Н8С вы поставите 2 одиночных лампы 6С5С в остальном все номиналы остаются без изменения. Ссылка на комментарий Поделиться на другие сайты Поделиться
brat_vl Опубликовано 8 Апреля, 2013 в 20:59 Жалоба Поделиться Опубликовано 8 Апреля, 2013 в 20:59 Если самой Невы нет, т.е. не ограничены фактом наличия комплекта ламп, то в ветке форума указанного в предыдущем посте, в сообщении 102 есть рекомендация применить в качестве драйвера 6н9с. Попробуйте, сравните с 6н8с. Ссылка на комментарий Поделиться на другие сайты Поделиться
Гость vasssikas Опубликовано 9 Апреля, 2013 в 18:38 Жалоба Поделиться Опубликовано 9 Апреля, 2013 в 18:38 колонки пока неизвестно какие(скорее всего буду делать на основе динамика от невы 5ГД-9). Выходные трансы пока от невы,в дальнейшем намотаю что-нибудь более серьезное.Пожалуйста объясните как начинающему чем плохо что у усилителя высокаю чувствительность? и про частоты я не очень понял(((Просто у меня имеется транс вместе с кинотроном(т.е. готовый блок питания по сути) на нем есть выводы анод + -, накал(2 провода) земля. Тот самы деденька сказал мне собирать усилитель от невы(по схеме предложеной мной),сказав что это совсем другой уровен нежели усилитель на 6н3п+6п14п(который я ранее хотел собрать). Вот теперь весь в раздумиях какая же схема лучше,от невы или та,которую вы предложили -фото транса. Ссылка на комментарий Поделиться на другие сайты Поделиться
brat_vl Опубликовано 9 Апреля, 2013 в 21:50 Жалоба Поделиться Опубликовано 9 Апреля, 2013 в 21:50 (изменено) Схема лучше та, которую tank предложил. Частоты... ухо слышит звук в диапазоне частот 20-20000 Гц. Старые схемы конструировались для более узкого диапазона частот. Про чувствительность. Та часть схемы которую вы выделили расчитана для усиления очень слабого сигнала. Сигнал, который вы подадите с CD, в десятки раз сильнее. Фото транса мало о чём говорит. Лучше в цифрах: что на вторичках. Блок питания по сути не готов "ни разу": нужен еще фильтр. Лучше C-L-C. Изменено 9 Апреля, 2013 в 22:02 пользователем brat_vl Ссылка на комментарий Поделиться на другие сайты Поделиться
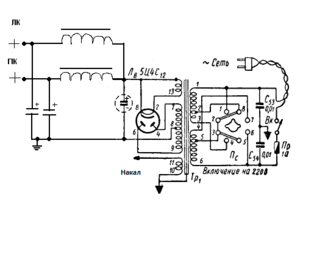
Гость vasssikas Опубликовано 10 Апреля, 2013 в 08:00 Жалоба Поделиться Опубликовано 10 Апреля, 2013 в 08:00 По поводу чувствительности хочу сказать что я же подключаю вместо внешнего источника звука(от проигрывателя типа). Вот схема блока питания,подключить и померить пока не могу(нет кинотрона).В предложеной схеме есть только +300,а у меня на выходе с блока питания + и - анод, дак как его пдключить тогда?Нужно добавить еще кондер и дроссель для лучшего качества питания? Ссылка на комментарий Поделиться на другие сайты Поделиться
picap Опубликовано 10 Апреля, 2013 в 08:12 Жалоба Поделиться Опубликовано 10 Апреля, 2013 в 08:12 (нет кинотрона). КИнотро́н — радиолампа, предназначенная для выпрямления переменного тока в кИнотеатрах. КЕнотро́н (от др.-греч. kenos — пустой и (elec)tron) — радиолампа, предназначенная для выпрямления переменного тока (мощная разновидность электровакуумного диода). Одиночный (одноанодный) кенотрон содержит катод прямого или косвенного накала и анод. Двуханодные кенотроны, предназначенные для двухполупериодного выпрямления, имеют два анода с общим (6Ц4П) или раздельными катодами. В СССР, маркировались буквой «Ц» (например, 1Ц11П, 1Ц21П, 3Ц22С), однако ряд кенотронов маркирован буквой «Д», зарезервированной для детекторных (сигнальных) диодов. В Единой европейской системе (вторая литера) они маркировались Y — одноанодный кенотрон, Z — двуханодный. Давайте уважать себя и писать правильно ! :smile: Ссылка на комментарий Поделиться на другие сайты Поделиться
seafree Опубликовано 10 Апреля, 2013 в 08:51 Жалоба Поделиться Опубликовано 10 Апреля, 2013 в 08:51 По поводу чувствительности хочу сказать что я же подключаю вместо внешнего источника звука(от проигрывателя типа). Вот схема блока питания,подключить и померить пока не могу(нет кинотрона).В предложеной схеме есть только +300,а у меня на выходе с блока питания + и - анод, дак как его пдключить тогда?Нужно добавить еще кондер и дроссель для лучшего качества питания? Вот так нужно сделать . Кондеры 470мкФ*400в. дроссели 5Гн*100мА Ссылка на комментарий Поделиться на другие сайты Поделиться
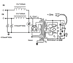
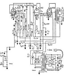
Гость vasssikas Опубликовано 10 Апреля, 2013 в 11:08 Жалоба Поделиться Опубликовано 10 Апреля, 2013 в 11:08 (изменено) То есть как я понимаю,конечный вид схемы усилителя будет следующий: Изменено 10 Апреля, 2013 в 11:09 пользователем vasssikas Ссылка на комментарий Поделиться на другие сайты Поделиться
brat_vl Опубликовано 10 Апреля, 2013 в 11:44 Жалоба Поделиться Опубликовано 10 Апреля, 2013 в 11:44 (изменено) Да. И необходимо уточнить, что ПК и ЛК - это правыйи левый каналы, первый конденсатор от кенотрона ёмкостью не более 10 Мкф. Кроме того на схемы заметны следы отсутсвующего конденсатора от соединения двух резисторов (20к и 1,3) к земле. А вообще, почитайте хотя бы здесь: _https://www.next-sound.ru/articles/a19.odnotaktnyy_lampovyy_....htm или здесь (все семь частей): _https://musicangel.ru/mess030.htm Так же очень настоятельно рекомендую почитать книжку под авторством товарища Войшвилло и много-много форумов с примерами как можно делать и как нельзя. Изменено 10 Апреля, 2013 в 11:44 пользователем brat_vl Ссылка на комментарий Поделиться на другие сайты Поделиться
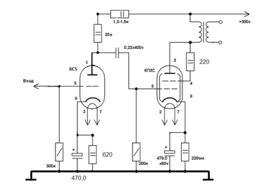
Гость vasssikas Опубликовано 10 Апреля, 2013 в 13:07 Жалоба Поделиться Опубликовано 10 Апреля, 2013 в 13:07 Большое спасибо за литературу. В выходные поеду к тому дяденьке,который собственно и посоветовал мне собирать такой усилитель. Спрошу у него что он думает по этому поводу. Мне кажется что схемка из статьи самая интересная: Думаю остановиться на ней. Ссылка на комментарий Поделиться на другие сайты Поделиться
brat_vl Опубликовано 10 Апреля, 2013 в 13:23 Жалоба Поделиться Опубликовано 10 Апреля, 2013 в 13:23 (изменено) Советую с неё не начинать. Лампа 6с4с хорошая, но придётся боротьса с фоном, а это немного ипортит настроение и желание продолжать. Кроме того, заслуживает она хорошего трансформатора. Ну а если уж соберётесь этой лампой заняться, то почитайте форумы, посмотрите другие схемы: 6с5с для неё слабоватый драйвер. Начните с той схемы, которую предложил tank, не ищите себе лишнего гемора. Набъёте немного шишек, тогда и за что-то более серьёзное и трудоёмкое беритесь. Можно с этого начать:_https://www.tchernovaudio.com/?s=audioportal&sub=faq&view=0000000204 ну и здесь его обсуждение: _https://audioportal.su/forums/showthread.php/3622-Усилитель-6Ф3П Правда поначалу, после тсыкающих китайских колонок, немного глуховатой лампой показалась, с зализанными верхами, но всёравно красиво играет и собирается просто из пока доступных на барахолке деталей, в т.ч. выходных трансов ТВЗ от телевизора. Изменено 10 Апреля, 2013 в 14:59 пользователем brat_vl Ссылка на комментарий Поделиться на другие сайты Поделиться
Рекомендуемые сообщения
Для публикации сообщений создайте учётную запись или авторизуйтесь
Вы должны быть пользователем, чтобы оставить комментарий
Создать учетную запись
Зарегистрируйте новую учётную запись в нашем сообществе. Это очень просто!
Регистрация нового пользователяВойти
Уже есть аккаунт? Войти в систему.
Войти