Гость Homo123 Опубликовано 26 Февраля, 2013 в 17:06 Жалоба Поделиться Опубликовано 26 Февраля, 2013 в 17:06 (изменено) Собрал для себя устройство по схожей схеме с 6н23п и IRF510, https://datagor.ru/uploads/posts/2013-02/1360776429_6n23p.jpg' class='bbc_emoticon' alt='all_emoticons' /> с ЛМкой делать не стал, поскольку почему то шум был больше чем просто на резисторах. В схеме все извесно и понятно, это и не главное. В процессе решения вопроса с БП столкнулся с проблемой 30 вольт. Поскольку я любитель "здорового минимализма" то и вариант искал поменьше, и нашел. Был у меня принтер Лексмарк з-602, который благополучно был разобран, и лишнее выброшено. Вспомнил я о БП от него. https://datagor.ru/uploads/posts/2013-02/13...2387540195.jpeg' class='bbc_emoticon' alt='all_emoticons' /> А там как раз обещано 30В 400 мА. Очень даже ничего. Решил отмакетировать и проверить. Накальный транс давно лежал от маленького китайца, там обещалось 6в 1А, на 300 - 400мА накала лампы он даже не грелся, а по габаритам очень устраивал. Пластиковый корпус БП был вскрыт https://datagor.ru/uploads/posts/2013-02/1360777522_i.jpeg' class='bbc_emoticon' alt='all_emoticons' /> , поверхносно изучен, посмотрел осцылом, четкий уровень без каких либо выбросов и пульсаций. Собрал макет, все заработало сразу, без проблем как и обещалось. Немного огорчил легкий шум и еле слышный 50гЦ-овый фон. Запитал накал через диодный мостик + конденсатор 2200мКф. 50гЦ ушло, а вот шум остался, именно шум а не гул. Помог дополнительный C-R-C фильтрик 470μF - 10 Ом (0.25Вт) - 2200 μF. И о чудо, полная тишина в наушниках, на том и остановился, поскольку конструкция получилась относительно небольшой, все поместилось в корпусе от сидирома. https://datagor.ru/uploads/posts/2013-02/1360776887_dsc_0711.jpg' class='bbc_emoticon' alt='all_emoticons' /> https://datagor.ru/uploads/posts/2013-02/1360776929_dsc_0707.jpg' class='bbc_emoticon' alt='all_emoticons' /> После сброки в плане шума и фона все хорошо. По звуку меня все устраивает, надеюсь еще покрасить корпус и вскрыть лаком лицевую панель. Еще с него вполне несложно снять например 12 в 1А. Для этого нужно просто поменять стабилитрон, который возле оптопары 30 вольтовый примерно :smile: на 12 вольтовый и все работает, я так понимаю главное не привышать заявленную мощность. Исходил из того что 30В * 04А = 12Вт, отсюда и получил 12В 1А. Нагружал примерно миллиампер 650-700 особо не нагревался. Может кому и пригодится. Немного отредактировал, чтобы картинки были видны. TANk Изменено 26 Февраля, 2013 в 18:54 пользователем Homo123 Ссылка на комментарий Поделиться на другие сайты Поделиться
Wal Опубликовано 27 Февраля, 2013 в 05:46 Жалоба Поделиться Опубликовано 27 Февраля, 2013 в 05:46 (изменено) Конечно, пригодится. Мучаю ну почти такую же схему. Фон победил. Шум тоже небольшой наблюдается. Выходит, шумит ЕН12? Мне, кстати, несколько левых попались... Изменено 27 Февраля, 2013 в 06:05 пользователем wal Ссылка на комментарий Поделиться на другие сайты Поделиться
Гость Homo123 Опубликовано 27 Февраля, 2013 в 07:02 Жалоба Поделиться Опубликовано 27 Февраля, 2013 в 07:02 (изменено) Макетировал с LM317 чето типа такого как на картинке но с irf540 и резисторами, остался на последних, был именно шумок, не гул, не фон, сейчас тишина. Подключал к Амфитону -у002 на вход УМ (вход мошака, свои тембра и громкость не работаю в таком подключении), довольно неплохо играет. Изменено 27 Февраля, 2013 в 07:09 пользователем Homo123 Ссылка на комментарий Поделиться на другие сайты Поделиться
Wal Опубликовано 27 Февраля, 2013 в 09:58 Жалоба Поделиться Опубликовано 27 Февраля, 2013 в 09:58 Макетировал с LM317 чето типа такого как на картинке но с irf540 и резисторами, остался на последних, был именно шумок, не гул, не фон, сейчас тишина. Подключал к Амфитону -у002 на вход УМ (вход мошака, свои тембра и громкость не работаю в таком подключении), довольно неплохо играет. Пробовал источник тока на LM317, TL431, чисто на транзисторах. Шум был везде. Было подозрение, что шумит лампа. Сейчас засомневался, может от стабилизатора? Ссылка на комментарий Поделиться на другие сайты Поделиться
Гость Homo123 Опубликовано 27 Февраля, 2013 в 11:06 Жалоба Поделиться Опубликовано 27 Февраля, 2013 в 11:06 Пробовал источник тока на LM317, TL431, чисто на транзисторах.Шум был везде. Было подозрение, что шумит лампа. Сейчас засомневался, может от стабилизатора? "а вот шум остался, именно шум а не гул. Помог дополнительный C-R-C фильтрик 470μF - 10 Ом (0.25Вт) - 2200 μF." Может вам после стаба имеет смысл попробывать фильтр поставить. На своем я на осциле особо не замечал, а в наушниках был шумок, пока фильтр не влепил. Некоторые таварищи пишут что это иногда и лампа бывает, и что 23я микрофонит, за своими лампами не замечал. Ссылка на комментарий Поделиться на другие сайты Поделиться
Wal Опубликовано 1 Марта, 2013 в 04:39 Жалоба Поделиться Опубликовано 1 Марта, 2013 в 04:39 "а вот шум остался, именно шум а не гул. Помог дополнительный C-R-C фильтрик 470μF - 10 Ом (0.25Вт) - 2200 μF." Может вам после стаба имеет смысл попробывать фильтр поставить. На своем я на осциле особо не замечал, а в наушниках был шумок, пока фильтр не влепил. Некоторые таварищи пишут что это иногда и лампа бывает, и что 23я микрофонит, за своими лампами не замечал. Обязательно попробую с фильтром поиграть. Микрофонный эффект не заметил. А саму схему собирал аж в 4 вариантах :smile: пока не нашёл свой звук!!! (Капец, я - аудиофил :smile: ) Сейчас всё на столе "вразвал", обязательно будет корпус, но и обязательно надо убрать шум! Сейчас пока перекинулся на другие проекты: 1. вкрячил коаксиал S/PDIF в свой компьютер 2. отмечание своего дня рождения. Чуть позже обязательно к этому усилу вернусь. Ссылка на комментарий Поделиться на другие сайты Поделиться
Гость Homo123 Опубликовано 1 Марта, 2013 в 07:18 Жалоба Поделиться Опубликовано 1 Марта, 2013 в 07:18 (изменено) Обязательно попробую с фильтром поиграть. Микрофонный эффект не заметил.А саму схему собирал аж в 4 вариантах :smile: пока не нашёл свой звук!!! (Капец, я - аудиофил :smile: ) Сейчас всё на столе "вразвал", обязательно будет корпус, но и обязательно надо убрать шум! Сейчас пока перекинулся на другие проекты: 1. вкрячил коаксиал S/PDIF в свой компьютер 2. отмечание своего дня рождения. Чуть позже обязательно к этому усилу вернусь. ну ДР это святое, с чем и поздравляю. А можете выложить вариант на котором остановились, или в личку. Спасибо. Изменено 1 Марта, 2013 в 07:19 пользователем Homo123 Ссылка на комментарий Поделиться на другие сайты Поделиться
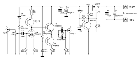
Wal Опубликовано 2 Марта, 2013 в 05:46 Жалоба Поделиться Опубликовано 2 Марта, 2013 в 05:46 А можете выложить вариант на котором остановились, или в личку. Спасибо. Могу! Выкладываю :smile: Это родилось по мотивам усилителя Креймера. (https://datagor.ru/amplifiers/gybrides/93-prostojj-bestrasformatornyjj-lampovo.html) Я его адаптировал под наушники, и полевик влепил (IRF9510). Поначалу он меня сильно радовал, а потом...душа запросила чего-то большего. 1. входной каскад. Опираясь на исследования Евгения Карпова, нагружаем лампу на источник тока. Это даёт значительное повышение линейности каскада при сохранении "ламповости" спектра. Ну и плюс коэффициент усиления практически становится равным коэффициенту усиления лампы (здесь это не важно) Кстати, для расчёта каскада снимал ВАХ имеющихся ламп при указанном напряжении питания. Результат: одну лампу выкину (старая), одну отложил на потом (сильный разброс ламп в баллоне) и только третья устроила. 2. Так как за разумные деньги достать 6Н27П (низковольтная лампа) не удалось, для повышения линейности лампового каскада поднял напряжение питания до 40В. Теперь на аноде напряжение практически в два раза выше, чем в оригинальной схеме. 3. В оригинале повторитель нагружен на резистор с номиналом равным сопротивлению нагрузки. Однако, часто приходится тестировать наушники с весьма широким диапазоном импедансов. Потому решено было каскад нагрузить на источник тока. 4. От полевика отказался. Решил попробовать биполярный вариант. Нашёлся довольно удачно подходящий по параметрам и линейный транзистор 2SC2238. Тем более логика работы схемы получается очень правильная: а) ток через лампу равен сумме токов базы транзистора Т2 и источника тока (Т1). Так как ток ГСТ постоянен, то при изменении тока через лампу (под действием входного сигнала) меняется базовый ток транзистора Т2. Т.е. имеем идеальный вариант управления биполярным транзистором. б) ток через нагрузку равен разности токов через выходной транзистор (Т2) и источника на Т3. Так как ток ГСТ (на Т3) постоянный, то всё изменение, так сказать, тока через выходной транзистор утекает в нагрузку. Получается токовое управление нагрузкой, идеальное для наушников, когда сигнал проходит через относительно длинный и тонкий кабель. Хотя! Чисто теоретически эмиттерный повторитель имеет низкое выходное сопротивление и по сути является источником напряжения. В общем, тут какая-то нестыковка получается :smile: В результате: раньше я всегда думал, что у моих наушников (Зенхайзеры 280 Про) выпяченная верхняя середина и задраны верха. Уж очень звонко они звучали от всех усилителей. По транзисторному. С этим усилителем тональный баланс выровнялся. Звон ушёл. Высокие есть, но они не раздражают. Теперь наушники просто снимать не хочется. Можно сказать, что стала слышна лампа - звук стал, как обычно говорят, бархатный. Низкие частоты стали, если так можно сказать, тоже более детальными. Бас-гитара не прячется на заднем плане, но и не гудит, превращая низ в кашу. В общем, желание сменить наушники пропало :smile: Добавлено после раздумий: Дополнения: 1. в блоке питания транзистор Т4 организует плавное повышение напряжения на выходе стабилизатора при включении. Катоды лампы целее будут! 2. Замена Т3 на источник тока на LM317 заметных изменений не дала. Разве что схема будет попроще :smile: 3. Наличие наших кривых транзисторов в схеме на звучании не сказывается, так как в усилении сигнала они участия не принимают. Ну надо же их куда-то девать? 4. Да, на R4 образуется небольшая местная ООС. Это снижает коэффициент усиления (он и так более чем), но и дополнительно линеаризует входной каскад. Попытки её убрать (и с помощью конденсатора, и без него), а так же организация вместо местной общей ООС возвращали транзисторный звук во всей его "красе". Так что отъявленных Hi-End'щиков (которым любая ООС - зло)сразу предупреждаю: изменение представленной топологии схемы просто убивает ламповое звучание. Настройка: 1. Резистором R9 выставляем на выходе стабилизатора +40В (через 5 минут после включения) 2. Резистором R6 выставляем ток через Т3 порядка 100мА. 3. Резистором Р1 выставляем на эмиттере Т2 +20В. С указанными номиналами С8 и R11 время установления напряжения питания на выходе стабилизатора около 1,5-2 минут. Учитывайте это при настройке и эксплуатации усилителя. Вопрос к уважаемому Tank'у: без С1 при регулировке громкости меняются режимы работы элементов (напряжение на эмиттере Т3 плавает). Почему? Как убрать С1? Добавлено после раздумий: P.S. В ближайших планах - задавить небольшой шумок, который всё же заметен в паузах. И попробовать-таки в такой топологии полевик на выходе. Просто из интереса... Ссылка на комментарий Поделиться на другие сайты Поделиться
Гость Homo123 Опубликовано 2 Марта, 2013 в 08:56 Жалоба Поделиться Опубликовано 2 Марта, 2013 в 08:56 интересно, может соберу макет. Пока схема что собрал меня устраивает, наушники у меня далеко не самые косс юр29, некоторые их и за наушники не считают, но мне нравится, больше все равно пока позволить не могу, да и музло с плеера чаще или компа. Ссылка на комментарий Поделиться на другие сайты Поделиться
Рекомендуемые сообщения
Для публикации сообщений создайте учётную запись или авторизуйтесь
Вы должны быть пользователем, чтобы оставить комментарий
Создать учетную запись
Зарегистрируйте новую учётную запись в нашем сообществе. Это очень просто!
Регистрация нового пользователяВойти
Уже есть аккаунт? Войти в систему.
Войти