Гость Илюха Опубликовано 23 Февраля, 2013 в 13:27 Жалоба Поделиться Опубликовано 23 Февраля, 2013 в 13:27 (изменено) Здравствуйте! А что если повторить данную схему на германии? мп37(npn) и мп41(pnp), гт402(pnp) и гт404(npn), а вот с выходом поэкспериментировать. Кто что думает по этому поводу? Изменено 23 Февраля, 2013 в 13:32 пользователем Илюха Ссылка на комментарий Поделиться на другие сайты Поделиться
metrolog Опубликовано 23 Февраля, 2013 в 13:34 Жалоба Поделиться Опубликовано 23 Февраля, 2013 в 13:34 (изменено) А что если повторить данную схему на германии? Смысл? Назовите хотя бы 3 причины для переделки. А я, если интересно, могу привести кучу доводов почему делать этого не следует.. Изменено 23 Февраля, 2013 в 13:37 пользователем metrolog Ссылка на комментарий Поделиться на другие сайты Поделиться
Гость Илюха Опубликовано 23 Февраля, 2013 в 13:47 Жалоба Поделиться Опубликовано 23 Февраля, 2013 в 13:47 Смысл в том, что валяется куча этого добра и есть два пути 1-выкинуть, 2-все-же что-то сделать из них. Германиевых аналогов выходных конечно нет, попробовать разные варианты из того что есть, П210, ГТ701, П213-П216, ГТ806, ГТ703, ГТ905. ГТ705 у меня нет, а покупать разумеется не буду. Меня вот в данный момент больше интересует не выходной каскад а возможность применения МП37, МП41 в данной схеме, пробовал подбирать по бетте, вполне удачно, т.к. транзисторов не мало. Вот подскажите можно ли их использовать в данном случае или нужны что-то типа ГТ321? Они тоже есть бетта у них в разы больше, но вот npn с такой беттой у меня нет. Ссылка на комментарий Поделиться на другие сайты Поделиться
metrolog Опубликовано 23 Февраля, 2013 в 14:06 Жалоба Поделиться Опубликовано 23 Февраля, 2013 в 14:06 Смысл в том, что валяется куча этого добра... Германий хорош на своём месте, в обкатанных и проверенных схемах. А если смысл только в том чтобы избавиться от этого добра, то это не самый лучший мотив для сборки усилителя. А германий, ИМХО, можно пустить на более благородные цели (подарить страждущим). Ссылка на комментарий Поделиться на другие сайты Поделиться
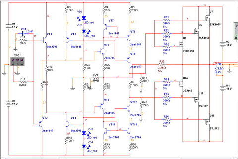
Гость Илюха Опубликовано 23 Февраля, 2013 в 14:15 Жалоба Поделиться Опубликовано 23 Февраля, 2013 в 14:15 Для себя хочется хоть что-нить сделать, т.к. слушал германиевый усилок, звук довольно интересный, однозначно стоит и для себя что-то германиевое иметь. Если по поводу подарить то и это можно, надо будет у друга в гараже порыться и собрать, только там маломощные, у меня такие есть и не нужны мне, только как осуществить это дарение? Живу в Новочеркасске 40 км от Ростова-на-Дону. А по поводу постройки усилка, то меня вот как раз и интересует что за схемотехника нужна для германия??? Вот например схема с этого форума, как Вы считаете, это подходящая схема для повторения? Транзисторы такие есть. Ссылка на комментарий Поделиться на другие сайты Поделиться
metrolog Опубликовано 23 Февраля, 2013 в 14:22 Жалоба Поделиться Опубликовано 23 Февраля, 2013 в 14:22 Вот например схема с этого форума, как Вы считаете, это подходящая схема для повторения? Транзисторы такие есть. Ну вот, совсем другое дело. Ссылка на комментарий Поделиться на другие сайты Поделиться
Гость Илюха Опубликовано 23 Февраля, 2013 в 14:30 Жалоба Поделиться Опубликовано 23 Февраля, 2013 в 14:30 (изменено) Спасибо за подсказочку, буду пробовать, а то я схем целую кучу насобирал и запутался, никак не мог решить что лучше делать. Ладно, тогда наверное надо это тему как-то прикрыть или переименовать, что бы она своим названием радиолюбителей не пугала :smile: Изменено 23 Февраля, 2013 в 14:31 пользователем Илюха Ссылка на комментарий Поделиться на другие сайты Поделиться
Гость Илюха Опубликовано 23 Февраля, 2013 в 20:35 Жалоба Поделиться Опубликовано 23 Февраля, 2013 в 20:35 Эх, вот все-таки не могу удержаться, нравится мне схема этого Lynxa, буду пробовать ее, на мой взгляд она не сложная для повторения, главное не спешить и руководствоваться справочником с данными на транзисторы. На данный момент встал вопрос выбора диодов для ИОН, вообще именно в Lynx ставят красные светодиоды, у них самый маленький шум, но хочется попробовать германий-Д9 есть всего 7 штук, Д7 может несколько, Д226 много и целая заводская упаковка Д2 там штук 100 :smile: а также сами транзисторы можно в качестве диодов ставить, сегодня уже поздно, завтра продолжу опыты :smile: Так что пишите уважаемые радиолюбители, ваше мнение очень интересно, я не могу похвастаться особым опытом в сборке унч, но кое что понимаю. Ссылка на комментарий Поделиться на другие сайты Поделиться
Yamazaki Опубликовано 23 Февраля, 2013 в 21:41 Жалоба Поделиться Опубликовано 23 Февраля, 2013 в 21:41 Илья, вы просто не понимаете, что хотите сделать. Это тщательно рассчитанная схема, построенная именно под эти типы транзисторов. Не такая уж сложная, но если вы хотите не просто от балды переткнуть в неё несколько явно неподходящих деталей, а сделать всё добросовестно, вам придётся её заново пересчитывать каскад за каскадом, оптимизировать режимы, воевать за термостабильность, бороться с ограничениями, которые накладывают свойства германия, и т.д. В итоге получится совершенно другой усилитель. Или не получится, тут уж всё зависит от вашей квалификации. Имхо, вы себя обрекаете на героическое преодоление трудностей, вами же создаваемых. Ссылка на комментарий Поделиться на другие сайты Поделиться
Гость Илюха Опубликовано 23 Февраля, 2013 в 21:53 Жалоба Поделиться Опубликовано 23 Февраля, 2013 в 21:53 Благодарю за ответ! Меня заинтересовала именно идентичность обеих плеч, при не особо большом количестве деталей, ну что могу сказать в оправдание своей затеи...интересно именно подобную схему. Если не будет получаться, разумеется что-то другое сделаю. Кто-то уже тулил в Lynx КТ818-819, вроде работало. Главное что бы было кому подсказать если что не понятно будет. Ссылка на комментарий Поделиться на другие сайты Поделиться
Yamazaki Опубликовано 23 Февраля, 2013 в 22:51 Жалоба Поделиться Опубликовано 23 Февраля, 2013 в 22:51 (изменено) Замена выхлопа на КТ819/818 это не то же самое, что замена не германий. Между 2SC5200/2SA1943 и КТ819/818 разница гораздо меньше, чем между 2SC5200/2SA1943 и любой мыслимой германиевой парой. И ведь вы не успокоитесь на замене только выхлопа, верно? Идентичность плеч это хорошо. Только в данном случае её будет добиться довольно трудно - германиевые транзисторы менее термостабильны, и без ОООС это приводит к неприятным последствиям: небольшая разница между тепловыми режимами противоположных транзисторов вызывает смещение нуля на выходе. Достаточно коснуться одного из них рукой, чтобы ноль поплыл. В схеме из поста №5, охваченой ОООС, с этим гораздо проще: постоянка на выходе зависит в основном от входного дифкаскада. Достаточно обеспечить равенство температур двух расположенных рядом транзисторов, прижав их верхушками друг к другу через кусочек слюды и термопасту, и вот уже ноль практически не плавает. Честно говоря, я в германии не очень понимаю, в соседних ветках замечены более компетентные в этих вопросах товарищи. Смотрите тут: https://forum.datagor.ru/index.php?showtopic=5112 крутой CFA от Владимира Vol2008 https://forum.datagor.ru/index.php?showtopic=3323 усь от svjatoslav'а Изменено 23 Февраля, 2013 в 22:53 пользователем yamazaki Ссылка на комментарий Поделиться на другие сайты Поделиться
metrolog Опубликовано 24 Февраля, 2013 в 03:28 Жалоба Поделиться Опубликовано 24 Февраля, 2013 в 03:28 (изменено) Илья, вы просто не понимаете, что хотите сделать. Это тщательно рассчитанная схема, построенная именно под эти типы транзисторов. Не такая уж сложная, но если вы хотите не просто от балды переткнуть в неё несколько явно неподходящих деталей, а сделать всё добросовестно, вам придётся её заново пересчитывать каскад за каскадом, оптимизировать режимы, воевать за термостабильность, бороться с ограничениями, которые накладывают свойства германия, и т.д. В итоге получится совершенно другой усилитель. Золотые слова! Присоединяюсь. Отговаривать больше не буду - сам страдал по молодости бессмысленными мегапроектами, вот только несколько рекомендаций: 1. Значительно снизить напряжение питания. 2. Пересчитать режимы каждого каскада по напряжению и току. 3. Иметь ввиду, что у германия почти в 3 раза меньшее напряжение смещения и во много раз худшие эксплуатационные характеристики (ток, мощность и др.). На выход можно поставить КТ818, КТ819, будет здорово во всех отношениях, но нарушится концепция усилителя. Усилитель наверняка заработает (при достаточном терпении конструктора), но нужно быть готовым к сопутствующим "бонусам" в виде большого уровня шумов, уменьшенной полосе частот и увеличенному Кг. Изменено 24 Февраля, 2013 в 03:37 пользователем metrolog Ссылка на комментарий Поделиться на другие сайты Поделиться
Рекомендуемые сообщения
Для публикации сообщений создайте учётную запись или авторизуйтесь
Вы должны быть пользователем, чтобы оставить комментарий
Создать учетную запись
Зарегистрируйте новую учётную запись в нашем сообществе. Это очень просто!
Регистрация нового пользователяВойти
Уже есть аккаунт? Войти в систему.
Войти