Гость ed6247 Опубликовано 2 Февраля, 2013 в 05:57 Жалоба Поделиться Опубликовано 2 Февраля, 2013 в 05:57 (изменено) Снова Всем здравствуйте! :smile: если можно я продолжу здесь задавать вопросы ,только теперь по усилителю?! Я решил делать для этих колонок встроенный усилитель на М\С ТДА8560Q под впечатлением от статьи : Сделай сам автомобильный усилитель на TDA8560Q, TDA1557Q, TDA8563Q. Подробная инструкция для начинающих https://datagor.ru/amplifiers/chipamps/1817...inayuschih.html ПОЯВИЛИСЬ ПАРУ ВОПРОСОВ!! 1.Можно ли усилитель с радиатором смонтировать ВНУТРИ колонки? Хватил ли вентиляции которую создает ФИ? или надо врезать обязательно радиатор в стенку ,чтоб он "выглядывал" наружу? 2.я нашел схему блока питания для аналогичной конструкции ,мне она подходит к моему трансформатору ,правомочна ли она? Изменено 9 Февраля, 2013 в 12:57 пользователем ed6247 Ссылка на комментарий Поделиться на другие сайты Поделиться
xsander Опубликовано 2 Февраля, 2013 в 08:25 Жалоба Поделиться Опубликовано 2 Февраля, 2013 в 08:25 размер и фото радиатора? какая площадь? можно ставить будут активные Ссылка на комментарий Поделиться на другие сайты Поделиться
Гость ed6247 Опубликовано 2 Февраля, 2013 в 10:43 Жалоба Поделиться Опубликовано 2 Февраля, 2013 в 10:43 размер и фото радиатора? какая площадь? можно ставить будут активные радиатор подобрал от процессора компьютера Ссылка на комментарий Поделиться на другие сайты Поделиться
yrk Опубликовано 2 Февраля, 2013 в 14:30 Жалоба Поделиться Опубликовано 2 Февраля, 2013 в 14:30 1.Можно ли усилитель с радиатором смонтировать ВНУТРИ колонки? Вполне допустимо. Большинство мультимедийной акустики при такой выходной мощности не имеют выхода радиатора наружу. Впрочем это можно проверить практически, соберите усилитель, подключите к акустике наружно и погоняйте на "хорошем" уровне. Если площади рассеивания тепла у радиатора будет достаточно и микросхема не будет перегреваться то и внутри акустики с ф/и ничего не будет. Еще, если будут звукопоглотители (синтепон, ватин), смотрите что бы не перекрывали выход ф/И и не накрывало радиатор. 2.я нашел схему блока питания для аналогичной конструкции ,мне она подходит к моему трансформатору ,правомочна ли она? Если трансформатор подходит по току, то абсолютно правомочна. Ссылка на комментарий Поделиться на другие сайты Поделиться
Гость ed6247 Опубликовано 5 Февраля, 2013 в 08:09 Жалоба Поделиться Опубликовано 5 Февраля, 2013 в 08:09 появилась проблема! вечером собрал колонки,запустил усилитель,погонял несколько часов,все работало достойно,без нареканий!блок питания выполнен по схеме приведенной выше,напряжение 18вольт. трансформатор мощный ,радиатор во время работы был теплый ,но не горячий! сегодня собирался расставить все окончательно по местам,и решил еще раз проверить работу. и сразу при включении сгорела микросхема ( "полыхнула" прямо),звука в динамиках не было! снова все разобрал: блок питания рабочий,предохранитель сетевой (1А) не сгорел,а микросхема треснула! Может подобная авария случится потому ,что на переключатель SW1 (режим MUTE) у меня кнопка с фиксатором? и она осталась во включенном состоянии? может там должна стоять кнопка без фиксатора (нажать-отпустить) ? СПАСИБО ЗА СОВЕТЫ ЗАРАНЕЕ!! Ссылка на комментарий Поделиться на другие сайты Поделиться
yrk Опубликовано 5 Февраля, 2013 в 08:48 Жалоба Поделиться Опубликовано 5 Февраля, 2013 в 08:48 блок питания выполнен по схеме приведенной выше,напряжение 18вольт. !8 вольт это много, на пределе надежность стремится к нулю. Для этих микросхем оптимально питание 12 -14 вольт, из имеющего напряжения 18 вольт можно получить нужное стабилизарованное. Правда нужет стабилизатор на большой ток, может кто подкинет простое схемное решение стабилизатора. Ссылка на комментарий Поделиться на другие сайты Поделиться
TANk Опубликовано 5 Февраля, 2013 в 10:21 Жалоба Поделиться Опубликовано 5 Февраля, 2013 в 10:21 может кто подкинет простое схемное решение стабилизатора. LT1083 - куда проще то? Ссылка на комментарий Поделиться на другие сайты Поделиться
Гость victors Опубликовано 5 Февраля, 2013 в 10:52 Жалоба Поделиться Опубликовано 5 Февраля, 2013 в 10:52 (изменено) Эдуард, Вот цитата из приведённой Вами ссылки. "Особое внимание следует обратить на подключение микросхемы к источнику питания: - микросхема чрезвычайно чувствительна к напряжению питания: Uп макс.= 18 В." Так как Ваш БП не стабилизированный, небольшое повышение напряжения в сети или какая то импульсная помеха пролетит на выход выпрямителя, зарядит конденсаторы выше 18В и всё. :-( Эта ИС мостовая - на малом (относительно) напряжении она даёт мощность, достаточную для прослущивания музыки в автомобиле, который обычно, едет по дороге вместе с другими машинами и плохо шумоизолирован. Всё равно музыка от этого УМ все шумы заглушает. Дома нужно 1/5 этой мощности. Радиатор такой мощной ИС УМ я бы в корпус АС ставить не стал. Уже был опыт ремонта и доработки АС 2.1 Genius SW-F21-500 в которой УМ стоял в колонке СЧ-ВЧ (чтобы к регулятору громкости поближе), а трансформатор - в корпусе сабвуфера. Так от нагрева радиатора, в корпусе без вентиляции, высохли ВСЕ электролиты. Пришлось заменять и выносить на длинных ножках, подальше от радиаторов. И ещё в корпусах АС СЧ-ВЧ сверлить по два десятка мелких (1мм) отверстий для вентиляции и в качестве ПАС. Если ставить радиатор внутри АС с ФИ, то мне каджется, лучше поставить его на оси трубы ФИ, в надежде, что движение воздуха в трубе, на НЧ, будет этот радиатор охлаждать. Вариант лучше. Ваш радиатор привинтить в 6 - 8 точках к прямоугольной рамке из стали или стеклотекстолита, размером, на 2см больше чем стороны радиатора. Чтобы получилось поле шириной 1 см снаружи радиатора, по периметру, и примерно столько же изнутри для крепления рамки к радиатору. В корпусе АС прорезать отверстие, на 5 - 10 мм меньше сем размер радиатора без рамки и закрыть его сборкой радиатора с рамкой. Так же закрепив в 6 - 8 точках. Это будет очень прочная заглушка, не склонная к вибрации. (можно подложить резину или линолиум). ИС УМ крепить изнутри. Изменено 5 Февраля, 2013 в 10:54 пользователем victors Ссылка на комментарий Поделиться на другие сайты Поделиться
Гость ed6247 Опубликовано 5 Февраля, 2013 в 16:59 Жалоба Поделиться Опубликовано 5 Февраля, 2013 в 16:59 Всем СПАСИБО за помощь! Поменял М/С,все заново проверил. пришлось поменять трансформатор,на выходе блока питания теперь 12,6 В. Только трансформатор подобрал не очень мощный -на большой мощности напряжение "подсаживается" ,но на комфортной громкости все без проблем.Может быть еще раз переделаю блок питания с предыдущим мощный трансформатором ,приладив в нем стабилизатор. Пока радиатор не стал выносить на корпус ,передвинул ближе к трубе ФИ,послежу будет ли теплым воздух из ФИ при длительной работе Вот как теперь смотрится по месту :smile: : Добавлено после раздумий: а это вид второй кОлонки: Добавлено после раздумий: подскажите ,пожалуйста схему стабилизатора на LT1083 с 18 на 14 вольт Ссылка на комментарий Поделиться на другие сайты Поделиться
yrk Опубликовано 5 Февраля, 2013 в 17:30 Жалоба Поделиться Опубликовано 5 Февраля, 2013 в 17:30 Только трансформатор подобрал не очень мощный -на большой мощности напряжение "подсаживается" Это плохо, на пиках будут искажения. Может быть еще раз переделаю блок питания с предыдущим мощный трансформатором ,приладив в нем стабилизатор. Запас по току и стабилизированное напряжение скажется в лучшую сторону на звук. а это вид второй кОлонки: Да, хорошо замаскировали... не сразу увидел за ТВ. :smile: подскажите ,пожалуйста схему стабилизатора на LT1083 с 18 на 14 вольт В сети навалом схем стабилизации с этой микросхемой, советовать не могу, так как сам с ними никогда дел не имел. Кроме этой М/С есть масса вариантов стабилизации, важно только что бы подходило по току. Ссылка на комментарий Поделиться на другие сайты Поделиться
Гость victors Опубликовано 5 Февраля, 2013 в 17:31 Жалоба Поделиться Опубликовано 5 Февраля, 2013 в 17:31 Эдуард, Этой ИС стабилизатора, в "земляную" ногоу, можно включить последовательно три - четыре диода (КД209 итп) с падением напряжения 0,6В на каждом. Это падение отразится приростом выходного напряжения стабилизатора. Собрав схему с диодами, подключи питание к УМ, дай небольшую нагрузку (музыку не громко) и вольтметр на питание поставь, а потом грей феном стабилизатор с диодами и смотри - если выходное напряжение будет расти - схема не подходит. Если падать - самоограничение - полезно для УМ. В даташите LT1083, _https://www.datasheetcatalog.org/datasheet/lineartechnology/1083ffc.pdf, на странице 9, схема слева, мне нравится преизрядно - должен быть хороший КПД. Ссылка на комментарий Поделиться на другие сайты Поделиться
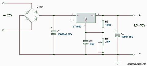
yrk Опубликовано 5 Февраля, 2013 в 17:47 Жалоба Поделиться Опубликовано 5 Февраля, 2013 в 17:47 В сети навалом схем стабилизации с этой микросхемой, советовать не могу, так как сам с ними никогда дел не имел. Вот например, схема стандартная. Ссылка на комментарий Поделиться на другие сайты Поделиться
Рекомендуемые сообщения
Для публикации сообщений создайте учётную запись или авторизуйтесь
Вы должны быть пользователем, чтобы оставить комментарий
Создать учетную запись
Зарегистрируйте новую учётную запись в нашем сообществе. Это очень просто!
Регистрация нового пользователяВойти
Уже есть аккаунт? Войти в систему.
Войти