Перейти к содержанию

Рекомендуемые сообщения

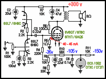
Всем Привет!!Вот есть такая схема и вопрос - если использовать 6н2п или 6н9с вместо 12ах -что нибудь изменять надо????

post-5833-1358020866_thumb.png

Изменено пользователем dru57
Ссылка на комментарий
Поделиться на другие сайты

Нет ничего не надо менять.

После сборки проверьте напряжение на аноде драйверной лампы6Н2П. оно должно быть примерно равно половине напряжения питания. Если отличается больше чем на 10%, то тогда подбираем величину катодного резистора R3 так что бы выставить нужное напряжение.

Ссылка на комментарий
Поделиться на другие сайты

Извиняюсь, что лезу в чужую тему, но дабы не плодить лишних, отпишусь здесь.

Собирал вот такие аппараты:

_https://radiobooka.ru/uploads/posts/2010-11/1289986254_1.jpg

_https://tubes.org.ua/stalker/s002_main_scheme_c.gif

От первого даже добился, как мне кажется, более-менее потребного звучания.

Так вот вопрос: имеет ли смысл собирать усилитель из первого поста (в плане, будет ли реальное отличие в звуке)? Схемные отличия вижу, внедрять в свои поделки их не пробовал, лучше соберу еще один, дабы проще было сравнить.

И еще: какой марки (да и емкости кстати :smile:) посоветуете поставить тот самый конденсатор? У меня трудятся МБГО по 0.5 μF. 0.05 мне показалось жутко мало, да и в хозяйстве бумажных конденсаторов такой емкости нет.

Ссылка на комментарий
Поделиться на другие сайты

В первой схеме выходная лампа включена тетродом без ОС. У такого усилителя высокое выходное сопротивление. Не всякий динамик с такой схемой нормально петь будет, особенно в НЧ диапазоне. Схема взята со старого журнала Радио, годов 50-х рассчитана радиовещательный диапазон СВ - 200-7000Гц и легкий бумажный широкополосный динамик.

Для того чтобы снизить выходное сопротивление усилителя и вводится ОС, как в схеме Андрея (dru57)

 

По поводу конденсатора попробуйте полипропиленовый помехоподавляющий конденсатор емкостью 0.33-0.68мкФ

Такие конденсаторы можно найти в любом импульсном БП.

 

post-44-1358149232_thumb.jpg

Ссылка на комментарий
Поделиться на другие сайты

Александр, спасибо за ответ.

Конденсаторов таких у меня тоже валом ) И кстати пробовал, но разницы особой не нашел в обоих случаях (что МБГО, что вышеуказанный, снимал с БП и желтые, и зеленые), по крайней мере на своей акустике, "тяжелая" она у меня.

Значит буду собирать третий, как раз пара годных трансформаторов в руках оказалась.

Ссылка на комментарий
Поделиться на другие сайты

Александр -спасибо!будем пробовать .

 

 

ancle-fedor---Вот еще схемка,не хотите поэкспериментировать?

post-5833-1358179460_thumb.png

Изменено пользователем dru57
Ссылка на комментарий
Поделиться на другие сайты

Андрей, спасибо, но это как-нибудь в другой раз. Для мощи собирал схему тов. Тихонова (1 канал, на пробу), там ватт 6..7 будет, в самый раз моим колонкам. Его и буду собирать, как с 6П6С наиграюсь. А пока не хочется отрываться от этих лампочек.

Ссылка на комментарий
Поделиться на другие сайты

Александр у вас наверняка есть схемы однотакта на 6п6с в параллель,а то я рыл рыл и ничего чего-то не нарыл.

Какую то схемку нашел но без номиналов.

post-5833-1358270113_thumb.jpg

Изменено пользователем dru57
Ссылка на комментарий
Поделиться на другие сайты

В параллель - все просто.

Пункт 1.

Берем первую схему. На выход цепляем 2 лампы, соединив между собой одноименные электроды (катоды, аноды, экранные и управляющие сетки).

Пункт 2

Уменьшаем в 2 раза сопротивление в катоде лампы R7 - вместо 360 Ом берем 180 (поскольку чрез него теперь пойдет удвоенный ток, а напряжение смещения -14в должно остаться неизменным).

Пункт 3.

Вот с выходным трансформатором будет самая проблема большая. Вместо Ra 5k надо будет использовать трансформатор с Ra=2,5k.

Если у трансформатора вторичная обмотка рассчитана на сопротивление 8 Ом, то цепляем к этой обмотке динамик сопротивлением 4 ома.

Или все же лучший вариант будет перемотать выходной трансформатор на Ra=~ 3k

Ссылка на комментарий
Поделиться на другие сайты

dru57

Андрей, выложенная вами схема и есть упомянутая уже схема Тихонова. Поищите, она здесь уже есть. Работает, причем вполне нормально, только там 6П14П в оригинале. А для 6П6С анодное в 420 вольт, думаю, летально. У меня они умирали уже чуть выше 340..350. :smile:

Кстати, вот та схема: https://datagor.ru/amplifiers/tubes/700-usi...v-parallel.html

Изменено пользователем ancle-fedor
Ссылка на комментарий
Поделиться на другие сайты

6V6 некоторых разновидностей после "жестчения" 400 вольт держат. тоже самое можно подобрать и из 6П6С, но тут лотерея. Запас ламп должен быть.

Если есть источник питания на 400-450в лучше взять ГУ-50 или Г-807 - она тоже рассчитана на высокие анодные напряжения - недаром у нее анод на макушку выведен. По звуку ничуть не хуже и мощности больше.

Можно из импортных взять лампу 6BD5GT - это вариант 6L6G переделанная для использования в выходном каскаде строчной развертки. У нее анодного колпачка нет, а в импульсе держит больше 3 кВ. 6АV5 - тоже из этой серии "строчных" высоковольтных ламп без колпачка.

А для 6П6С сначала смотрим паспорт. Там явно указано, что анодное напряжение не должно превышать 350 вольт.

Ссылка на комментарий
Поделиться на другие сайты

Александр, паспорт конечно же был до дыр изучен, но ведь поэкспериментировать хочется :smile: Тем более, последний заказ ламп дал мне их аж 12 штук в заводской упаковке, "муха не сидела", что называется, вот и решил погонять в разных режимах. Кстати, как на мой слух, так после 300 вольт эта лампа лучше раскрывает свои возможности.

Отдельное спасибо за описание импортных ламп, тоже собираюсь заказать на пробу. Каких фирм посоветуете брать и какие возможные нюансы есть, опишите, если не затруднит.

И насчет "жестчения" - не могли бы вы поподробнее описать суть процесса? Что за "закалка" такая? Тем более, поднятие анодного, как уже писал, ощутимо изменило характер звучания. Ушел "тот самый плюшевый" звук, уступив место вполне живому звуку, могущему дать хорошую "атаку". Даже кое-что из современной музыки послушал, остался вполне доволен.

Ссылка на комментарий
Поделиться на другие сайты

Для публикации сообщений создайте учётную запись или авторизуйтесь

Вы должны быть пользователем, чтобы оставить комментарий

Создать учетную запись

Зарегистрируйте новую учётную запись в нашем сообществе. Это очень просто!

Регистрация нового пользователя

Войти

Уже есть аккаунт? Войти в систему.

Войти
  • Последние посетители   0 пользователей онлайн

    • Ни одного зарегистрированного пользователя не просматривает данную страницу
×
×
  • Создать...