Гость mastersound Опубликовано 4 Марта, 2010 в 21:29 Жалоба Поделиться Опубликовано 4 Марта, 2010 в 21:29 to crossfire - Кроме анодного, также необходимо помярять напряжение на катодах ламп. на контрольных точках - должно быть в пределах от 1 до 2 вольт. Далее измеряем сеточные напряжения, способ измерений представлен на схеме они должны соответствовать катодным :smile: Ссылка на комментарий Поделиться на другие сайты Поделиться
Гость crossfire Опубликовано 5 Марта, 2010 в 12:08 Жалоба Поделиться Опубликовано 5 Марта, 2010 в 12:08 (изменено) mastersound, по поводу катодов в точке 1 напряжение 0.1в, в точке 2 что то странно,целых 63в, в точке 3 21в! по поводу сеточных напряжений на одной лампе 0,65в на другой 0,4в Изменено 5 Марта, 2010 в 12:32 пользователем crossfire Ссылка на комментарий Поделиться на другие сайты Поделиться
Гость evgk Опубликовано 5 Марта, 2010 в 12:36 Жалоба Поделиться Опубликовано 5 Марта, 2010 в 12:36 ...катод - это не как бы не совсем "минус". Напряжение измеряется так же как и анодное - минусовой щуп - на землю, плюсовой на катод. Ссылка на комментарий Поделиться на другие сайты Поделиться
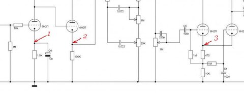
Гость mastersound Опубликовано 5 Марта, 2010 в 15:40 Жалоба Поделиться Опубликовано 5 Марта, 2010 в 15:40 mastersound, по поводу катодов в точке 1 напряжение 0.1в, в точке 2 что то странно,целых 63в, в точке 3 21в!по поводу сеточных напряжений на одной лампе 0,65в на другой 0,4в Вот схема как измерять на катодах на втором триоде контрольная точка 2 ( См. пост №50 верхняя схема) каскад работает в режиме катодного повторителя и напряжение на его катоде будет примерно как на аноде 1 го триода.65-70вольт. Тоесть тут твои измерения по этому каскаду соответствуют норме. Перемеряй напряжения заново катодные -3 замера и сеточные 4 замера , по схемам приведённым выше. Результат напиши сюда а дальше посмотрим... Ссылка на комментарий Поделиться на другие сайты Поделиться
Гость crossfire Опубликовано 6 Марта, 2010 в 08:17 Жалоба Поделиться Опубликовано 6 Марта, 2010 в 08:17 (изменено) катоды в точке 1 0.1в /////////чуть позже замерил второй раз теперь тут 1.12в в точке 2 63в ////////тут 50в в точке 3 21.2в /////////без изменений сетки: в 1 точке 0.4в /////0.82 во 2 - 61в ////51в в 3 - 0.66в ///////0.66в в 4 - 0.62в /////0.63 магия?)ничего не изменял при втором замере Изменено 6 Марта, 2010 в 08:29 пользователем crossfire Ссылка на комментарий Поделиться на другие сайты Поделиться
Гость mastersound Опубликовано 6 Марта, 2010 в 08:48 Жалоба Поделиться Опубликовано 6 Марта, 2010 в 08:48 Похоже что катодный повторитель не в режиме, большое сеточное напряжение -51в возможно триод заперт и не пропускает сигнал... сделай пробник и подай на вход сигнал с плеера, а пробником прослушай на сетках - звук должен проходить... Ссылка на комментарий Поделиться на другие сайты Поделиться
Гость crossfire Опубликовано 6 Марта, 2010 в 09:09 Жалоба Поделиться Опубликовано 6 Марта, 2010 в 09:09 (изменено) звук есть на 2х точках,сейчас пропаяю панельки еще раз Изменено 6 Марта, 2010 в 09:14 пользователем crossfire Ссылка на комментарий Поделиться на другие сайты Поделиться
Гость crossfire Опубликовано 6 Марта, 2010 в 12:29 Жалоба Поделиться Опубликовано 6 Марта, 2010 в 12:29 аай проблема оказалась в следующем,не нашел панельки советские керамические,пришлось купить китайскую пластмассовую хрень,оказался неконтакт,да,банально неконтакт,при вставке лампы панелька отходила от платы.....сейчас исправил) звук появился,но тут явно далеко не 18ватт........ Ссылка на комментарий Поделиться на другие сайты Поделиться
Гость mastersound Опубликовано 6 Марта, 2010 в 12:34 Жалоба Поделиться Опубликовано 6 Марта, 2010 в 12:34 Видиш как просто, главное мерять напряжения и режимы каскадов. Может у тебя динамики не стыкуются с выходным трансом по сопротивлению... Пообщайся с автором схемы... Ссылка на комментарий Поделиться на другие сайты Поделиться
Гость crossfire Опубликовано 6 Марта, 2010 в 13:14 Жалоба Поделиться Опубликовано 6 Марта, 2010 в 13:14 (изменено) mastersound, спасибо вам огромное) динамик 8ми омный,из транзисторного комбика) кстати и почему то на чистом звуке есть чуть перегруз, но лампы я поставил 6н2п-ев Изменено 6 Марта, 2010 в 13:17 пользователем crossfire Ссылка на комментарий Поделиться на другие сайты Поделиться
Гость evgk Опубликовано 12 Марта, 2010 в 19:38 Жалоба Поделиться Опубликовано 12 Марта, 2010 в 19:38 ...Эта печатка разведена так, что предусилитель и экранные сетки питаются от одного кондера. В процессе налаживания мне пришлось разделить их питание, введением еще одного конденсатора. Печатку переделывать я не стал ...стало быть в схеме вышеприведенное замечание учтено, а в печатке нет? Или я не так понял? :smile: Ссылка на комментарий Поделиться на другие сайты Поделиться
Гость crossfire Опубликовано 14 Марта, 2010 в 08:32 Жалоба Поделиться Опубликовано 14 Марта, 2010 в 08:32 какая то хрень...что то явно ограничивает сигнал....выкручиваю ручку громкости на 1/6, громкость меняется до этих пор и все,остальные 5/6 ничего не изменяют,даже ес прибавить громкости на примочке гитарной, эффекта нет.... собирал по как выяснилось старой печатке, где питание от одного кондера. Может ли это влиять? Ссылка на комментарий Поделиться на другие сайты Поделиться
Рекомендуемые сообщения
Для публикации сообщений создайте учётную запись или авторизуйтесь
Вы должны быть пользователем, чтобы оставить комментарий
Создать учетную запись
Зарегистрируйте новую учётную запись в нашем сообществе. Это очень просто!
Регистрация нового пользователяВойти
Уже есть аккаунт? Войти в систему.
Войти