Гость KyTyZoB Опубликовано 10 Октября, 2012 в 08:37 Жалоба Поделиться Опубликовано 10 Октября, 2012 в 08:37 Доброго времени суток, уважаемые Форумчане. Создал я данную тему для выяснения неясных моментов в схеме, на которую наткнулся в интернете и очень хочу повторить. В строении ламповых усилителей я новичок, если не хуже. Собственно схема для питания имеется ТАН 15-127/220-50 вопросы у меня самые странные, но уж очень хочу порадовать друга на день рождения. Очень прошу не отправлять читать мат.часть, так как у меня задача максимально быстро повторить схему. на какую мощность использовать резисторы ? на сколько вольт нужны неполярные конденсаторы ? там не везде написано. вопрос по поводу SA1. что это ? переключатель или реле ? и в середине схемы там имеется значок наушников (?) внутри написано НР а под ними =>32. Как это понимать? и под этим всем неясный мне элемент. надеюсь на Вашу помощь. Ссылка на комментарий Поделиться на другие сайты Поделиться
Гость kdtp Опубликовано 10 Октября, 2012 в 12:03 Жалоба Поделиться Опубликовано 10 Октября, 2012 в 12:03 (изменено) Привет, Андрей. Для начала, Вам принципиально собирать этот «приборчик» на 6Ж1П? На схеме эти лампы включены как триоды, так что можно вполне поставить двойной триод, ну скажем 6Н23П. НР, это аббревиатура от английского Head Phones, то есть головные наушники. Знак =>32R, означает, что сопротивление применяемых наушников должно быть НЕ МЕНЬШЕ 32 Ом. А под этим знаком схематическое изображение стереофонического разъёма для наушников типа джек (Jack). Резисторы можно 0,5 Ватт, неполярные конденсаторы 400 вольт и выше, кстати, полярные на не менее 250 вольт, а не как указано на схеме, SA1 – обычный переключатель. Изменено 10 Октября, 2012 в 12:05 пользователем kdtp Ссылка на комментарий Поделиться на другие сайты Поделиться
Гость KyTyZoB Опубликовано 10 Октября, 2012 в 13:05 Жалоба Поделиться Опубликовано 10 Октября, 2012 в 13:05 Благодарю за разъяснение, Виктор. Собирать буду именно на 6ж1п потому что эти лампы уже приобрёл. Ещё по поводу переключателя. его функция мне не до конца ясна. но, как я понимаю, без него можно обойтись. Ссылка на комментарий Поделиться на другие сайты Поделиться
Гость kdtp Опубликовано 10 Октября, 2012 в 13:19 Жалоба Поделиться Опубликовано 10 Октября, 2012 в 13:19 Да, Андрей. Можно обойтись без этого переключателя. Ссылка на комментарий Поделиться на другие сайты Поделиться
Гость KyTyZoB Опубликовано 10 Октября, 2012 в 13:39 Жалоба Поделиться Опубликовано 10 Октября, 2012 в 13:39 а как тогда схема будет выглядеть? я не до конца представляю... Ссылка на комментарий Поделиться на другие сайты Поделиться
Гость kdtp Опубликовано 10 Октября, 2012 в 14:10 Жалоба Поделиться Опубликовано 10 Октября, 2012 в 14:10 Ну, хорошо, Андрей. Дайте мне немного времени. Я нарисую Вам окончательный вариант Вашего будующего «девайса». Ссылка на комментарий Поделиться на другие сайты Поделиться
Datagor Опубликовано 10 Октября, 2012 в 14:30 Жалоба Поделиться Опубликовано 10 Октября, 2012 в 14:30 Андрей, переключатель подписан на схеме - "Обход" или еще встречается по-английски "Байпас". Суть переключателя в полном выключении из тракта этого ушного усилителя, когда он не нужен. Если переключатель убрать - сигнал подавайте сразу на входной конденсатор. Входной конденсатор вместо 0,5μF можно и побольше. Посмотрите на месте, часто его увеличение ведет к некоторому подъему в области НЧ. Еще обратите внимания, что на вашей схеме нет ни одного регулятора, даже громкости нет. Ссылка на комментарий Поделиться на другие сайты Поделиться
Гость KyTyZoB Опубликовано 10 Октября, 2012 в 15:17 Жалоба Поделиться Опубликовано 10 Октября, 2012 в 15:17 (изменено) Большое спасибо, Игорь. Теперь я разобрался =) возможно что дальше буду постигать искусство ламповых усилителей. просто интересно, как зверек звучать будет, может другой соберу =) Спасибо за помощь ещё раз. а по поводу регулятора громкости... то куда его лучше воткнуть чтоб шумело меньше ? Изменено 10 Октября, 2012 в 15:40 пользователем KyTyZoB Ссылка на комментарий Поделиться на другие сайты Поделиться
Гость kdtp Опубликовано 10 Октября, 2012 в 16:46 Жалоба Поделиться Опубликовано 10 Октября, 2012 в 16:46 Ну, где то, как то так……. Ссылка на комментарий Поделиться на другие сайты Поделиться
Datagor Опубликовано 11 Октября, 2012 в 07:29 Жалоба Поделиться Опубликовано 11 Октября, 2012 в 07:29 Виктор, конденсатор со входа сознательно убрали? Тогда наверное будут какие-то требования к источнику? Ссылка на комментарий Поделиться на другие сайты Поделиться
TANk Опубликовано 11 Октября, 2012 в 07:36 Жалоба Поделиться Опубликовано 11 Октября, 2012 в 07:36 У всех источников, что мне встречались, либо конденсатор на выходе стоит, либо потенциал привязан к нулю. Так что на входе лампового усилителя лишний конденсатор не нужен. Я их никогда не ставлю, да и сколько видел лаповых схем у 95% их на входе нету. Добавлено после раздумий: kdtp А по схеме. Сначала соберите и попробуйте в таком виде, как нарисовано сейчас в №9. Потом попробуйте убрать конденсаторы 10мкФ из цепи сетки верхней лампы и электролит и и пленку из цепи катода нижней. Сравните. Возможно понравится по звуку больше. Ссылка на комментарий Поделиться на другие сайты Поделиться
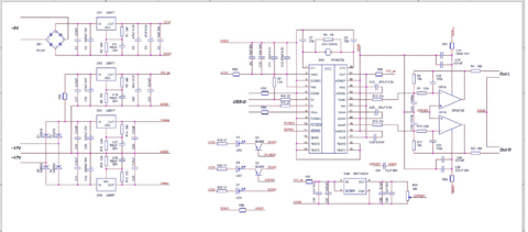
Гость KyTyZoB Опубликовано 12 Октября, 2012 в 05:18 Жалоба Поделиться Опубликовано 12 Октября, 2012 в 05:18 (изменено) Спасибо за советы,товарищи, собирать буду примерно в 20х числах октября, как только соберу - отпишусь. а вопрос возник ещё по питанию. обмотки на ТАНе соединил по следующей схеме : соединил 8 и 9, 10 и 11 выводы, а с 7го и 12 должен был получить 168 В, но тестер показывает 187В. А соединив 15 и 17, 16 и 18 выводы, получил 12в 0,3а. этого достаточно ? и боюсь что после выпрямления вместо 195 вольт получу в районе 230 анодного. в качестве источника будет использоваться звуковая на PCM2702, собранная по этой схеме Изменено 12 Октября, 2012 в 05:32 пользователем KyTyZoB Ссылка на комментарий Поделиться на другие сайты Поделиться
Рекомендуемые сообщения
Для публикации сообщений создайте учётную запись или авторизуйтесь
Вы должны быть пользователем, чтобы оставить комментарий
Создать учетную запись
Зарегистрируйте новую учётную запись в нашем сообществе. Это очень просто!
Регистрация нового пользователяВойти
Уже есть аккаунт? Войти в систему.
Войти