Перейти к содержанию

TDA1562, правильная разводка печатной платы


Гость mr_smit

Рекомендуемые сообщения

Итак, промежуточный итог. Собрал усилитель (без ФНЧ). В принципе всё работает. Но не понятно следующее:

 

1. Гул (сильный) при не подключенном источнике сигнала (телефон). Реакция на прикосновение к разъёму 3,5" и на перемещение провода.

2. При подключенном телефоне явного гула нет, но если поставить песню на паузу то есть слабый слабый слабый треск. Реагирует на прикосновение к проводу источника сигнала (усиливается), на прикосновение к радиатору (а это "минус") - уменьшается.

 

Плату отмывал зубной щеткой с ацетоном, думаю отмылась полностью. Радиатор чуть теплый. Пробовал подключать от аккумулятора, но на наличие гула это не влияет. Ничего не меняется. Музыка звучит нормально, без искажений, громко, только вот не понятно как избавиться от наводок? (или, возможно, экранированный провод от источника к усилителю мне поможет)

 

post-2898-1330025238_thumb.jpg post-2898-1330025256_thumb.jpg

post-2898-1330025273_thumb.jpg post-2898-1330025290_thumb.jpg

Изменено пользователем mr_smit
Ссылка на комментарий
Поделиться на другие сайты

  • Ответов 74
  • Создана
  • Последний ответ

Топ авторов темы

Топ авторов темы

Изображения в теме

Экранированный провод на входе - обязательный пункт! Иначе стопудово будет фонить, особенно с открытым входом.

Микросхему на радиатар напрямую сажать нельзя, только через слюду! Тем более если радиатор электрически ещё в одном месте соединен с землёй - это же опять земляная петля.

Изменено пользователем yamazaki
Ссылка на комментарий
Поделиться на другие сайты

Микросхему на радиатор напрямую сажать нельзя, только через слюду! Тем более если радиатор электрически ещё в одном месте соединен с землёй - это же опять земляная петля.

Радиатор не соединен с землей! Да и петли не получается (я про это помнил при разводке платы, пятаки крепления радиатора не соединены с землей). Неужели так критично отсутствие слюдяной прокладки? (я теперь к TDAшке не подлезу)

Изменено пользователем mr_smit
Ссылка на комментарий
Поделиться на другие сайты

На фотографии не разглядел, сорри) Да, петли нет, но в любом случае микру напрямую на радиатор сажать нехорошо, чревато всякими нелепыми случайностями с густым дымом из микрухи

Изменено пользователем yamazaki
Ссылка на комментарий
Поделиться на другие сайты

Мне не видится монтаж, или телефон подключен к усилителю "акустическим" кабелем? Сигнальный кабель должен быть экранированным, или витой парой, но НЕ тем, что видно в полупрозрачном силиконе на фотке справа внизу.

Ссылка на комментарий
Поделиться на другие сайты

Вход балансный? Почему оторван от "земли"?

Вход подключен к земле, просто забыл указать.

post-2898-1330057811_thumb.jpg

 

Мне не видится монтаж, или телефон подключен к усилителю "акустическим" кабелем? Сигнальный кабель должен быть экранированным, или витой парой, но НЕ тем, что видно в полупрозрачном силиконе на фотке справа внизу.

Обычным проводом подключен. Сегодня возьму экранированный. Такой пойдет? (написано межблочный)

 

КАБЕЛЬ PREMIER 4+4 (2 экрана)

post-2898-1330058033.jpg

Изменено пользователем mr_smit
Ссылка на комментарий
Поделиться на другие сайты

Обычным проводом подключен. Сегодня возьму экранированный. Такой пойдет? (написано межблочный)

 

КАБЕЛЬ PREMIER 4+4 (2 экрана)

Подойдет, хотя можно и попроще, в одном экране.

Ссылка на комментарий
Поделиться на другие сайты

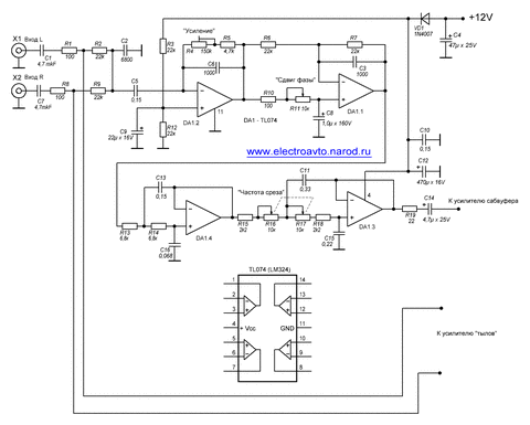
А почему на выходе C14 полярный? Просто обычный электролит???? Почему не пленка??? Или танталовый надо?

post-2898-1330073605_thumb.png

Изменено пользователем mr_smit
Ссылка на комментарий
Поделиться на другие сайты

А почему на выходе C14 полярный? Просто обычный электролит???? Почему не пленка??? Или танталовый надо?

ИМХО

 

Если на ходу слушать -- то пофик. Лучше, конечно, неполярный э-лит. Хи-енд -- бумага-масло, предела совершенству нет. Тут важнее большая ёмкость, поскольку сабовый канал.

 

R12 -- там пристойнее 1 кОм будет выглядеть. Эта микра терпит от 600 Ом нагрузки без повреждений. R12 -- кагбэ предохранитель, если что-то после него закоротит на массу. Такой номинал (22 Ома) для меня лично странноват...

Ссылка на комментарий
Поделиться на другие сайты

Дим, ты от фона избавился? Я сейчас под заказ тоже усилитель делаю на этих микрухах поэтому интересуюсь.

Ссылка на комментарий
Поделиться на другие сайты

Для публикации сообщений создайте учётную запись или авторизуйтесь

Вы должны быть пользователем, чтобы оставить комментарий

Создать учетную запись

Зарегистрируйте новую учётную запись в нашем сообществе. Это очень просто!

Регистрация нового пользователя

Войти

Уже есть аккаунт? Войти в систему.

Войти
  • Последние посетители   0 пользователей онлайн

    • Ни одного зарегистрированного пользователя не просматривает данную страницу

×
×
  • Создать...