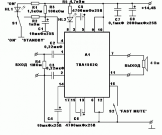
Гость mr_smit Опубликовано 17 Февраля, 2012 в 17:15 Жалоба Поделиться Опубликовано 17 Февраля, 2012 в 17:15 И ещё, В посте 14, на схеме, конденсатор C5, похоже, срезает частоты ниже 96 Гц. Если так, то его нужно заменить на 0,68 мкФ. Тогда срез сдвинется к 20Гц. Вот и будет "сабсоник", явочным порядком. Т.е. получается что приведенный в посте 14 ФНЧ пропускает частоты от 96 Гц до регулируемой границы, например, в 150-200 Гц. Правильно? Ну тогда действительно проще конденсатор на 0,68 мкФ поставить и всё. Кстати, какая верхняя граница регулировки частоты среза в схеме из поста №14 ? Ссылка на комментарий Поделиться на другие сайты Поделиться
Dimonos Опубликовано 17 Февраля, 2012 в 19:19 Жалоба Поделиться Опубликовано 17 Февраля, 2012 в 19:19 (изменено) Вот это я и хотел услышать Спасибо!!! Удивительно! Вам нужен ответ соглашательского плана? Не знал. А то бы молчал в тряпочку. Тезка, Вы так бодренько включились в переделку платы, я даже удивился. Обычно бывает наоборот, ждут когда все готовое подадут на блюдечке. Сражен! Хотелось бы задать пару вопросов: Не могли ли бы Вы коротко полностью описать всю предполагаемую систему в авто.( источник, усилитель, динамики, их количество, где установлены и качество самих динов( интересует как они играют низ)). Да, и какой будет тип оформления Сабвуфера? У меня есть сомнения, нужны ли Вам все эти дополнительные регулировки. Есть подозрение, что Вы просто взяли некую схему без подробного описания работы. Это чувствуется по попыткам прикрутить к ней все больше и больше сомнительных по нужности узлов. По поводу схемы Виктор прав, там на переменниках токи маленькие и ничего не нагреется и не сгорит. Я говорил не об этом. Я говорил о помехах в виде треска. Даже если резистор хороший( по началу), рано или поздно он подрабатывается появляется пыль на дорожках и начинает трещать. Этого треска практически не слышно, если через переменник не идет постоянка. Если идет, даже маленькая, все это попадает на следующий активный каскад и отлично слышно. По статистике до жизни без треска до появления треска проходит полгода-год. Навряд ли Вы поставите туда высококлассные резисторы, поставите обычные сдвоенные переменники стандартного исполнения. Этот вопрос можно обойти, если настроив все как надо запаять вместо них постоянные резисторы. Или отказаться от части узлов, по крайней мере в нужности сабсоника и регулятор фазы сильно сомневаюсь. Сабсоник обрезает инфранизкие, а где Вы их возьмете? :smile: Услышите ли Вы плавную регулировку фазы в автомобиле на системе мене чем за 5000$ ? Регулировки частоты тоже можно избежать, если сначала прикинуть нужную частоту среза, затем вручную потиху все это настроить. Если убрать лишнее можно все слепить на 1 ОУ. Максимум на 2-х. Изменено 17 Февраля, 2012 в 19:24 пользователем dimonos Ссылка на комментарий Поделиться на другие сайты Поделиться
Гость mr_smit Опубликовано 18 Февраля, 2012 в 01:32 Жалоба Поделиться Опубликовано 18 Февраля, 2012 в 01:32 (изменено) dimonos, если бы я хотел получить систему за 5000$, то я бы пошел и купил её. Но тратить такие деньги на звук в моём случае это глупо (у меня сама машина 6000$ стоит). Да и не настолько я фанат звука. Я прекрасно понимаю что TDA1562 это далеко не лучший вариант. Просто захотелось если уж делать то хотя бы правильно. Плату правильно развести, фильтр хоть на что то похожий. Понять схему ФНЧ не хватает образования. Я теплоэнергетик. Электроника это моё хобби. Не силен я в схемотехнике. Поэтому и хочется совета знающих людей, чтобы сказали: "вот это правильно, делай". Кому не сложно. Естественно я не получу Hi-End. Но думаю что с небольшим сабвуфером звук будет лучше. А вообще я задумал: 1. TDA1562 на левый канал 2. TDA1562 на правый канал 3. TDA1562 + ФНЧ на сабвуфер Что есть: (только не смейтесь) 1. Philips CE130 _https://www.philips.ru/c/car-entertainment-system/ce130_51/prd/ru/ 2. Двухкомпонентные Kicx STC-6.2 _https://stal63.ru/component/option,com_im/d,3/ii,8759/Itemid,81/ (когда станет потеплее - проклею передние двери и установлю динамики через деревянные проставки, твиттеры уже поставил в передние стоики) 3. Планирую приобрести динамик Alpine SWE 843Е _https://stal63.ru/component/option,com_im/d,3/ii,4147/Itemid,12/ и собрать сабвуфер с фазоинвертором. Т.е. получается, как бы, а ля, ВЧ, СЧ и НЧ :smile: На магнитоле 2 пары линейных выходов. Первая пара будет работать на передние динамики, 2-я пара на сабвуфер (возможности переключения тыл/саб в магнитоле нет, поэтому и нужен ФНЧ). Ближе к лету хочу приобрести Pioneer MVH-1400UB _https://www.pioneer-rus.ru/ru/products/25/121/61/MVH-1400UB/index.html. Поскольку качество приёма радио у филипса не устраивает, даже с хорошей антенной. Принципиально против магнитолы с CD. Куча дисков в машине не нужна. Да и нет в ней ломающейся механики. Сейчас эра флешек. P.S. Ну а чтобы вы не думали что я совсем уж деревянный, вот что я недавно сам сделал: _https://www.oktja.ru/forum/topic/105707-протокол-kwp2000-на-запрос-0x82-0x10-0xf1-0x21-0x01-0xa5/ (там есть фото) Ну и видео: _https://www.youtube.com/watch?v=e1tGCnxVkH8 А вообще спасибо за ответы, воспользуюсь советом victors. Пойду травить/паять. Если ещё есть замечания/советы - будет интересно услышать. Изменено 18 Февраля, 2012 в 02:12 пользователем mr_smit Ссылка на комментарий Поделиться на другие сайты Поделиться
Dimonos Опубликовано 18 Февраля, 2012 в 08:44 Жалоба Поделиться Опубликовано 18 Февраля, 2012 в 08:44 dimonos, если бы я хотел получить систему за 5000$, то я бы пошел и купил её. Но тратить такие деньги на звук в моём случае это глупо (у меня сама машина 6000$ стоит). Да и не настолько я фанат звука. Я прекрасно понимаю что TDA1562 это далеко не лучший вариант. Просто захотелось если уж делать то хотя бы правильно. Плату правильно развести, фильтр хоть на что то похожий.Понять схему ФНЧ не хватает образования. Я теплоэнергетик. Электроника это моё хобби. Не силен я в схемотехнике. Поэтому и хочется совета знающих людей, чтобы сказали: "вот это правильно, делай". Кому не сложно. Я и не собирался критиковать, это Вы неправильно поняли. ( у меня тоже нет спец образования) Но думаю что с небольшим сабвуфером звук будет лучше. А вообще я задумал:1. TDA1562 на левый канал 2. TDA1562 на правый канал 3. TDA1562 + ФНЧ на сабвуфер Звук будет лучше. Получается 2 полноценных канала ( 2 динамика в передних дверях) с поддержкой баса. Нормально. Не имеет значения CD или флешка. Главное-не грампластинки . Не на CD ни флешке инфранизких не будет. Вообще по статистике инфранизкие частоты с достаточным уровнем в музыке большая редкость. Только если это какая то специфическая электронная музыка. Это к вопросу о сабсонике. Но если надо, так надо. P.S. Ну а чтобы вы не думали что я совсем уж деревянный, вот что я недавно сам сделал:.... Я то как раз и не думаю, иначе бы не писал. А вообще спасибо за ответы, воспользуюсь советом victors. Пойду травить/паять. Если ещё есть замечания/советы - будет интересно услышать. Ну раз уже решение принято, тогда удачи! Ссылка на комментарий Поделиться на другие сайты Поделиться
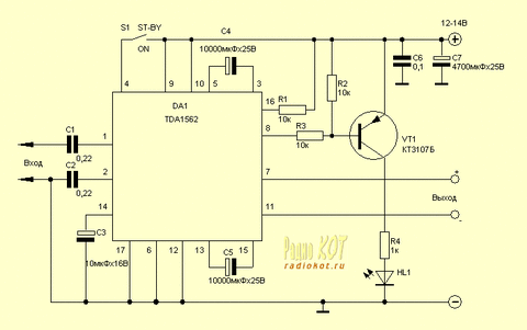
Гость mr_smit Опубликовано 18 Февраля, 2012 в 13:07 Жалоба Поделиться Опубликовано 18 Февраля, 2012 в 13:07 (изменено) Ну раз уже решение принято, тогда удачи! Ну почему же так сразу. Пока только ещё делаю плату усилителя. Если что то можно (или нужно) поправить где то в ФНЧ, то ради бога, весь в внимании Вообще по статистике инфранизкие частоты с достаточным уровнем в музыке большая редкость... Это к вопросу о сабсонике Может тогда и не трогать схему. Хм... наверное так и сделаю, посмотрю, послушаю. Съездил в обед, купил конденсаторы, пленку на 0,22 мкФ и электролиты на 4700 мкФ (с низким ESR). Кошмар.... один такой электролит 50 руб!!!! И то еле нашел. Потому что для TDA именно такие нужны, чтобы успевали заряжаться. Обычные, говорят, греются. И ещё, а в схеме ФНЧ ошибки случайно нет? Конденсатор С2 на самом деле 6800 мкФ? Смущает просто такой большой номинал Изменено 18 Февраля, 2012 в 15:44 пользователем mr_smit Ссылка на комментарий Поделиться на другие сайты Поделиться
Гость mr_smit Опубликовано 18 Февраля, 2012 в 19:36 Жалоба Поделиться Опубликовано 18 Февраля, 2012 в 19:36 Ну вот, плата готова: Ссылка на комментарий Поделиться на другие сайты Поделиться
Dimonos Опубликовано 18 Февраля, 2012 в 19:49 Жалоба Поделиться Опубликовано 18 Февраля, 2012 в 19:49 И ещё, а в схеме ФНЧ ошибки случайно нет? Конденсатор С2 на самом деле 6800 мкФ? Смущает просто такой большой номинал Откуда μF? В схеме написано 6800, без букв. Это значит 6800 пф. Ссылка на комментарий Поделиться на другие сайты Поделиться
Гость mr_smit Опубликовано 18 Февраля, 2012 в 20:36 Жалоба Поделиться Опубликовано 18 Февраля, 2012 в 20:36 Откуда μF? В схеме написано 6800, без букв. Это значит 6800 пф. Я почему то считал что мкФ по умолчанию идет. Так, стоп, а в этой схеме 0,22 тоже в пФ ??? Ссылка на комментарий Поделиться на другие сайты Поделиться
Dimonos Опубликовано 18 Февраля, 2012 в 20:55 Жалоба Поделиться Опубликовано 18 Февраля, 2012 в 20:55 0.22 -0,22μF ( 220 нанофарад) Ссылка на комментарий Поделиться на другие сайты Поделиться
Гость mr_smit Опубликовано 18 Февраля, 2012 в 21:01 Жалоба Поделиться Опубликовано 18 Февраля, 2012 в 21:01 (изменено) А в даташите вообще указано 100 нФ. А в чем будет разница между 100 нФ и 220 нФ ? Резистор на входе (опять же по даташиту) должен быть в половину сопротивления источника сигнала. Оставить как и здесь 200 кОм? (после переменника) Изменено 18 Февраля, 2012 в 21:08 пользователем mr_smit Ссылка на комментарий Поделиться на другие сайты Поделиться
Dimonos Опубликовано 18 Февраля, 2012 в 21:44 Жалоба Поделиться Опубликовано 18 Февраля, 2012 в 21:44 (изменено) А в даташите вообще указано 100 нФ. А в чем будет разница между 100 нФ и 220 нФ ? C 220 нф частота среза НЧ будет ниже. Добавлено после раздумий: Резистор на входе (опять же по даташиту) должен быть в половину сопротивления источника сигнала. Не понял, что такое" в половину сопротивления источника сигнала" 200 ком , можно сказать задает входное сопротивление 1562Q. По этому сопротивлению считается С15 и прикидывается R21. Вообще R21 на 10 ком найти проблематично. Соотношение с R26 слишком большое. Не вижу причины ставить 10ком. Это же усилок Саба. А влияет это отношение только на самые высокие. Хуже не будет, но непонятно зачем задавать такие номиналы. Почему 200 ком тоже непонятно (может чтобы поставить именно 0.22 μF?). даже если R21 прикинуть правильно ( на порядок меньше) будет 20 ком. Такой номинал найти легче, и ничего на слух не измениться, если поставите 50ком. Только вспомните, у Вас в магнитоле все это уже регулируется. PS. По моему 1/2 Rs это не R26( 200 ком) , это R24 ( 82ом). Я не уверен. Изменено 18 Февраля, 2012 в 21:55 пользователем dimonos Ссылка на комментарий Поделиться на другие сайты Поделиться
Гость mr_smit Опубликовано 18 Февраля, 2012 в 22:01 Жалоба Поделиться Опубликовано 18 Февраля, 2012 в 22:01 (изменено) В общем опять приходим к выводу что схему трогать не надо :smile: Ну а насчет переменника буду иметь ввиду, если вдруг в магазине не окажется на 10 кОм В интернете как только не включают эту TDAшку... Изменено 18 Февраля, 2012 в 22:17 пользователем mr_smit Ссылка на комментарий Поделиться на другие сайты Поделиться
Рекомендуемые сообщения
Для публикации сообщений создайте учётную запись или авторизуйтесь
Вы должны быть пользователем, чтобы оставить комментарий
Создать учетную запись
Зарегистрируйте новую учётную запись в нашем сообществе. Это очень просто!
Регистрация нового пользователяВойти
Уже есть аккаунт? Войти в систему.
Войти