Гость basilevscom Опубликовано 16 Февраля, 2012 в 19:07 Жалоба Поделиться Опубликовано 16 Февраля, 2012 в 19:07 как вариант может так... не идеал, конечно... 1562.rar Ссылка на комментарий Поделиться на другие сайты Поделиться
Гость mr_smit Опубликовано 16 Февраля, 2012 в 20:22 Жалоба Поделиться Опубликовано 16 Февраля, 2012 в 20:22 (изменено) как вариант может так... не идеал, конечно... На этом варианте и остановлюсь. Спасибо. Хотя конечно не понятно что тут не идеального :smile: Как правильно заметил yamazaki: "А вообще плата уже и так отличная" :smile: И, если можно, вопрос по ФНЧ. Такая схема работоспособна, или в ней что изменить нужно? Изменено 16 Февраля, 2012 в 20:24 пользователем mr_smit Ссылка на комментарий Поделиться на другие сайты Поделиться
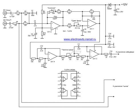
Dimonos Опубликовано 16 Февраля, 2012 в 21:04 Жалоба Поделиться Опубликовано 16 Февраля, 2012 в 21:04 (изменено) Хочу обратить внимание вот на что: постоянное напряжение, необходимое для работы ОУ от однополярного источника питания подано только на входной операционник. Переходные емкости отсутствуют. И ставить их нельзя ОУ выйдут из режимов по ПТ. Следовательно все ОУ усиливают как переменку так и постоянку. На пути постоянки подстроечные и переменные резисторы.Через них идет постоянка. А они этого не любят, появлятся треск и шум. А регулировка частоты среза скорее всего будет пользоваться очень часто. К тому же в машине постоянные вибрации. Срок службы переменников полгода-год... Схема имхо не очень в плане надежности. Изменено 16 Февраля, 2012 в 21:49 пользователем dimonos Ссылка на комментарий Поделиться на другие сайты Поделиться
Гость mr_smit Опубликовано 17 Февраля, 2012 в 06:12 Жалоба Поделиться Опубликовано 17 Февраля, 2012 в 06:12 (изменено) постоянное напряжение, необходимое для работы ОУ от однополярного источника питания подано только на входной операционник. Там вроде TL074. Это 4 малошумящих операционника. Питание подводится по одному выводу. Схема имхо не очень в плане надежности. А что улучшить? Подскажите, если не сложно. Или может какую другую схему посоветуете. Чтобы был фильтр низких частот 3-го порядка, с регулируемой частотой среза (ну где нибудь 50 - 150 Гц), сабсоник (по возможности, герц до 15-17), ну и регулировка фазы. Я считал в программе FilterWiz (кажется так называется, или FilterPro, не помню), но там рассчитывается фильтр на определенную частоту среза, а как менять её не знаю. Изменено 17 Февраля, 2012 в 06:23 пользователем mr_smit Ссылка на комментарий Поделиться на другие сайты Поделиться
Dimonos Опубликовано 17 Февраля, 2012 в 06:31 Жалоба Поделиться Опубликовано 17 Февраля, 2012 в 06:31 Там вроде TL074. Это 4 малошумящих операционника. Питание подводится по одному выводу. А что улучшить? Подскажите, если не сложно. Или может какую другую схему посоветуете. Ну да, там 4 независимых операционника в одном корпусе, питание общее. То , о чем я написал не питание, это постоянное смещение, поданное не инвертирующий на вход, чтобы ОУ смогла работать однополярного источника питания. (она вообще то должна питаться двуполяркой). Постоянка проходит на все ОУ и поддерживат режим по постоянному току у всех. Довольно оригинально придумано, исключает кучу лишних деталей. Что улучшить, так сразу и не знаю. Слишком большое поле деятельности. Послушаем что скажут остальные. Что нибудь придумаем. Ссылка на комментарий Поделиться на другие сайты Поделиться
Гость mirch Опубликовано 17 Февраля, 2012 в 06:38 Жалоба Поделиться Опубликовано 17 Февраля, 2012 в 06:38 Почитайте здесь, все поблочно расписано, что нужно то и возьмете. _https://www.electroclub.info/samodel/sub_pred.htm Ссылка на комментарий Поделиться на другие сайты Поделиться
Гость mr_smit Опубликовано 17 Февраля, 2012 в 08:29 Жалоба Поделиться Опубликовано 17 Февраля, 2012 в 08:29 Почитайте здесь, все поблочно расписано, что нужно то и возьмете. _https://www.electroclub.info/samodel/sub_pred.htm Там про Линквица что то, слишком сложно. И номиналов нет. Надо рассчитывать. Ссылка на комментарий Поделиться на другие сайты Поделиться
Гость mirch Опубликовано 17 Февраля, 2012 в 09:16 Жалоба Поделиться Опубликовано 17 Февраля, 2012 в 09:16 Там про Линквица что то, слишком сложно. И номиналов нет. Надо рассчитывать. Вот без корректора и с номиналами, только сабсоник посчитать, это не сложно _https://www.electroclub.info/samodel/sub_pred1_files/w_o_Linkwiz.zip Можно и отсюда взять сабсоник или всю плату _https://datagor.ru/amplifiers/chipamps/1764-blok-obrabotki-sabvufernogo-kanala-summator-sabsonik-regulyator-chastoty-i-fazy.html Ссылка на комментарий Поделиться на другие сайты Поделиться
Гость mr_smit Опубликовано 17 Февраля, 2012 в 11:05 Жалоба Поделиться Опубликовано 17 Февраля, 2012 в 11:05 Можно и отсюда взять сабсоник или всю плату _https://datagor.ru/amplifiers/chipamps/1764-blok-obrabotki-sabvufernogo-kanala-summator-sabsonik-regulyator-chastoty-i-fazy.html Там двуполярное питание Ссылка на комментарий Поделиться на другие сайты Поделиться
Гость victors Опубликовано 17 Февраля, 2012 в 12:09 Жалоба Поделиться Опубликовано 17 Февраля, 2012 в 12:09 Схема из 14 го поста мне представляется очень интересной. Как я вижу, постоянное напряжение, с выхода первого ОУ, везде, далее по схеме, "упирается" или в конденсаторы или в высокоомные входы ОУ. То есть постоянный ток, текущий через переменные резисторы, пренебрежимо мал и разности потенциалов из за малости тока, на этих резисторах большой не будет. Потому "греться" им нет причины и шумов от этого опасаться не стоит. Зато получается простой и функциональный кроссовер с однополярным питанием. Ссылка на комментарий Поделиться на другие сайты Поделиться
Гость mr_smit Опубликовано 17 Февраля, 2012 в 12:11 Жалоба Поделиться Опубликовано 17 Февраля, 2012 в 12:11 (изменено) Зато получается простой и функциональный кроссовер с однополярным питанием. Вот это я и хотел услышать :smile: Спасибо!!! А сабсоник туда уже никак не воткнуть? Например из этой статьи: Блок обработки сабвуферного канала: сумматор, сабсоник, регулятор частоты и фазы Как там быть с питанием? Изменено 17 Февраля, 2012 в 12:15 пользователем mr_smit Ссылка на комментарий Поделиться на другие сайты Поделиться
Гость victors Опубликовано 17 Февраля, 2012 в 16:31 Жалоба Поделиться Опубликовано 17 Февраля, 2012 в 16:31 И сабсоник по схеме из 23 поста тоже можно. Нужно сделать делитель из двух резисторов 22 КОМ, как выше. Нижний резистор зашунтировать электролитом 220μF плюсом, к точке соединения резисторов. И в эту де точку подать "земляной" вывод резистора R15. Перед конденсатором С9 обязательно нужно ставить эмиттерный повторитель или повторитель на ОУ. Сумматор на двух ОУ, вернее на R11 и R12, мне кажется очень сомнительным именно из за этих резисторов. Выходное сопротивление каскада, стоящего перед сабсоником, должно быть максимально низким, а тут 500 Ом. И ещё, В посте 14, на схеме, конденсатор C5, похоже, срезает частоты ниже 96 Гц. Если так, то его нужно заменить на 0,68 мкФ. Тогда срез сдвинется к 20Гц. Вот и будет "сабсоник", явочным порядком. Ссылка на комментарий Поделиться на другие сайты Поделиться
Рекомендуемые сообщения
Для публикации сообщений создайте учётную запись или авторизуйтесь
Вы должны быть пользователем, чтобы оставить комментарий
Создать учетную запись
Зарегистрируйте новую учётную запись в нашем сообществе. Это очень просто!
Регистрация нового пользователяВойти
Уже есть аккаунт? Войти в систему.
Войти