Перейти к содержанию

TDA1562, правильная разводка печатной платы


Гость mr_smit

Рекомендуемые сообщения

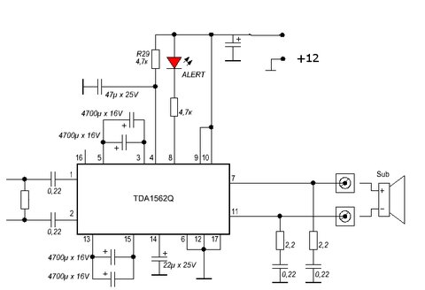
Здравствуйте. Есть плата усилителя для сабвуфера в машину на TDA1562Q. Смущает только то что земля представляет собой замкнутый контур (по кругу). Это нормально? Или будет фонить? Посмотрите пожалуйста. Посоветуйте как сделать лучше.

 

P.S. Это только усилитель, без ФНЧ (он будет отдельной платой)

Нарисовано в Sprint Layout:

TDA_1562.rar

Изменено пользователем mr_smit
Ссылка на комментарий
Поделиться на другие сайты

  • Ответов 74
  • Создана
  • Последний ответ

Топ авторов темы

Топ авторов темы

Изображения в теме

В каком Лэй Ауте рисовал печатку?

Зачем архив сделал а не картинку в каком нибудь гифе? - наверное чтобы сложнее тебе помогать было.

 

Земляной провод, разведённый кольцом, это очень не нормально. Фонить, может быть и не будет, но искажения могут возникать самые причудливые. Я не вижу рисунок, поэтому точнее сказать не могу - когда касяки будут вылезать.

 

По хорошему землю нужно разводить "звездой" и сигнальная земля должна быть отделена от земли питания. Точка соединения этих земель выбирается так, чтобы падение напряжения на продолжении этого земляного провода, не вызывало наводок на входные цепи (это очень кратко, без "местных" особенностей).

 

Найди книгу Атаева и Болотникова "Функциональные узлы усилителей высококачественного воспроизведения". Там в главе 18, про это очень подробно написано.

Ссылка на комментарий
Поделиться на другие сайты

Печатка красивая, но петлю надо разомкнуть. А то даже иногда радио ловится на усилитель...

Найдите 10 отличий:TDA_1562.rar

Ссылка на комментарий
Поделиться на другие сайты

В каком Лэй Ауте рисовал печатку?

Зачем архив сделал а не картинку в каком нибудь гифе? - наверное чтобы сложнее тебе помогать было. Я не вижу рисунок

Sprint Layout 5.0. Когда хотел прикрепить файл .lay то получил сообщение "не достаточно прав для прикрепления такого типа файлов". Поэтому упаковал в архив. Вот jpeg:

post-2898-1329343831_thumb.jpg

 

yamazaki, спасибо, учту

Ссылка на комментарий
Поделиться на другие сайты

mr_smit,

ты сделал ВСЁ ПРАВИЛЬНО,

при разборах с платами нужно прикреплять именно исходный файл и именно в архиве.

 

Для удобсьва некоторых товарищей можно еще и картинку кидать :smile:

Ссылка на комментарий
Поделиться на другие сайты

Дмитрий,

 

4й Лэй Аут твою печатку не открывает, как минимум у меня.

 

Смотри на участок земли слева - от "- IN" до "-12V". Этот участок меди - низкоомный резистор, через который течёт ток от выходных каскадов ИС - максимальный ток именно здесь. Этот же ток течёт и по второму плечу, по чамовой стрелке "12 - 3 - 6" но это "сопротивление", раза в три больше. Между "-" входа и "-" питания, будет прыгать напряжение, зависящее от ур. вх. сигн. Оно будет передаваться на вход. Это плохо.

 

Исправить можно так. Сделать горизонтальный разрез дорожки земли, ниже сивола + у подписи IN, так, чтобы керамический конденсатор и электролит 2200 μF остались соединёнными между собой и далее с -12V. Это обязательно.

 

Схему УМ на этой ИЗ, под которую плата - ты тоже не привёл. Потому более добавить ничего полезного не могу.

Ссылка на комментарий
Поделиться на другие сайты

Дмитрий!

 

пока писал что нужна схема , она и появилась... вечером смогу подправить разводку.

А так могу рекомендовать следующее:

1. Дорожку питания +12V провести как можно дальше от входных цепей (она проходит рядом с входным сигналом).

2. Выходные цепи располагать максимально далеко от входных.

3. Силовую землю(-12V), входную землю (-IN), землю выходных RC цепочек и минусы маленьких электролитов желательно выполнить отдельными проводниками.

4. Не делать замкнутых земель.

Изменено пользователем basilevscom
Ссылка на комментарий
Поделиться на другие сайты

Ну вот, как смог:

post-2898-1329387533_thumb.jpg

Выбросил конденсатор с 4-ой ноги. Просто подтянул его резистором к питанию (режим: постоянно включен). 17-ю, 14-ю, и 2-ю ноги объединил вместе, а потом уже к земле (как в даташите). Питание максимально отдалил от входных цепей. Единственное не знаю куда подключить землю выходных RC цепочек. Пока подключил к силовой земле.

post-2898-1329387543_thumb.jpg

 

Что скажите?

TDA1562_MOD.zip

Изменено пользователем mr_smit
Ссылка на комментарий
Поделиться на другие сайты

Вот ещё небольшое вмешательство: входной проводник окружен экранирующим земляным полигоном чтобы уменьшить наводки.

TDA1562_MOD.rar

А вообще плата уже и так отличная.

Ссылка на комментарий
Поделиться на другие сайты

Вот ещё небольшое вмешательство: входной проводник окружен экранирующим земляным полигоном чтобы уменьшить наводки.

Критично если этого полигона не будет?. Вот немного навел красоту:

post-2898-1329392891_thumb.jpg

Посмотрите. И всё таки земли RC цепочек куда подключить?

TDA1562_MOD.zip

Изменено пользователем mr_smit
Ссылка на комментарий
Поделиться на другие сайты

RC цепочки подключаются на силовую сторону земли.

 

Без полигонов вокруг входа вполне можно обойтись. Разница будет проявляться только при бросках тока через левую на плате батарею конденсаторов - магнитное поле от расположенной близко ко входу дорожки будет наводить помехи в соседней дорожке.

Для TDAх такое не принято, но в серьёзных и мощных усилителях вход от выхода хорошо экранируют.

Изменено пользователем yamazaki
Ссылка на комментарий
Поделиться на другие сайты

Для публикации сообщений создайте учётную запись или авторизуйтесь

Вы должны быть пользователем, чтобы оставить комментарий

Создать учетную запись

Зарегистрируйте новую учётную запись в нашем сообществе. Это очень просто!

Регистрация нового пользователя

Войти

Уже есть аккаунт? Войти в систему.

Войти
  • Последние посетители   0 пользователей онлайн

    • Ни одного зарегистрированного пользователя не просматривает данную страницу

×
×
  • Создать...