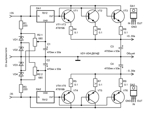
Гость maniyk Опубликовано 14 Декабря, 2011 в 19:12 Жалоба Поделиться Опубликовано 14 Декабря, 2011 в 19:12 (изменено) Всем добро во времени , Вопрос вот в чём, очень часто сталкиваюсь с Микросхемой TDA7294 и с питанием для неё. Хочется сделать Двух полярное питание для проверки усилителей на них. Вот несколько схем подскажите какая стабильная и правильная. :smile: Добавлено после раздумий: А если сделать 2положительных плеча и соединить их. что из этого может выйти? чтоб не собирать отрецательное. Добавлено после раздумий: Всем добро во времени , Вопрос вот в чём, очень часто сталкиваюсь с Микросхемой TDA7294 и с питанием для неё. Хочется сделать Двух полярное питание для проверки усилителей на них. Вот несколько схем подскажите какая стабильная и правильная. :smile: Добавлено после раздумий: А если сделать 2положительных плеча и соединить их. что из этого может выйти? чтоб не собирать отрецательное. Изменено 14 Декабря, 2011 в 19:11 пользователем maniyk Ссылка на комментарий Поделиться на другие сайты Поделиться
Yamazaki Опубликовано 14 Декабря, 2011 в 20:23 Жалоба Поделиться Опубликовано 14 Декабря, 2011 в 20:23 Эти схемы практически одинаковые, но из них я бы предпочел перую, у которой у силовых транзисторов на эмиттерах висят выравнивающие резисторы. Хотя не понятно, зачем тут нужен стабилизированный БП, тем более если речь идет только о проверке усилителей... Вполне достаточно обычного БП, с переключением между +_27 вольт для проверки TDA7293/7294 и +_17 вольт для TDA2030/2050 Ссылка на комментарий Поделиться на другие сайты Поделиться
Гость victors Опубликовано 14 Декабря, 2011 в 20:48 Жалоба Поделиться Опубликовано 14 Декабря, 2011 в 20:48 На основном портале Датагора была статья и схема, названная примерно как "ограничитель тока для настройки усилителей мощности". Её автор мудро скрестил стабилизатор напряжения и стабилизатор тока, с регулировкой. Фактически получился двухполярный лабораторный БП, годный даже для мощных УМ. Можно его сделать один раз и сэкономить много времени и денег за счёт сбережения транзисторов и других деталей, которые сгорают часто при опытах и настройке. Ссылка на комментарий Поделиться на другие сайты Поделиться
Гость maniyk Опубликовано 14 Декабря, 2011 в 20:53 Жалоба Поделиться Опубликовано 14 Декабря, 2011 в 20:53 (изменено) А так то они рабочие ? Изменено 14 Декабря, 2011 в 23:08 пользователем maniyk Ссылка на комментарий Поделиться на другие сайты Поделиться
alex.co Опубликовано 15 Декабря, 2011 в 04:32 Жалоба Поделиться Опубликовано 15 Декабря, 2011 в 04:32 Рабочая только нет в ней смысла.Если лобораторные то должна быть защита по току(переключаемая 1-2-3-4 А и тд) Ссылка на комментарий Поделиться на другие сайты Поделиться
Гость mosfet Опубликовано 15 Декабря, 2011 в 07:05 Жалоба Поделиться Опубликовано 15 Декабря, 2011 в 07:05 По хорошему нужна защита от короткого замыкания, а не стабилизация и ±27В. Это радикально под TDA7294. Нормальных схем защиты от КЗ не видел, точнее никогда не заморачивался. Мне проще дать через резистор ±12В без сигнала на входе. Дохлятина или КЗ выплывет. Ошибки в монтаже всегда вылавливаю до подачи питания. Самовозбуждение LM1875 поймал при ±12В, микросхемы остались целы. Ссылка на комментарий Поделиться на другие сайты Поделиться
Гость maniyk Опубликовано 15 Декабря, 2011 в 14:55 Жалоба Поделиться Опубликовано 15 Декабря, 2011 в 14:55 Спасибо будем искать с защитой. Ссылка на комментарий Поделиться на другие сайты Поделиться
Рекомендуемые сообщения
Для публикации сообщений создайте учётную запись или авторизуйтесь
Вы должны быть пользователем, чтобы оставить комментарий
Создать учетную запись
Зарегистрируйте новую учётную запись в нашем сообществе. Это очень просто!
Регистрация нового пользователяВойти
Уже есть аккаунт? Войти в систему.
Войти