Гость bhim Опубликовано 2 Апреля, 2009 в 14:56 Жалоба Поделиться Опубликовано 2 Апреля, 2009 в 14:56 Здравствуйте всем. Собрал платку усилителя MF1 по схеме линкора (7294 с гибридной ОС), при включении в колонках гул, на выходе постоянка 12В. слабенький сигнал сквозь этот гул немного просачивается, но искажённый. Кто собирал, сталкивался с таким, в чё может быть проблема? Ссылка на комментарий Поделиться на другие сайты Поделиться
Гость bhim Опубликовано 2 Апреля, 2009 в 16:22 Жалоба Поделиться Опубликовано 2 Апреля, 2009 в 16:22 Привет всем ещё раз, вопрос закрыт по причине того, что я невнимательный идиот, стыдно признаться, но я просто забыл впаять один резистор. Ссылка на комментарий Поделиться на другие сайты Поделиться
Гость ded mazay Опубликовано 18 Мая, 2010 в 15:21 Жалоба Поделиться Опубликовано 18 Мая, 2010 в 15:21 Там много вариантов, по какой сбирал Раскажи понравился ли звук этой схемы, отличается ли он от работы по даташыфту С уважением Александр М В отличии от "даташыфта" :smile: МФ1 дает очень интересный звук. С ярко выраженной проработкой деталей.Басы в данной схеме-вообще песня-от звуков всевозможных выстрелов и взрывов,бывает,спрыгнуть с кровати норовишь :smile: . При всяких низкочачтотных стереоэффектах,которых в нынешних фильмах-пруд пруди, ощущение такое,что звук сам на тебя напирает.Хороший пред,как по моему,тоже не помешает-но это дело вкуса. Правильно собранная схема меня звуком удивила и к даташыфтовской схеме возвращаться не хочется :smile: Ссылка на комментарий Поделиться на другие сайты Поделиться
Гость ded mazay Опубликовано 20 Мая, 2010 в 12:47 Жалоба Поделиться Опубликовано 20 Мая, 2010 в 12:47 (изменено) ded mazay спасибо за отклик, вы описали звук которий выдаёт схема с дачикоь тока на выхде? Lincor в публикации дополнительно дал еще три схемы с разными вариантами ОС С уважением Александр М Алексанр,я описал звук схемы,которая называется у Линкора MF1-это схема с датчиком тока и с комплексной ООС и по напряжению и по току.Именно она называется MF1.Остальные схемы в его статье,если не ошибаюсь-это для рекламы разработанной Линкором универсальной печатной платы. :smile: Изменено 20 Мая, 2010 в 12:50 пользователем ded mazay Ссылка на комментарий Поделиться на другие сайты Поделиться
alex n Опубликовано 31 Мая, 2010 в 21:20 Жалоба Поделиться Опубликовано 31 Мая, 2010 в 21:20 Схемку выложите...? :smile: Ссылка на комментарий Поделиться на другие сайты Поделиться
Гость alx25v Опубликовано 1 Июня, 2010 в 05:33 Жалоба Поделиться Опубликовано 1 Июня, 2010 в 05:33 (изменено) Держи тёзка _https://datagor.ru/blogs/puntus/page,1,1,86-usilitel-mf-1-na-tda729493-s-gibridnojj-oos.html Изменено 1 Июня, 2010 в 05:33 пользователем alx25v Ссылка на комментарий Поделиться на другие сайты Поделиться
Гость ded mazay Опубликовано 1 Июня, 2010 в 06:21 Жалоба Поделиться Опубликовано 1 Июня, 2010 в 06:21 Я эту схему делал в неинвертирующем включении ТДА7294 и усё работает :smile: Ссылка на комментарий Поделиться на другие сайты Поделиться
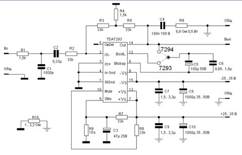
Гость jack83 Опубликовано 30 Октября, 2010 в 19:23 Жалоба Поделиться Опубликовано 30 Октября, 2010 в 19:23 (изменено) У меня вопросик такой - правильное ли в этой схеме включение С4 и С3 между выводами 6 и 14 микросхемы для TDA7293? вроде должно быть между 6 и 12 выводами. И еще вопрос - можно ли заменить R8 номиналом 2,2 Ом на номинал 2,7 Ом? Изменено 30 Октября, 2010 в 20:06 пользователем jack83 Ссылка на комментарий Поделиться на другие сайты Поделиться
Гость SergeyA Опубликовано 31 Октября, 2010 в 04:52 Жалоба Поделиться Опубликовано 31 Октября, 2010 в 04:52 (изменено) ...правильное ли в этой схеме включение С4 и С3 между выводами 6 и 14 микросхемы для TDA7293? вроде должно быть между 6 и 12 выводами. ...можно ли заменить R8 номиналом 2,2 Ом на номинал 2,7 Ом? Включение С3 и С4 правильное, вывод 12 у TDA7294 не задействован вообще, 7293 тоже можно подключать без 12 ноги. R8 можно и на 2,7 Ом. Изменено 31 Октября, 2010 в 05:03 пользователем SergeyA Ссылка на комментарий Поделиться на другие сайты Поделиться
Гость atlas030960 Опубликовано 3 Ноября, 2010 в 19:54 Жалоба Поделиться Опубликовано 3 Ноября, 2010 в 19:54 Доброго времени суток! У меня вопросик такой - правильное ли в этой схеме включение С4 и С3 между выводами 6 и 14 микросхемы для TDA7293? вроде должно быть между 6 и 12 выводами. jack83 лутше кондесаторы С4 и С3 ставить согласно даташитам : TDA7293 Здесь ето С15. TDA7294 Здесь также С15. R8 можно и на 2,7 Ом. Вполне согласен. С Уважением Александр М. Ссылка на комментарий Поделиться на другие сайты Поделиться
Гость atlas030960 Опубликовано 4 Ноября, 2010 в 06:01 Жалоба Поделиться Опубликовано 4 Ноября, 2010 в 06:01 Доброго времени суток! О разном включении конденсатора вольтдобавки микросхем TDA7293 и TDA7294 отлично показано на этой схеме с использованием универсальной печатной платы _https://www.electroclub.info/invest/tda7294/invert_7293-4.htm С Уважением Александр М. Ссылка на комментарий Поделиться на другие сайты Поделиться
Гость химик Опубликовано 20 Декабря, 2011 в 17:07 Жалоба Поделиться Опубликовано 20 Декабря, 2011 в 17:07 _https://datagor.ru/blogs/puntus/page,1,1,86-usilitel-mf-1-na-tda729493-s-gibridnojj-oos.html Товарищи, а как бы мне здесь поднять Кус процентов на 30? Он у меня на сабвуфере. Ато получается, что на громкости около 40% его не слышно из-за саттилитов. Ссылка на комментарий Поделиться на другие сайты Поделиться
Рекомендуемые сообщения
Для публикации сообщений создайте учётную запись или авторизуйтесь
Вы должны быть пользователем, чтобы оставить комментарий
Создать учетную запись
Зарегистрируйте новую учётную запись в нашем сообществе. Это очень просто!
Регистрация нового пользователяВойти
Уже есть аккаунт? Войти в систему.
Войти