Гость Jaster Опубликовано 19 Сентября, 2012 в 10:29 Жалоба Поделиться Опубликовано 19 Сентября, 2012 в 10:29 (изменено) Те кто пользует аккумляторное питание, настоятельно рекомендую попробовать Li-Fe аккумуляторы. Звучат просто на порядок лучше всех остальных типов! У меня в Семигоре стоит батарея 4х3 банки, напруга в районе 14-13 вольт. При токе покоя схемы около 0.7а хватает на 11 часов.. зарядка 2 часа. Правда не дешевые они.. больше чем все остальные детали вместе взятые будут. ) Изменено 19 Сентября, 2012 в 10:29 пользователем Jaster Ссылка на комментарий Поделиться на другие сайты Поделиться
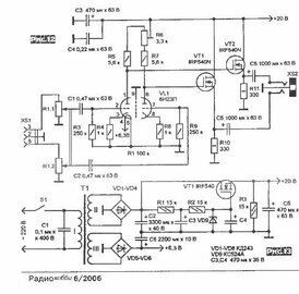
Гость parker Опубликовано 29 Сентября, 2012 в 17:16 Жалоба Поделиться Опубликовано 29 Сентября, 2012 в 17:16 (изменено) собрал усилитель, есть имзенения: лампа 6н23п, на выходе IRF540 (а-ля шушин) трансформатор на 30в. вопрос вот в чем- как запитать накл 6.3в с этого транса(отвода от середины нет)? Спасибо! Изменено 29 Сентября, 2012 в 17:20 пользователем parker Ссылка на комментарий Поделиться на другие сайты Поделиться
Yamazaki Опубликовано 29 Сентября, 2012 в 18:04 Жалоба Поделиться Опубликовано 29 Сентября, 2012 в 18:04 (изменено) Домотайте отдельную обмотку. Ток накала 310 мА. Хватит провода толщиной 0.5мм. Изменено 29 Сентября, 2012 в 18:06 пользователем yamazaki Ссылка на комментарий Поделиться на другие сайты Поделиться
Гость parker Опубликовано 29 Сентября, 2012 в 19:27 Жалоба Поделиться Опубликовано 29 Сентября, 2012 в 19:27 (изменено) нужен ли радиатор для мосфетов? как расчитать выходную мощность данного усилителя на мосфетах IRF540? Изменено 29 Сентября, 2012 в 19:28 пользователем parker Ссылка на комментарий Поделиться на другие сайты Поделиться
Гость Jaster Опубликовано 1 Октября, 2012 в 06:47 Жалоба Поделиться Опубликовано 1 Октября, 2012 в 06:47 собрал усилитель, есть имзенения: лампа 6н23п, на выходе IRF540 (а-ля шушин) трансформатор на 30в. вопрос вот в чем- как запитать накл 6.3в с этого транса(отвода от середины нет)? Спасибо! А почему именно 540, а не 510? Читал что у 510 минимальная емкость и поэтому они лучшие. Ссылка на комментарий Поделиться на другие сайты Поделиться
Yamazaki Опубликовано 1 Октября, 2012 в 09:10 Жалоба Поделиться Опубликовано 1 Октября, 2012 в 09:10 Наверно у автора схемы завалялись 540е) 510/610 действительно имеют меньшую емкость. Причем самая низкая емкость у интерсиловских 510 - вообще не знаю где такие достать. Потом идут вишай 610, потом вишай 510, потом ноунеймовые 610 и 510. Ссылка на комментарий Поделиться на другие сайты Поделиться
Гость parker Опубликовано 1 Октября, 2012 в 18:28 Жалоба Поделиться Опубликовано 1 Октября, 2012 в 18:28 (изменено) были в наличии. как емкость вляиет на звук? это сказывается на спектр высоких частот и ли в целом на все? как насчет IRF9510 как в этой схеме. в нем поболее наворотов но увы не слушал а хвалили: Изменено 1 Октября, 2012 в 18:32 пользователем parker Ссылка на комментарий Поделиться на другие сайты Поделиться
Гость Jaster Опубликовано 2 Октября, 2012 в 08:58 Жалоба Поделиться Опубликовано 2 Октября, 2012 в 08:58 С большей емкостью спад по ВЧ начинается раньше. Замерьте АЧХ если есть чем. зы. Все же интересно, с бОльшим напряжением питания. По идее из Li-Fe батарею можно набрать на любой вольтаж.. моя зарядка поддерживает вроде до 18 или даже 24 вольт.. При этом лампа будет звучать лучше. Ссылка на комментарий Поделиться на другие сайты Поделиться
Гость parker Опубликовано 2 Октября, 2012 в 17:55 Жалоба Поделиться Опубликовано 2 Октября, 2012 в 17:55 (изменено) в качестве питания подойдет БП от принтера? 30 вольт на выходе и 330мА тока? тогда можно ли резистором снизить ток для накала 6.3в? Изменено 3 Октября, 2012 в 12:27 пользователем parker Ссылка на комментарий Поделиться на другие сайты Поделиться
Yamazaki Опубликовано 3 Октября, 2012 в 14:42 Жалоба Поделиться Опубликовано 3 Октября, 2012 в 14:42 А вы прикиньте только ток накала 310 +_20ма, на анодное и на транзистор ничего не останется. лучше накал отдельным трансиком раскочегарить Ссылка на комментарий Поделиться на другие сайты Поделиться
Гость parker Опубликовано 3 Октября, 2012 в 16:29 Жалоба Поделиться Опубликовано 3 Октября, 2012 в 16:29 А вы прикиньте только ток накала 310 +_20ма, на анодное и на транзистор ничего не останется. лучше накал отдельным трансиком раскочегарить спс! а что дает кондер на 200μF? так понимаю не полярный он? Ссылка на комментарий Поделиться на другие сайты Поделиться
yrk Опубликовано 3 Октября, 2012 в 16:42 Жалоба Поделиться Опубликовано 3 Октября, 2012 в 16:42 спс! а что дает кондер на 200μF? так понимаю не полярный он? 200 пф. Ссылка на комментарий Поделиться на другие сайты Поделиться
Рекомендуемые сообщения
Для публикации сообщений создайте учётную запись или авторизуйтесь
Вы должны быть пользователем, чтобы оставить комментарий
Создать учетную запись
Зарегистрируйте новую учётную запись в нашем сообществе. Это очень просто!
Регистрация нового пользователяВойти
Уже есть аккаунт? Войти в систему.
Войти