Гость Kanox Опубликовано 24 Июня, 2011 в 14:04 Жалоба Поделиться Опубликовано 24 Июня, 2011 в 14:04 Да мне просто хочется собрать именно такой усил! Я уже собирал на микрухе и на лампах, а такого нет! Мне это просто доставляет удовольствие, конечный результат с одной микрой меня устраивает вполне! Ну это просто хобби такое, СОБИРАТЬ! :smile: Ссылка на комментарий Поделиться на другие сайты Поделиться
Datagor Опубликовано 24 Июня, 2011 в 14:08 Жалоба Поделиться Опубликовано 24 Июня, 2011 в 14:08 Kanox, молоток! Лучше не скажешь! :smile: Ссылка на комментарий Поделиться на другие сайты Поделиться
Гость Kanox Опубликовано 24 Июня, 2011 в 14:21 Жалоба Поделиться Опубликовано 24 Июня, 2011 в 14:21 :smile: Ссылка на комментарий Поделиться на другие сайты Поделиться
Yamazaki Опубликовано 24 Июня, 2011 в 18:30 Жалоба Поделиться Опубликовано 24 Июня, 2011 в 18:30 Kanox вот такую штуку попробуй, подозреваю, что звук будет как минимум не хуже https://forum.datagor.ru/index.php?showtopic=4744&hl= Ссылка на комментарий Поделиться на другие сайты Поделиться
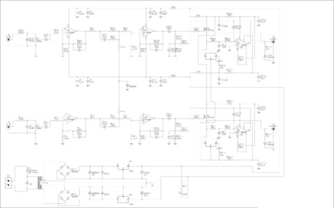
Wal Опубликовано 25 Июня, 2011 в 09:08 Жалоба Поделиться Опубликовано 25 Июня, 2011 в 09:08 wal,схему давай ... Даю: Здесь U1 и U2 - расширители стереобазы, чтобы бумкало не в центре головы :smile: При желании их можно выкинуть, но поставить обычный каскад на одном ОУ (лучше инвертирующий), так как для низкоомных ушей одного повторителя всё же мало. На "тихих" записях громкости порой не хватает. В плане нагрузки - всеяден. В плане улучшений: В питании поставить LM317/LM337, в интеграторе 544УД1 заменить на любой импортный операционник. У меня дешёвый LM358 дал результат в разы лучше. Полевики, разумеется, на небольшие радиаторы. Ток покоя 100мА. Ссылка на комментарий Поделиться на другие сайты Поделиться
Гость Kanox Опубликовано 25 Июня, 2011 в 12:04 Жалоба Поделиться Опубликовано 25 Июня, 2011 в 12:04 wal :smile: Ну и схема! Какая то она громоздкая. Yamazaki (Сергей) Возьму схему на заметку! Ссылка на комментарий Поделиться на другие сайты Поделиться
Гость Kanox Опубликовано 28 Июня, 2011 в 11:23 Жалоба Поделиться Опубликовано 28 Июня, 2011 в 11:23 Если кому надо, то вот последняя версия схемы и пп 2134.rar Ссылка на комментарий Поделиться на другие сайты Поделиться
Гость Slava07 Опубликовано 6 Июня, 2012 в 07:55 Жалоба Поделиться Опубликовано 6 Июня, 2012 в 07:55 (изменено) Я делал на OPA134 и на OPA2134 несколько карманных усилителей для своего айфона.Схему брал с сайта HeadWize . До этого собирал разные усилители на микрухах с однополярным питанием.Остался очень доволен бурр-брауновскими микрухами. Слушаю с разными ушами, от Эпл до сеннхайзер HD 380pro.Очень рекомендую. Но надо брать именно BurrBrown микрухи. Изменено 6 Июня, 2012 в 09:06 пользователем Slava07 Ссылка на комментарий Поделиться на другие сайты Поделиться
Chugunov Опубликовано 16 Мая, 2013 в 19:25 Жалоба Поделиться Опубликовано 16 Мая, 2013 в 19:25 (изменено) Усилители и другие узлы собирают не по печаткам, да еще непонятно откуда взятым, а по схеме. Схема должна быть первоисточником, а не печатка. "Что за выход?" - выход ОУ. Желтой стрелкой - годятся любые керамические конденсаторы, хоть 0,1 мкФ, но желательно, чтобы они были ближе к выводам микросхемы, чем на печатке. Игорь! Насколько это корректно заставлять других людей разбираться в том, что должен сделать сам? Печатка откуда-то взята, и больше там никакой информации нет? Тогда взад её. Так дела не делают, должна быть информация по всем деталям, рекомендации по питанию, настройке и т. п. Вопросы задают, когда есть какие-то конкретные проблемы, а не "сделайте за меня всю работу, всё разузнайте, а я буду думать - соблаговолить принять или нет". Можно ведь посмотреть datasheet на микросхему, посмотреть несколько схем, собранных на ней, тогда большинство вопросов отпадут сами собой. На печатке обозначены два контакта "вход сигнала", а здесь вопросов не возникло? Длинные проводники от ООС к входам ОУ тоже не лучшее решение. Печатка далека от идеала. Лучше всего сделать ее самому. Изменено 16 Мая, 2013 в 19:26 пользователем chugunov Ссылка на комментарий Поделиться на другие сайты Поделиться
Segun Опубликовано 16 Мая, 2013 в 22:37 Жалоба Поделиться Опубликовано 16 Мая, 2013 в 22:37 (изменено) Еще один вариант -https://www.controlcircuitdiagram.com/amplifiercircuitdiagram.com/2010/10/21/studio-series-stereo-headphone-amplifier-with-opa2134-ic/ Рисунок печатной платы есть в сети многократно :smile: Изменено 16 Мая, 2013 в 22:39 пользователем segun Ссылка на комментарий Поделиться на другие сайты Поделиться
Segun Опубликовано 17 Мая, 2013 в 22:51 Жалоба Поделиться Опубликовано 17 Мая, 2013 в 22:51 Еще один вариант И еще -https://habrahabr.ru/post/152659/ Ссылка на комментарий Поделиться на другие сайты Поделиться
shaytan Опубликовано 18 Мая, 2013 в 15:50 Жалоба Поделиться Опубликовано 18 Мая, 2013 в 15:50 (изменено) Хочется собрать усилитель по этой печатке, подскажите что за конденсаторы по питанию и их номинал, а также непонятен выход , поясните пожалуйста Думаю, судя по размеру, это могут быть неполярные км-6б 0,68 или 1 μF, или же к73-17 такого же номинала (есть много импортных аналогов). Выход, который вы указали - это просто выход микросхемы, для чего нужен - знает разве тот, хто разрабатывал плату. Фактически выход усилителя - это то что обозначено выход сигнала. Я там заметил одну особенность - на этой плате отсутствуют входные конденсаторы на входах in, думаю, это не всегда есть хорошо, мало ли к какому источнику сигнала будет подключаться усилитель (на выходе источника должно гарантированно отсутствовать постоянное напряжение). Изменено 18 Мая, 2013 в 15:52 пользователем shaytan Ссылка на комментарий Поделиться на другие сайты Поделиться
Рекомендуемые сообщения
Для публикации сообщений создайте учётную запись или авторизуйтесь
Вы должны быть пользователем, чтобы оставить комментарий
Создать учетную запись
Зарегистрируйте новую учётную запись в нашем сообществе. Это очень просто!
Регистрация нового пользователяВойти
Уже есть аккаунт? Войти в систему.
Войти