Гость solya Опубликовано 28 Марта, 2011 в 13:23 Жалоба Поделиться Опубликовано 28 Марта, 2011 в 13:23 (изменено) Скоро привезут пару ГУ-50, и еще один ТС-180-2, охота их опробовать. Посоветуйте несложную схему SE на ГУ-50 с автоматическим смещением, с выходными ТС-180-2(это на первое время, некогда мотать пока) Изменено 28 Марта, 2011 в 13:24 пользователем solya Ссылка на комментарий Поделиться на другие сайты Поделиться
Гость thekislota Опубликовано 28 Марта, 2011 в 13:38 Жалоба Поделиться Опубликовано 28 Марта, 2011 в 13:38 (изменено) Вот знать бы ТС-180-2 уже намотанный под ламповый усилитель или это просто трансформатор питания от телевизора , а если он не перемотан то скрестить его с ГУ-50 навряд ли получится. Изменено 28 Марта, 2011 в 13:40 пользователем thekislota Ссылка на комментарий Поделиться на другие сайты Поделиться
Гость solya Опубликовано 28 Марта, 2011 в 14:09 Жалоба Поделиться Опубликовано 28 Марта, 2011 в 14:09 я это прекрасно понимаю, но пока строим из того что есть.... Ссылка на комментарий Поделиться на другие сайты Поделиться
Гость taseg Опубликовано 28 Марта, 2011 в 14:37 Жалоба Поделиться Опубликовано 28 Марта, 2011 в 14:37 (изменено) Тема была. На нашем сайтике: https://forum.datagor.ru/index.php?showtopic=663 Исходник: _https://tubeaudi.-мы не распространяем ссылки на [юкоз.ру]-/publ/1-1-0-8 С одной ГУ-50: С двумя ГУ-50: В нагрузку: _https://trambroid.com/node/52 Прекрасных тебе результатов! Вопрос вне темы: существует ли возможность замены 6п45с на гу-50 в схеме Комарова на выходниках ТН-61, и если да, то с какими оговорками? Заранее пардоньте-с за то, что влез не в свой разговор. Изменено 28 Марта, 2011 в 14:38 пользователем taseg Ссылка на комментарий Поделиться на другие сайты Поделиться
Гость solya Опубликовано 28 Марта, 2011 в 14:53 Жалоба Поделиться Опубликовано 28 Марта, 2011 в 14:53 тему то я видел,только я хотел бы ГУ-50 в автоматическом смещении, такое возможно? схему возьму с одной ГУ-50 Ссылка на комментарий Поделиться на другие сайты Поделиться
Гость taseg Опубликовано 28 Марта, 2011 в 15:00 Жалоба Поделиться Опубликовано 28 Марта, 2011 в 15:00 тему то я видел,только я хотел бы ГУ-50 в автоматическом смещении, такое возможно?схему возьму с одной ГУ-50 Есть мнение, что входные напряжения могут буть амплитуд разных величин, и нужно будет делать магазин режимов ламп (? всё ли верно?), что не удобно. В чём трудность фикса? Ссылка на комментарий Поделиться на другие сайты Поделиться
Гость solya Опубликовано 28 Марта, 2011 в 18:02 Жалоба Поделиться Опубликовано 28 Марта, 2011 в 18:02 (изменено) уважаемый Tank проверьте Первичка: (8)-----(7)(6)-----(5)(2)-----(1)(1")-----(2")(5")-----(6")(7")-----(8") Вторичка: (10)-----(9)(9")-----(10") чем можно заменить 6ж52п? или это лучшый вариант? каково наряжение смещения? или всё таки можно попробовать авто? Добавлено после раздумий: имеется транс 250-260в 0.7А и 6.3в 6-7А переменки его думаю пустить на питание 2 шт ТС-180-2 на выход чем можно задать смещение? есть в закромах куча трансов, кокое напряжение смещения? Изменено 28 Марта, 2011 в 18:07 пользователем solya Ссылка на комментарий Поделиться на другие сайты Поделиться
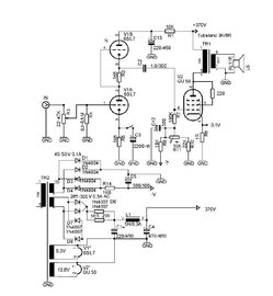
Гость taseg Опубликовано 28 Марта, 2011 в 18:23 Жалоба Поделиться Опубликовано 28 Марта, 2011 в 18:23 чем можно заменить 6ж52п? или это лучшый вариант?каково наряжение смещения? или всё таки можно попробовать авто? чем можно задать смещение? есть в закромах куча трансов, кокое напряжение смещения? чем угодно, лишь бы давало разность потенциалов и плюс его мог бы висеть на минусе анодного. Вот так. Напряжение смещения порядка -100В, если верить схеме. _https://sergeev21.-мы не распространяем ссылки на [народ.ру]-/gu50sebp.GIF Ссылка на комментарий Поделиться на другие сайты Поделиться
TANk Опубликовано 28 Марта, 2011 в 19:47 Жалоба Поделиться Опубликовано 28 Марта, 2011 в 19:47 чем можно заменить 6ж52п? или это лучшый вариант? 6Ж52П вариант не лучший. Эту лампу ругают за сильный микрофонный эффект, и советуют найти штук 20-30 чтобы из них выбрать пару которые не шумят. Можно заменить на 6Э5П или 6Э6П - но их найти труднее. У того же Сергеева на сайте есть схемы с драйверной лампой 6П15П (или с 6П14П) в пентодном включении Смотрите схему усилителя на 6П45С. Можно к ГУ-50 поставить такой драйвер. Для усилителя начального уровня с трансформаторами ТС180 на выходе наверное самый оптимальный вариант по доставаемости деталей. Ссылка на комментарий Поделиться на другие сайты Поделиться
Гость taseg Опубликовано 28 Марта, 2011 в 19:58 Жалоба Поделиться Опубликовано 28 Марта, 2011 в 19:58 (изменено) Смотрите схему усилителя на 6П45С. Александр, прошу прощения. Возможна ли замена ламп 6п45с на ГУ-50 и с какими исправлениями это можно сделать в данной схеме: _https://www.radiostation.ru/home/usilitel-tntv1.html (самая нижняя) с выходниками ТН-61? Изменено 28 Марта, 2011 в 19:59 пользователем taseg Ссылка на комментарий Поделиться на другие сайты Поделиться
TANk Опубликовано 28 Марта, 2011 в 20:07 Жалоба Поделиться Опубликовано 28 Марта, 2011 в 20:07 Виталя, 6П45С лампы низковольтные токовые. Об этом Комаров пишет в начале своей статьи. Поэтому они могут достаточно хорошо справляться с трансформаторами ТН61 имеющих маленькую индуктивность первичной обмотки и малое количество витков. Для ГУ-50 надо более высокое напряжение питания (350-500 вольт) и соответственно другой выходной трансформатор. Ссылка на комментарий Поделиться на другие сайты Поделиться
Гость solya Опубликовано 28 Марта, 2011 в 20:48 Жалоба Поделиться Опубликовано 28 Марта, 2011 в 20:48 имеется несколько 6П15П,6П14П значит попробую их что там с автоматическим смещением, или только фикс? Tank, можете(хотя бы от руки) накидать схему 6П14П(6П15П)+ГУ-50 буду очень признателен Ссылка на комментарий Поделиться на другие сайты Поделиться
Рекомендуемые сообщения
Для публикации сообщений создайте учётную запись или авторизуйтесь
Вы должны быть пользователем, чтобы оставить комментарий
Создать учетную запись
Зарегистрируйте новую учётную запись в нашем сообществе. Это очень просто!
Регистрация нового пользователяВойти
Уже есть аккаунт? Войти в систему.
Войти