Гость thekislota Опубликовано 8 Июля, 2010 в 16:35 Жалоба Поделиться Опубликовано 8 Июля, 2010 в 16:35 Есть огромное желание собрать однотакт на двух 6С19П в параллель , на выходном трансе ОСМ-0.16 . Прошу совета в выборе схемы. Конструкции выходного трансформатора. Ссылка на комментарий Поделиться на другие сайты Поделиться
TANk Опубликовано 8 Июля, 2010 в 19:07 Жалоба Поделиться Опубликовано 8 Июля, 2010 в 19:07 Смотрим статью А. Шалина "Выходные трансформаторы на все случаи жизни. Часть.1" Там находим подходящий вариант. Транс № 29Для SE на двух 6С19П в параллель. Железо ШЛ32 х 40 от ОСМ-0,16 первичка 1824 витка (456+912+456) проводом 0,38 мм ∅, вторичка - 159 витков (на 16 ом) проводом 0,89 мм в три слоя по 53 витка, от второго слоя можно сделать отвод на 8 ом. Две таких вторички в параллель. Активное сопротивление первички – 60 ом, активное вторички – 0,45 ома, приведённое – 60 ом. КПД – 94,6%. Ra = 2225 ом. Можно начинать мотать. Если сделаете так как описано у Алексея, то качество выходного трансформатора гарантировано, а это уже половина усилителя. По поводу схемы самого усилителя требуются некоторые уточнения. Какой трансформатор планируется на питание. Какие лампы есть для раскачки 6С19П - амплитуду сигнала им надо давать большую. Например хорошо подойдет 6Э5П - сможете найти пару штук? Тогда можно будет прикинуть и схему. Либо сами сделайте поиск по словам "6С19П усилитель" выберете несколько понравившихся вам схем, на которые у вас есть детали. Выложите их сюда. Подумаем вместе что лучше сделать. P.S. На форуме есть раздел по ламповым усилителям. Тему про ламповый усилитель надо начинать в этом разделе, модераторы тоже люди, по вечерам отдыхать хотят. Ссылка на комментарий Поделиться на другие сайты Поделиться
Гость paukmark Опубликовано 11 Июля, 2010 в 17:59 Жалоба Поделиться Опубликовано 11 Июля, 2010 в 17:59 _https://sergeev21.-мы не распространяем ссылки на [народ.ру]-/6s4s6s41s.htm_ вполне интересный усилитель где хорошо разжёвана схема, ещё встречалась схема где в качестве драйвера была 6Ж11, и более низковольтное питание Ссылка на комментарий Поделиться на другие сайты Поделиться
Гость вкн Опубликовано 11 Июля, 2010 в 18:42 Жалоба Поделиться Опубликовано 11 Июля, 2010 в 18:42 А никто в этих статьях не указывает на кол-во и уровень гармоник? :smile: Ссылка на комментарий Поделиться на другие сайты Поделиться
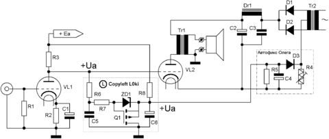
TANk Опубликовано 11 Июля, 2010 в 19:33 Жалоба Поделиться Опубликовано 11 Июля, 2010 в 19:33 На 6С19П параллельных собирать надо по этой схеме. Ну возможно со скидкой на опыт в сборке и финансовые затраты на повторение оригинального варианта можно схему упростить. Ссылка на комментарий Поделиться на другие сайты Поделиться
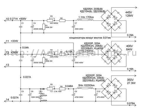
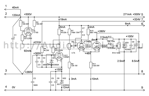
Гость sergey8401 Опубликовано 12 Июля, 2010 в 17:26 Жалоба Поделиться Опубликовано 12 Июля, 2010 в 17:26 А вот схема оригинального блока питания, для выше приведенной схемы. Ссылка на комментарий Поделиться на другие сайты Поделиться
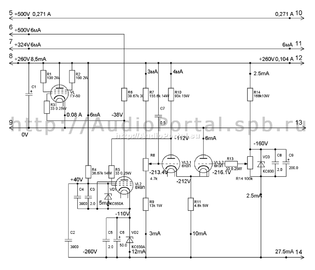
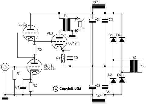
TANk Опубликовано 12 Июля, 2010 в 18:19 Жалоба Поделиться Опубликовано 12 Июля, 2010 в 18:19 А теперь немного упростим эту схему как в плане питания так сократим немного число ламп. Ниже приведены хемы нашего коллеги Евгения (Loki) Ссылка на комментарий Поделиться на другие сайты Поделиться
Гость thekislota Опубликовано 13 Июля, 2010 в 01:30 Жалоба Поделиться Опубликовано 13 Июля, 2010 в 01:30 А теперь немного упростим эту схему как в плане питания так сократим немного число ламп. Ниже приведены хемы нашего коллеги Евгения (Loki) Добрый день Александр 'tank'. Спасибо огромное за предоставленные схемы :smile: , правда не знал что на 6С19П в интернете так много схем водится. Сейчас определюсь с выбором схемы, да и прикину какими трансами питать схему в распоряжении накальники ТН-36, ТН-46, и анодники ТА-93 , ТА-199 и еще разные. Ссылка на комментарий Поделиться на другие сайты Поделиться
Гость igor1969 Опубликовано 20 Августа, 2012 в 18:15 Жалоба Поделиться Опубликовано 20 Августа, 2012 в 18:15 Собрал на двух 6с19п в параллель, смещение автофикс, в драйве 6э5п, звуком дООволен Ссылка на комментарий Поделиться на другие сайты Поделиться
Рекомендуемые сообщения
Для публикации сообщений создайте учётную запись или авторизуйтесь
Вы должны быть пользователем, чтобы оставить комментарий
Создать учетную запись
Зарегистрируйте новую учётную запись в нашем сообществе. Это очень просто!
Регистрация нового пользователяВойти
Уже есть аккаунт? Войти в систему.
Войти