Перейти к содержанию

Универсальный усилитель


Рекомендуемые сообщения

Привет, датагорцы!

 

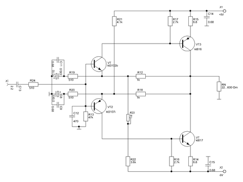
В-общем, выкладываю схему усилителя широкого применения. Можно - в пред, можно на уши.

 

post-99-1271306726_thumb.gif

 

Особенности

1. CFA

2. Кус - 3

3. Полоса 10.... и до далеко за пределами звукового диапазона :smile:

4. Кг < 0.005% Uвых =1 В, Rн = 32 Ом (при настройке компенсации)

5. Ток покоя ~100 мА

 

++

 

1. Простой как валенок.

2. Симметричный.

3. Класс А

4. Нелинейность компенсируется, что позволяет использовать транзисторы без подбора.

5. Абсолютно устойчив.

6. Нет разделительного кондера на выходе.

7. Не боится КЗ

 

--

 

1. Требует стабилизированного питания

2. Выходные транзисторы ставить на радиатор.

3. Электролиты в цепи ООС ставить не Б/У, а хотя-бы Nichikon c рынка :smile:

 

 

PS. Это не схема "Симфоника".

Ссылка на комментарий
Поделиться на другие сайты

Добавлю пояснения.

 

1. R23 - балансировка, т.е. установка "0" - на выходе

 

2. R15, R14 - задают требуемый ток покоя. С указанными номиналами он около 100...120 мА. Если ток покоя нужен другой - надо их пропорционально уменьшить или увеличить.

 

3. Если есть генератор осциллограф, то настройка компенсации выполняется подбором R19 или R20. Если - нет , ну и ладно :smile: и так будет очень неплохо. :smile:

Ссылка на комментарий
Поделиться на другие сайты

Знатная простава!

Владимир, с Днём Варенья! Здоровья, удачи и красивой схемотехники!

Да не перегорит никогда паяльник на твоём столе! :smile:

Отдельное спасибо от товарища моего - он с заказом "Симфоника" не успел, подкинул ему эту схему...

Ссылка на комментарий
Поделиться на другие сайты

Владимир, с прошедшим днем рождения !

Схемка - прелесть. Люблю лаконичные решения, а не "ансамбль в шесть рядов". Обязательно заценю на макетке .

Ссылка на комментарий
Поделиться на другие сайты

Володя, всего наилучшего в жизни. Главное здоровья, остальное будет, как говориться. :smile:

Как раз отковырял сейчас из струйных Эпсонов засохших перед выбрасыванием в мусорницу комплиментарные пары 2SC3746 и 2SA1469 Хотел было приспособить к LT1210, но для WK15 они слабоваты будут. А вот в эту схему в самый раз.

 

Еще раз всем советую внимательно приглядываться к идущей на выброс компьютерной тезнике. Много что полезного можно найти.

Ссылка на комментарий
Поделиться на другие сайты

1. С днем рождения - наилучшие пожелания!

 

2. Нет ли ошибки в номинале R21? 4,1 кОм - как-то не в ряду стандартных значений...

Изменено пользователем falconist
Ссылка на комментарий
Поделиться на другие сайты

1. Спасибо!

 

2. Резисторы я брал из ряда E96 4.12 ком - есть целая пачка :smile: .

Можно поставить 3.9...4.3 кОм

 

to tank

 

про транзисторы - я не спорю, а вот электролиты из старых мамок - только если есть чем померить емкость и ESR. :smile:

Ссылка на комментарий
Поделиться на другие сайты

про транзисторы - я не спорю, а вот электролиты из старых мамок - только если есть чем померить емкость и ESR

GSC - даже не заморачиваюсь выпаивать и мерять, тоже самое про TEAPO, G-Luxon, Jakcon и несколько других непонятных.

А вот Матсушита, Рубиконы, Санио практически не видел вспухших и потерявших емкость.

Про принтера, кстати, в Зпсоновских блоках питания выковыриваются Рубиконы 2200 - 3300μF 50в. 6800х25 - которые в продаже я например не встречал вовсе. Я не говорю уже про высоковольтные Рубиконы SXW серии 400-450в (их в ламповые схемы) которые стоят на входе импульсных БП.

Сейчас еще пару плат от струйников ковырнул - получил квартеты комплиментарных 2SC5888 2SA2099, 2SA2098-2SC5887.

Эти уже на поддержку LT1210 LT1206 пойдут. Удобны тем, что корпуса у них пластиковые, можно крепить к радиаторам без изолирующих прокладок.

Ссылка на комментарий
Поделиться на другие сайты

Владимир, с Рождением! Спасибо за все твои схемы на Датагоре. Нравиться неАлхимический подход и правильная простота. А класс А всегда в тему. СПАСИБО!

Ссылка на комментарий
Поделиться на другие сайты

  • 2 недели спустя...

Еще раз всем - спасибо!

 

 

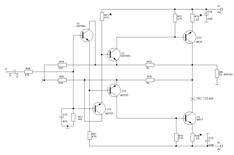
...А теперь избавляемся от электролитов :angry:

 

post-99-1272361705_thumb.gif

 

Объективные параметры - те же. Даже чуть лучше. Число деталей - меньше. Как говорится есть возможность проверить утверждение, что "электролиты убивают звук".

Ссылка на комментарий
Поделиться на другие сайты

Для публикации сообщений создайте учётную запись или авторизуйтесь

Вы должны быть пользователем, чтобы оставить комментарий

Создать учетную запись

Зарегистрируйте новую учётную запись в нашем сообществе. Это очень просто!

Регистрация нового пользователя

Войти

Уже есть аккаунт? Войти в систему.

Войти
  • Последние посетители   0 пользователей онлайн

    • Ни одного зарегистрированного пользователя не просматривает данную страницу
×
×
  • Создать...