Гость sanya2659 Опубликовано 1 Мая, 2010 в 17:10 Жалоба Поделиться Опубликовано 1 Мая, 2010 в 17:10 Толко что проверил правый транс с картинки 6. Он абсолютно идентичен левому, и обмотки совпадают и соответствуют последней схеме. Добавлено после раздумий: Простите, последняя схема немного неправильная. Вот новая. Ссылка на комментарий Поделиться на другие сайты Поделиться
Гость angelv Опубликовано 6 Мая, 2010 в 16:54 Жалоба Поделиться Опубликовано 6 Мая, 2010 в 16:54 на складе у поставщика обнаружил две платы от старого ЧБ телика, отодрал трансы, на них имеются следы ржавчены. на первом частично видно обозначение ...... 3-1-9 второй ТВК 90-ПЦ-4 третий это из видеомагнитофона. обмеры позже сделаю. есть ценность в этих артефактах или в мусор? и куда можно применить? Ссылка на комментарий Поделиться на другие сайты Поделиться
Гость drz Опубликовано 6 Мая, 2010 в 17:06 Жалоба Поделиться Опубликовано 6 Мая, 2010 в 17:06 на первом частично видно обозначение ...... 3-1-9 Это звуковой, ТВЗ-1-9... Был... Оба первых в плачевном состоянии, ИМХО - фтопку их... Третий заюзать по назначению - что-нибудь запитать... Ссылка на комментарий Поделиться на другие сайты Поделиться
Гость sanya2659 Опубликовано 6 Мая, 2010 в 18:44 Жалоба Поделиться Опубликовано 6 Мая, 2010 в 18:44 Вот ещё нашёл... БОльший транс - ТСА-50-1; на меньшем было что-то написано, но оно смылось. Для сравнения, между ними - флэшка. Меня особенно интересует бОльший в качестве анодника. Гугол молчит. Может кто из вас, Датагорцы, знает? Ссылка на комментарий Поделиться на другие сайты Поделиться
Гость mastersound Опубликовано 6 Мая, 2010 в 19:53 Жалоба Поделиться Опубликовано 6 Мая, 2010 в 19:53 В принципе согласен с Олегом по поводу первых двух трансиков. Если конечно есть возможность достать трансы получше! Если проблематично то ТВЗ 1-9 после проверки изоляции и работоспособности, можно попытаться привести в чувства... Но это повторяюсь только если очень нужно а негде взять! С видика можно применить в БП лабораторный скажем от 1,5 до 15 вольт на ток до 2 Ампер, больше с него не снять. Схему можно использовать из этой темы https://forum.datagor.ru/index.php?showtopic=2284 пост 12. Ссылка на комментарий Поделиться на другие сайты Поделиться
Гость sanya2659 Опубликовано 17 Мая, 2010 в 17:34 Жалоба Поделиться Опубликовано 17 Мая, 2010 в 17:34 Вот тут купил трансы. ТВ-ЗШ 2 штуки, два силовика. Интересует габаритная мощность силовиков (флешка длиной 6 см). На меньшем силовике - 0.005.090 ТУ на бОльшем - ип2.087.179 ту. Ссылка на комментарий Поделиться на другие сайты Поделиться
Гость mastersound Опубликовано 17 Мая, 2010 в 18:00 Жалоба Поделиться Опубликовано 17 Мая, 2010 в 18:00 Мощность обоих примерно 60-80 Ватт... точно можно сказать когда будут известны размеры железа - a, b,c ,h! где чего смотри рисунок :smile: Обмеряй железо и отпишись, тогда точно можно будет сказать мощ трансиков :smile: Ссылка на комментарий Поделиться на другие сайты Поделиться
Гость sanya2659 Опубликовано 17 Мая, 2010 в 19:13 Жалоба Поделиться Опубликовано 17 Мая, 2010 в 19:13 Большой силовик а=37,3мм b=61мм c=15мм h=52,3мм маленький силовик а=25,7мм b=25,5мм c=16,5мм h=46,5мм Мерил дигитальным штангенциркулем. Ссылка на комментарий Поделиться на другие сайты Поделиться
Гость mastersound Опубликовано 17 Мая, 2010 в 20:51 Жалоба Поделиться Опубликовано 17 Мая, 2010 в 20:51 У большего - Ргаб ~176 Ватт, это транс ТСШ-170, от чб телевизора в аккурат годится для лампового УНЧ. Меньший - Ргаб ~60 Ватт, скорее всего от ламповой радиолы. А на фото выглядят примерно одинаково, вот что значит точные размеры, тогда и результат налицо! Ссылка на комментарий Поделиться на другие сайты Поделиться
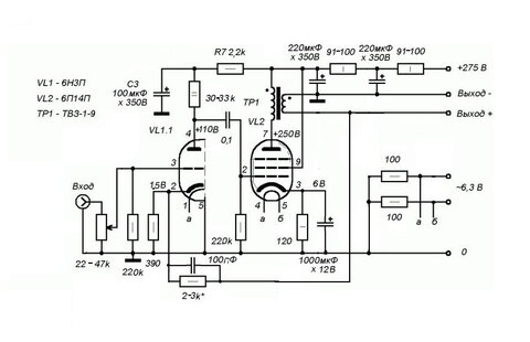
Гость sanya2659 Опубликовано 18 Мая, 2010 в 11:39 Жалоба Поделиться Опубликовано 18 Мая, 2010 в 11:39 Отлично! Спасибо, mastersound, за подсчёты. Осталось три вопроса: 1) Что надо изменить в схеме, чтобы использовать вместо ТВЗ-1-9 мои ТВ-ЗШ (схемку привожу ниже)? Какая будет выходная мощность? 2) Какова потребляемая мощность этой схемы (2 канала)? Не многоват ли ТС-180? 3) Что можно запитать ТС-60? (да, меньший транс - ТС-60, недавно узнал) Он ведь питал целую радиолу. Ссылка на комментарий Поделиться на другие сайты Поделиться
Гость mastersound Опубликовано 18 Мая, 2010 в 16:07 Жалоба Поделиться Опубликовано 18 Мая, 2010 в 16:07 1) Что надо изменить в схеме, чтобы использовать вместо ТВЗ-1-9 мои ТВ-ЗШ (схемку привожу ниже)? Какая будет выходная мощность? - в схеме изменять ничего не нужно, изменится только сопротивление нагрузки с 4 до 8 ом. - номинальная неискажённая мощность около 2,5 Ватт. 2) Какова потребляемая мощность этой схемы (2 канала)? Не многоват ли ТС-180? - 2 канала потребляют 35-40 Ватт, 60 Ватника вполне хватит, ТС-180 будет многовато... его можно применять уже в более мощных конструкциях :smile: Ссылка на комментарий Поделиться на другие сайты Поделиться
Гость sanya2659 Опубликовано 18 Мая, 2010 в 18:49 Жалоба Поделиться Опубликовано 18 Мая, 2010 в 18:49 Спасибо большое, mastersound. Тогда, последний вопрос. Значит так. У транса была панель типа чтобы переключать напряжение в сети. Но кто-то хитрый и злой приложил к ней свои ручки... Вторички стали дополнительными первичками, сам блок стал автотрансом! Но это ещё не всё... Следующий хозяин, не менее злой и хитрый, отпаял несколько проводов. Я, как только увидел это безобразие, отпаял всю колодку. Подскажите, пожалуйста, как соединить первички под 220 вольт. Ссылка на комментарий Поделиться на другие сайты Поделиться
Рекомендуемые сообщения
Для публикации сообщений создайте учётную запись или авторизуйтесь
Вы должны быть пользователем, чтобы оставить комментарий
Создать учетную запись
Зарегистрируйте новую учётную запись в нашем сообществе. Это очень просто!
Регистрация нового пользователяВойти
Уже есть аккаунт? Войти в систему.
Войти