Гость kan Опубликовано 2 Апреля, 2010 в 16:31 Жалоба Поделиться Опубликовано 2 Апреля, 2010 в 16:31 (изменено) мне кажется часть схемы там где LM317 нужно поминять! ,так как при входном около 30 вольт и выходном около 5 (у меня) (Я про холостой ход) на LM выдиляется приличное количество тепла лучше думаю поставить поливичёк! 25 вольт падения, это 25 вольт падения, на чем бы они не падали. Хошь на резисторе, хошь на биполяре, хошь на ЛМ. Если есть такая потребность - то лучше стабилизатор с ШИМ. Кстати на 317 делают и такое.... Изменено 2 Апреля, 2010 в 16:32 пользователем kan Ссылка на комментарий Поделиться на другие сайты Поделиться
alex n Опубликовано 2 Апреля, 2010 в 20:30 Жалоба Поделиться Опубликовано 2 Апреля, 2010 в 20:30 (изменено) Изменено 2 Апреля, 2010 в 20:36 пользователем alex n Ссылка на комментарий Поделиться на другие сайты Поделиться
Гость romzes Опубликовано 2 Апреля, 2010 в 21:44 Жалоба Поделиться Опубликовано 2 Апреля, 2010 в 21:44 хм... некогда не встречал LM317 в импульсном варианте с накачкой дросселя... :smile: отстал от жизни однако Ссылка на комментарий Поделиться на другие сайты Поделиться
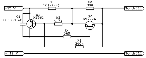
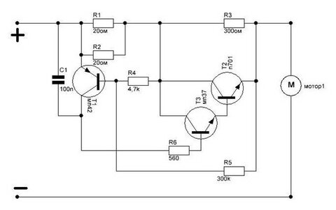
Гость dimarius83 Опубликовано 3 Апреля, 2010 в 04:45 Жалоба Поделиться Опубликовано 3 Апреля, 2010 в 04:45 я тоже думал о сборке SMD варианта, но тут дело не в компактности а в доступности деталей. т.к. не каждый на нашем форуме может собрать SMD вариант ! я печатку делал для большого круга пользователей. перерисовывал из оригинальной, подогнав под импорт деталюшки. а если у кого есть возможность, конечно будет удобноей сделать мелкую плату прямо в банке с двигателем. про LM317 ! да, тепло на ней выделяется довольно хорошо, но если плата лежит на столе, как у меня. то некаких радиаторов не нужно. про мосфет тоже мысль, но увы не каждый может его достать :smile: тут главное простота !!! конденсатор 1 μF это конденсатор отвечающий за скорость реакции срабатывания, тоесть момент от нажатия на сверло (увеличение нагрузки) до открывания транзистора. попробуй поставить 10 μF и поймеш о чем я ! а если двигатель дергается, тоесть ложно срабатывает открытие транзистора. а именно большое сопротивление токового датчика (резистора по плате 4.7-6.8 ома) попробуй поставить поменьше, будет стабильно ! у меня такое-же было. но у меня изначально 12 омный резистор стоял. поставил 6.8 нормально, но ещё иногда срабатывал. поставил 4.7 и всё в порядке ! у меня заработало нормально только при 3 омах Ссылка на комментарий Поделиться на другие сайты Поделиться
Гость romzes Опубликовано 3 Апреля, 2010 в 11:52 Жалоба Поделиться Опубликовано 3 Апреля, 2010 в 11:52 Сопотивление токового датчика зависит от тока потребления на холостом ходу. У меня около 100 милиампер. Подбирать под отдельный экземпляр Ссылка на комментарий Поделиться на другие сайты Поделиться
Гость dimarius83 Опубликовано 4 Апреля, 2010 в 12:01 Жалоба Поделиться Опубликовано 4 Апреля, 2010 в 12:01 Естественно! Ссылка на комментарий Поделиться на другие сайты Поделиться
Гость nikom Опубликовано 8 Апреля, 2010 в 11:00 Жалоба Поделиться Опубликовано 8 Апреля, 2010 в 11:00 Интересную подборку материалов по сверлилкам можно посмотреть здесь :https://radiokot.ru/lab/hardwork/31/ Ссылка на комментарий Поделиться на другие сайты Поделиться
Гость romzes Опубликовано 10 Апреля, 2010 в 18:31 Жалоба Поделиться Опубликовано 10 Апреля, 2010 в 18:31 nikom спасибо за ссылку, очень полезная инфа в данном контексте. особенно понравилась последныы конструкция с управляемой чувствительностью. позже попробую собрать Ссылка на комментарий Поделиться на другие сайты Поделиться
Гость enott Опубликовано 21 Апреля, 2010 в 04:31 Жалоба Поделиться Опубликовано 21 Апреля, 2010 в 04:31 по схеме из журнала Радио как узнать, что она подойдёт для моего движка? двигатель японский, от советской магнитолы VEF холостой ток 50 мА при напряжении 12,5 V про ток еще сомневаюсь. правильно ли замерил, вроде как маловато получилось.... и чем можно заменить кренку? специально покупать не прёт. да и связано с определенными трудностями. не в городе живу.. Ссылка на комментарий Поделиться на другие сайты Поделиться
Гость klon_kz Опубликовано 21 Апреля, 2010 в 07:03 Жалоба Поделиться Опубликовано 21 Апреля, 2010 в 07:03 Для сверлилки такие движки слабоваты. В них, как правило, вмонтирована схема, поддерживающая обороты на необходимом уровне. Мощность на валу слабовата, долго придется дырочки сверлить. Ссылка на комментарий Поделиться на другие сайты Поделиться
Гость enott Опубликовано 22 Апреля, 2010 в 13:15 Жалоба Поделиться Опубликовано 22 Апреля, 2010 в 13:15 схему я уже выковырял)) ток и напряжение указаны без нее Ссылка на комментарий Поделиться на другие сайты Поделиться
Гость romzes Опубликовано 1 Мая, 2010 в 23:00 Жалоба Поделиться Опубликовано 1 Мая, 2010 в 23:00 магнитольные двигателя ооочень уж слабоваты. если давать нагрузку в виде сверления быстро нагреваются. я свой двигатель выдернул из старого ксерокса, двигатель тягал сканер, причем сканер там ядрёный !да и то через пол часа сверления нагревается прилично. если холостой ток 50ма то резистор токового датчика думаю будет порядка 6.8-10 ом. но я посоветовал-бы лучше собрать последнюю схему с радиокота. приглянулась она мне как по схемотехнике должна быть более удобной в обращении чем собранная мною ! Ссылка на комментарий Поделиться на другие сайты Поделиться
Рекомендуемые сообщения
Для публикации сообщений создайте учётную запись или авторизуйтесь
Вы должны быть пользователем, чтобы оставить комментарий
Создать учетную запись
Зарегистрируйте новую учётную запись в нашем сообществе. Это очень просто!
Регистрация нового пользователяВойти
Уже есть аккаунт? Войти в систему.
Войти