Гость 372 Опубликовано 6 Марта, 2010 в 05:11 Жалоба Поделиться Опубликовано 6 Марта, 2010 в 05:11 А так? Порядка 6Вт на плечо выходит, Ra~2.5k~5Ri, Raa~5k Ссылка на комментарий Поделиться на другие сайты Поделиться
Гость ogmetr Опубликовано 6 Марта, 2010 в 09:57 Жалоба Поделиться Опубликовано 6 Марта, 2010 в 09:57 Был бы очень благодарен если бы кто то попробовал эту схему с фиксированным смещением. По моему может получиться интересный вариант (и вопрос по конденсаторам в катодах отпадает). Проблема с раскачкой 6Н13(5) действительно существует. У меня ограничение определяет предварительный каскад. Решение можно найти подняв питание предварительного каскада вольт до 350 P.S. Raa=5к на мой взгляд многовато. Я считал и делал Тр на 3,5к Ссылка на комментарий Поделиться на другие сайты Поделиться
Гость вкн Опубликовано 6 Марта, 2010 в 11:20 Жалоба Поделиться Опубликовано 6 Марта, 2010 в 11:20 372, Вы выбрали рабочую точку +140в, -50в, 90мА. Неплохо. Имеем амплитуду на первичке 100+80в=180в и амплитуду тока = 70мА. При этом декларируете мощность в 12,5 ватт. Проверим на другом примере. Банальный SE каскад на 6П14П. Паспортный режим. +250в +250в -6в 45мА 5к Амплитуда напряжения на первичке -210в и +185в, в среднем 197,5в Амплитуда тока -46мА и +37мА, в среднем 41,5мА. Получаем мощность Р~= 197,5в * 41,5мА = 8 ватт. Справочники врут!!! Причём удивительно - двукратно врут. Ссылка на комментарий Поделиться на другие сайты Поделиться
Гость 372 Опубликовано 6 Марта, 2010 в 19:18 Жалоба Поделиться Опубликовано 6 Марта, 2010 в 19:18 Ладно, что копья ломать, макетировать да измерять. С фиксированным смещением, конечно, хватит атмосферу греть, зима кончилась :smile:. Да и терять несколько десятков вольт из амплитуды полезного сигнала незачем. Намотаю на пробу фазоинверсный трансформатор отсюда _https://www.magictubes.ru/ClassA/1997_04.pdf, да поиграюсь. Ссылка на комментарий Поделиться на другие сайты Поделиться
Гость 372 Опубликовано 9 Марта, 2010 в 17:35 Жалоба Поделиться Опубликовано 9 Марта, 2010 в 17:35 Может пригодится. Облагороженные ВАХи 5-й и 13-й, да и сравнительные сразу. Ссылка на комментарий Поделиться на другие сайты Поделиться
papasha Опубликовано 10 Марта, 2010 в 06:47 Жалоба Поделиться Опубликовано 10 Марта, 2010 в 06:47 Намотаю на пробу фазоинверсный трансформатор отсюда _https://www.magictubes.ru/ClassA/1997_04.pdf, да поиграюсь. Можете выложить саму статью?-не могу открыть ссылку. Ссылка на комментарий Поделиться на другие сайты Поделиться
Гость 372 Опубликовано 10 Марта, 2010 в 09:36 Жалоба Поделиться Опубликовано 10 Марта, 2010 в 09:36 (изменено) Вроде так. Ещё бы освоить толком расчёт этих самых фазоинверторов... Чтобы поменьше деталей, побольше раскачка :smile: До кучи... 6р3с в триоде. Если кто-нибудь будет любезен помочь с расчётами по 6р3с в пентодном включении на половинках - однотакт и двутакт, максимальной мощности и простоты - буду невероятно признателен :smile: Трансформаторы сам посчитаю, по режимам, с этим несложно. В "Звук-25" не посылать :smile:. Был. Не очень понравилось. В благодарность - поделюсь некоторыми хитростями RIAA коррекции и недорогим рецептом изготовления обалденных "фирменных" лицевых панелей для закрытых ламповых конструкций. Да, по теме темы :smile: На аудиопортале наткнулся на упоминание, что 6н13с использовались с фазоинверторным каскадом из этой схемы мэтра. Не пробовал ещё. Увяз в слесарных работах. Всё, причесал :smile: Изменено 10 Марта, 2010 в 09:38 пользователем 372 Ссылка на комментарий Поделиться на другие сайты Поделиться
Гость ogmetr Опубликовано 10 Марта, 2010 в 09:45 Жалоба Поделиться Опубликовано 10 Марта, 2010 в 09:45 (изменено) Для тех кто в стадии макетирования мои фантазии по теме. Только выходной трансформатор надо считать под Raa = 1,5к – 2к Изменено 10 Марта, 2010 в 09:48 пользователем ogmetr Ссылка на комментарий Поделиться на другие сайты Поделиться
Гость 372 Опубликовано 10 Марта, 2010 в 10:12 Жалоба Поделиться Опубликовано 10 Марта, 2010 в 10:12 (изменено) Юрий, так на аноде 6н13с добавилось 80 вольт... И она ускакала за пределы ВАХ. Было как бы 190, 80 падало на катодном резисторе. Сейчас не падает. Вот ещё, кстати, нарвался тут на днях на некоторое несоответствие своих расчетов трансформаторов (по листовке, не шибко глубокий я теоретик технический), тем, которые используют умные люди... :smile: Изменено 10 Марта, 2010 в 10:24 пользователем 372 Ссылка на комментарий Поделиться на другие сайты Поделиться
Гость ogmetr Опубликовано 10 Марта, 2010 в 10:53 Жалоба Поделиться Опубликовано 10 Марта, 2010 в 10:53 И она ускакала за пределы ВАХ. Было как бы 190, 80 падало на катодном резисторе. Сейчас не падает. Смещение фиксированное, да и анодное питание не догма. Загоним куда надо. Зато мощь. Ссылка на комментарий Поделиться на другие сайты Поделиться
Гость 372 Опубликовано 10 Марта, 2010 в 10:58 Жалоба Поделиться Опубликовано 10 Марта, 2010 в 10:58 И это, со смещением надо бы как тут - _https://forum.datagor.ru/index.php?s=&showtopic=270&view=findpost&p=48526 Ссылка на комментарий Поделиться на другие сайты Поделиться
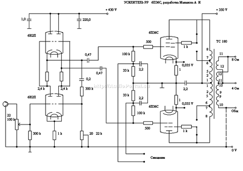
TANk Опубликовано 10 Марта, 2010 в 11:19 Жалоба Поделиться Опубликовано 10 Марта, 2010 в 11:19 На аудиопортале наткнулся на упоминание, что 6н13с использовались с фазоинверторным каскадом из этой схемы мэтра. C этим ФИ у Манакова есть схема усилителя двухтактного на 6С19П на выходе. Половинка 6Н5С очень похожа по параметрам на 6С19П. Ссылка на комментарий Поделиться на другие сайты Поделиться
Рекомендуемые сообщения
Для публикации сообщений создайте учётную запись или авторизуйтесь
Вы должны быть пользователем, чтобы оставить комментарий
Создать учетную запись
Зарегистрируйте новую учётную запись в нашем сообществе. Это очень просто!
Регистрация нового пользователяВойти
Уже есть аккаунт? Войти в систему.
Войти