Гость ded mazay Опубликовано 8 Октября, 2009 в 11:58 Жалоба Поделиться Опубликовано 8 Октября, 2009 в 11:58 Уважаемые Датагорцы! Нужна схема темброблока для MF1 на ТДА7294. С выполнением, естественно, рекомендаций про низкое выходное и высокое входное сопротивления каскадов. У МФ1 входное равняется 9,4 кОм. Подойдет ли для этого темброблок на EL2125? Или лучше, как мне кажется, умощненный вариант от Prostorа? Как должны соотноситься входные\выходные импедансы-порядок, два порядка или больше? Можно ли в качестве буфера использовать первый каскад из прикрепленной схемы? И какими входным\выходным сопротивлениями обладает этот каскад? Жду аргументированных ответов профессионалов:-)) Ссылка на комментарий Поделиться на другие сайты Поделиться
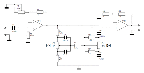
Гость -=sm()ke=- Опубликовано 22 Октября, 2009 в 10:35 Жалоба Поделиться Опубликовано 22 Октября, 2009 в 10:35 (изменено) В своем усилителе (правда, мощники- Stonecold'ы) я сделал так: В этой схеме использован пассивный регулятор тембров Баксандала классический полный. Как известно, он обладает довольно диким затуханием сигнала (порядка 10-16 раз), поэтому я использовал 2 опампа для нейтрализации этого эффекта: у первого регулируется К.У. у второго- жесткий К.У. х11. Почему 2? Потому, что при бОльшем усилении одного ОУ заметен завал на ВЧ. А так он более- менее небольшой. Подстроечником P1 добиваются того, чтобы амплитуда сигнала на входе была равна амплитуде на выходе (или больше, если усилитель менее чувствителен, или меньше, если более чувствителен). Для чего в схеме R2? Он, вместе с С1, представляет из себя некое подобие Subsonic фильтра.. И хотя, при таких номиналах как у меня, он кажется не очень эффективным, я заметил значительно меньшие колебания диффузоров НЧ головок при проигрывании пластинок. А, значит, он все- таки работает. Так, откуда взялся номинал С1. Во-первых, я использовал металлопленочные полиэтилентерефталатные конденсаторы К73-11, во- вторых, номинал не 0.88, а 0.82, я неправильно указал :smile: Вот, вродь, все.. Изменено 22 Октября, 2009 в 10:49 пользователем -=sm()ke=- Ссылка на комментарий Поделиться на другие сайты Поделиться
Гость ded mazay Опубликовано 22 Октября, 2009 в 14:26 Жалоба Поделиться Опубликовано 22 Октября, 2009 в 14:26 В своем усилителе (правда, мощники- Stonecold'ы) я сделал так: В этой схеме использован пассивный регулятор тембров Баксандала классический полный. Как известно, он обладает довольно диким затуханием сигнала (порядка 10-16 раз), поэтому я использовал 2 опампа для нейтрализации этого эффекта: у первого регулируется К.У. у второго- жесткий К.У. х11. Почему 2? Потому, что при бОльшем усилении одного ОУ заметен завал на ВЧ. А так он более- менее небольшой. Подстроечником P1 добиваются того, чтобы амплитуда сигнала на входе была равна амплитуде на выходе (или больше, если усилитель менее чувствителен, или меньше, если более чувствителен). Для чего в схеме R2? Он, вместе с С1, представляет из себя некое подобие Subsonic фильтра.. И хотя, при таких номиналах как у меня, он кажется не очень эффективным, я заметил значительно меньшие колебания диффузоров НЧ головок при проигрывании пластинок. А, значит, он все- таки работает. Так, откуда взялся номинал С1. Во-первых, я использовал металлопленочные полиэтилентерефталатные конденсаторы К73-11, во- вторых, номинал не 0.88, а 0.82, я неправильно указал :smile: Вот, вродь, все.. Спасиб, на добром слове:smile: Ссылка на комментарий Поделиться на другие сайты Поделиться
gutman Опубликовано 23 Ноября, 2011 в 22:06 Жалоба Поделиться Опубликовано 23 Ноября, 2011 в 22:06 Дык, а как качество тембрблока? Не гуляет АЧХ, хотя бы на слух, при средних значения потенциометров Р3 и Р2? Ссылка на комментарий Поделиться на другие сайты Поделиться
misol62 Опубликовано 24 Ноября, 2011 в 11:09 Жалоба Поделиться Опубликовано 24 Ноября, 2011 в 11:09 С выполнением, естественно, рекомендаций про низкое выходное и высокое входное сопротивления каскадов. - А это не согласуется с концепцией всего смысла MF - где выходное сопротивление должно быть очень высокое... Конечно это уже другой вопрос, что все проектируемые и реализуемые АС предназначены для низкого выходного сопротивления... Ссылка на комментарий Поделиться на другие сайты Поделиться
Гость victors Опубликовано 24 Ноября, 2011 в 16:29 Жалоба Поделиться Опубликовано 24 Ноября, 2011 в 16:29 Темброблок по схеме из второго поста имеет ОУ на выходе. Раз так, его (регулятора тембра в сборе) выходное сопротивление будет очень низким и хорошо согласуется с усилителем на TDA7294 в инвертирующем включении (MF-1). Выходное (очень высокое) сопротивление УМ при этом не изменится. Важно учесть кое что по этим двум схемам. Тембр должен регулироваться не боле чем в три раза на краях характеристики, иначе возрастут динамические искажения УМ. И второе. Если подключить этот УМ (с токовым выходом) к АС, имеющей полосовые фильтры, или одну широкополосную головку с высокой добротностью, качество звука будет глубоко разочаровывающим. В первом случае АЧХ невероятно исказится, а во втором, на НЧ, около резонанса, будет "бубнение". Ссылка на комментарий Поделиться на другие сайты Поделиться
Dimonos Опубликовано 25 Ноября, 2011 в 20:24 Жалоба Поделиться Опубликовано 25 Ноября, 2011 в 20:24 Дык, а как качество тембрблока? Не гуляет АЧХ, хотя бы на слух, при средних значения потенциометров Р3 и Р2? Вопрос видимо в том, насколько ровная АЧХ при средних положениях регуляторов? Так вопрос стоит? Ссылка на комментарий Поделиться на другие сайты Поделиться
gutman Опубликовано 20 Декабря, 2011 в 18:13 Жалоба Поделиться Опубликовано 20 Декабря, 2011 в 18:13 Привет, Дим! Да вопрос именно так и стоял! Недавно нашел на портале програмку по расчете тембральных блоков и склепал ТБ, при средних значениях моделируемая АЧХ ровненькая, посмотрим, что будет в железе. Вот выболеюсь помчусь на базар и затарюсь =) Ссылка на комментарий Поделиться на другие сайты Поделиться
Dimonos Опубликовано 20 Декабря, 2011 в 19:25 Жалоба Поделиться Опубликовано 20 Декабря, 2011 в 19:25 (изменено) Привет, Дим! Да вопрос именно так и стоял! Недавно нашел на портале програмку по расчете тембральных блоков и склепал ТБ, при средних значениях моделируемая АЧХ ровненькая, посмотрим, что будет в железе. Вот выболеюсь помчусь на базар и затарюсь =) Программка это хорошо, но вот какие резисторы они туда забивали неясно. Дело в том, что разные переменники имеют разное отношение большего сопротивления к меньшему (это если движек в среднем положении и мерить относительно движка). Костя, все довольно просто. Выбираешь схему. Прикидываешь какой номинал резисторов нужен по схеме, смотришь что у тебя есть или что можно купить. Скажем покупаешь резисторы и меряешь половинки- т.е ставишь движек в среднее положение и измеряешь спротивление от левого вывода до движка и от движка до правого вывода. Получаешь как бы 2 резистора. (это положение как раз и отображает ровную ачх-0дб). Записываешь результат. Берешь простенький симулятор ( я в сложных не копенгаген, поэтому предлагаю простенький, например RFSim99) и рисуешь в нем свою схему. Потом выводишь АЧХ и смотришь, ага не ровно. А так почти всегда и будет. На это есть объективные причины. См. выше. Подбираешь некоторые элементы. Выравниваешь АЧХ. Может на первый взгляд и сложно, но это стоит того. Заодно и посмотришь как какой элемент на что влияет.( В проге можно забить допуск элемента и получишь кучку кривых АЧХ с разбросом. ) Зато ты после сборки получишь точно такую же линию. Можешь потом померить потом это хозяйство на приборах. Кстати достаточно посмотреть осцилографом прямоугольник в 1 КГЦ, чтобы убедиться в этом. Некоторые погрешности будут, из за разброса резисторов, но на слух этого практически не слышно. Удачи. Изменено 20 Декабря, 2011 в 19:31 пользователем dimonos Ссылка на комментарий Поделиться на другие сайты Поделиться
Рекомендуемые сообщения
Для публикации сообщений создайте учётную запись или авторизуйтесь
Вы должны быть пользователем, чтобы оставить комментарий
Создать учетную запись
Зарегистрируйте новую учётную запись в нашем сообществе. Это очень просто!
Регистрация нового пользователяВойти
Уже есть аккаунт? Войти в систему.
Войти