Перейти к содержанию

Комутатор для усилителя


Рекомендуемые сообщения

  • Ответов 83
  • Создана
  • Последний ответ

Топ авторов темы

А нет ли у кого-нибудь схемы квазисенсорного коммутатора входов? Хотя бы на 2-3 входа. Есть схема из старого Радио, но слишком уж она громоздская, не хочется с ней возиться. Хотелось бы найти схему подобного устройства, но на более современных микросхемах.

Ссылка на комментарий
Поделиться на другие сайты

...Хотелось бы найти схему подобного устройства, но на более современных микросхемах.

 

На мой взгляд, применённые мс типа К547КП1, очень не плохи. Единственное "неудобство" при использовании - применение двухполярного источника питания (+/- 15V). Если отказаться от "квази" -комутации и применить миниатюрные галетныей переключатель или типа П2К, то схема управления упростится до "безобразия": на подложку подаётся напряжение +15V, а на затворы ключей, посредством механических коммутаторов управляющее напряжение +15v, либо -15v для включения или выключения.

Если же, всё таки "квази" - коммутация очень желательна, то для управления КМОП-ключами необходимо будет собрать дополнительный управляющий блок на микросхемах, взамен галетного переключателя. Конструкция таких блоков очень распространена в соответствующей литературе. Довольно часто они собирались на микросхемах 561-ой серии и имели, как правило 4 зависимых канала. Такие блоки выдают на управляющих выводах, обычно логические сигналы, соответствующие напряжению их питания, как правило либо уровень земли (0), либо уровень напряжения питания (1). Что бы согласовать эти логические уровни с управляющим напряжением микросхемы К547, необходимо поставить согласующий транзистор. И всё - коммутатор готов.

Ссылка на комментарий
Поделиться на другие сайты

Хочу собрать коммутатор, принцип работы которого показан на прикрепленной схеме. Проблема в том, как реализовать сам блок управления. При кратковременном нажатии одной из кнопок(без фиксации) должно подаваться напряжение на соответствующее реле. Когда же нажимается другая кнопка, кроме включения соответствующего ей реле ещё должно отключаться реле, которое было включено нажатием на первую кнопку. Как можно так сделать? :smile:

post-117-1246288222_thumb.jpg

Ссылка на комментарий
Поделиться на другие сайты

to alexakaohm

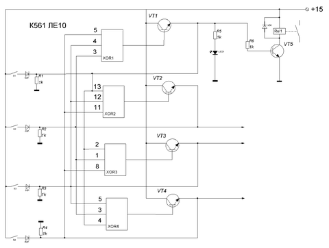
Вот нарисовал. Извините, что криво - рисовал на коленке, подправлял в Фотошопе. Надеюсь, будет работать правильно.

Схема управления представляет собой 4-х-стабильный RS-триггер. Перевод в одно из состояний производится замыканием соответствующего входа на общий провод. Выходы триггера управляют транзисторными ключами, в коллекторные цепи которых включены обмотки реле.

Микросхемы ЛА7 и ЛА8 серий КМОП-логики К561, 564, К1561. Применение серии К176 крайне нежелательно.

Тип p-n-p транзисторов определяется током срабатывания реле. Возможно, придется подобрать номинал базовых резисторов.

Единственный конденсатор в схеме нужен для начальной установки состояния триггера при включении питания, величина его подбирается в пределах 4700пф - 0,1 μF.

Микросхемы по питанию шунтируются керамическими конденсаторами 0,1-1,0 μF на каждый корпус и одним танталовым 4,7-10 μF на всю схему.

Кроме того, очень желательно подключить прямо на выводы обмоток реле диоды (что-то вроде Д223, КД103, КД105, КД521) для подавления выбросов при коммутации обмоток реле, что необходимо для стабильной работы микросхем.

post-2261-1246304885_thumb.jpg

Ссылка на комментарий
Поделиться на другие сайты

Я предлагаю вариант по-проще.

Тут теже самые "защёлки". Как видно из схемы, логическая "1" на одном из выходов сбрасывает все остальные ячейки. Транзисторы на выходе - для повышения нагрузочной способности, но в большинстве случаев, можно от них отказаться.

Да, кстати, это упрощёная схема управления ЛПМ магнитофона какого-то кассетного магнитофона (по-моему "Ноты").

post-76-1246307595_thumb.gif

Ссылка на комментарий
Поделиться на другие сайты

Герасим и yura, большое спасибо за ответы, но все-таки мне ваши схемы не совсем ясны :smile: С теорией у меня не очень, как-то лучше с практикой...

Вот, собственно, вопросы:

Сначала по первой схеме - не обозначены номера выводов у микросхем, хоть и допускается использование микросхем разных серий... Выяснил, что к561ла7 это 4 элемента 2И-НЕ. Как я понял, работают так: если на обоих входах 1, то на выходе 0, если на обоих входах 0, то на выходе 1. Я прав? Если да, то входы этой микросхемы не важно как подключать(у одного элемента, естественно)? Если все мои предположения верны, то с номерами выводов, думаю, сам разберусь.

к561ла8 - это 4 лог.элемента 4И-НЕ. Тут такой же принцип работы как и у предыдущей микросхемы?

И ещё - конденсатор нужен, чтобы при включении у первого транзистора на коллекторе была (1)?

По второй схеме вопрос как и по первой - без разницы как подключать входы в пределах одного 3ИЛИ-НЕ элемента? И какие диоды можно применить в качестве VD2-VD5, и транзисторы VT1-VT4?

Ссылка на комментарий
Поделиться на другие сайты

to alexakaohm

 

Выяснил, что к561ла7 это 4 элемента 2И-НЕ. Как я понял, работают так: если на обоих входах 1, то на выходе 0, если на обоих входах 0, то на выходе 1.

Не совсем так. Если на всех входах 1, то на выходе 0. Если хотя бы на одном входе 0, то на выходе 1. Все входы у одного вентиля равноправны. Справедливо для всех И-НЕ.

 

Номера выводов не обозначены из-за неопределенности на данный момент расположения микросхем на плате. Всего нужно 3 корпуса: 1хЛА7 и 2хЛА8. Отдельные логические вентили (элементы) можно комбинировать в любых сочетаниях, т. е. как угодно. Например, 1-ю пару 2И-НЕ+4И-НЕ можно составить из 3-го вентиля ЛА7 и 2-го вентиля 2-й микросхемы ЛА8. Построение таких пар определяется исключительно удобством расположения радиодеталей и разводкой печатной платы (если таковая предполагается). Не забудьте правильно развести питание для корпусов микросхем и общий провод!

 

к561ла8 - это 4 лог.элемента 4И-НЕ.

к561ла7 - это 4 лог.элемента 2И-НЕ.

к561ла8 - это 2 лог.элемента 4И-НЕ.

 

И ещё - конденсатор нужен, чтобы при включении у первого транзистора на коллекторе была (1)?

При подаче напряжения питания конденсатор начнет заряжаться через резистор 100 ком. Напряжение на нем будет отставать от напряжения питания. К тому моменту, когда микросхемы выйдут на рабочий режим, на этом входе вентиля напряжение будет ниже, чем на любом другом входе других вентилей. Это равносильно нажатию на самую левую кнопку. В результате при подаче питания сработает самое левое реле. Если не ставить конденсатор, то при включении питания будет срабатывать либо случайное, либо ненужное в данный момент реле. Этот конденсатор (только один!) можно присобачить к кнопке любого канала, по выбору.

Надо только подобрать емкость для надежного включения выбранного канала.

Ссылка на комментарий
Поделиться на другие сайты

Не совсем так. Если на всех входах 1, то на выходе 0. Если хотя бы на одном входе 0, то на выходе 1. Все входы у одного вентиля равноправны. Справедливо для всех И-НЕ.

Ой, что-то я намудрил :smile: у 2И-НЕ по сути логика такая же, как и у И, только с инвертором на выходе...

 

к561ла8 - это 4 лог.элемента 4И-НЕ.
- и здесь ошибся, верно, это 2 элемента...

 

В остальном все ясно, надо будет на практике проверить.

Спасибо за схему!

Ссылка на комментарий
Поделиться на другие сайты

to alexakaohm

Имейте в виду, что реле плохо дружат с логическими микросхемами: выбросы тока при коммутации обмоток являются источником помех и могут приводить данную схему в непредсказуемое состояние. Постарайтесь использовать реле с наименьшим током срабатывания и хорошо шунтировать питание. В добрый путь!

Ссылка на комментарий
Поделиться на другие сайты

  • 3 недели спустя...

Ой, нагородили с мелкой логикой! alexakaohm, в твой черный ящик можно поставить 4 слаботочных тиристора (типа КУ101 или импортные аналоги, можно чуть помощнее) и включить их триггером (не помню, откуда схема, в старых Радио вроде). И все, весь черный ящик! Если найду, прикреплю. На аноды сажай хоть реле, хоть КП547. Кнопки без фиксации можно. П2К - отстой (ИМХО). Делал брату усь (давно), схема радовала надежностью и простотой. Может, кто еще видел?

Вот, нашел, очень похоже:_https://www.radio-portal.ru/index.php?name=EZCMS&page_id=942 Я ставил кнопки (пунктиром), а не сенсоры, получалось надежнее.

 

Давайте все-таки добьем реле. Кто что думает о РЭС-23? Характеристики видел (но забыл на работе). Контакты вроде золото, герконы, 2 группы контактов (стерео). А РЭС-60 продаются? Боюсь, как старые (сзолотом) не найти. Извиняйте, завтра уточнюсь по реле, сам их не могу поиском найти. Кажется, не то написал.

А по большому счету, черный ящик - управление коммутатором надо делать на контроллерах - ДУ, стандби, гибкость ПО. Вот пытаюсь скрестить бульдога с носорогом - Лузянинскую схему с ДУ и ШД дополнить ключами для управления реле. Придется потом падать в ноги кому-нибудь насчет прошивки. :smile:

post-260-1248143480_thumb.jpg

Ссылка на комментарий
Поделиться на другие сайты

Вот реле РЭС-42, 43, 44, с одной, двумя и тремя группами контактов. Кто-нибудь имеет опыт их использования в коммутации слабых сигналов?

post-260-1248185131_thumb.jpg

post-260-1248185147_thumb.jpg

Ссылка на комментарий
Поделиться на другие сайты

Для публикации сообщений создайте учётную запись или авторизуйтесь

Вы должны быть пользователем, чтобы оставить комментарий

Создать учетную запись

Зарегистрируйте новую учётную запись в нашем сообществе. Это очень просто!

Регистрация нового пользователя

Войти

Уже есть аккаунт? Войти в систему.

Войти
  • Последние посетители   0 пользователей онлайн

    • Ни одного зарегистрированного пользователя не просматривает данную страницу

×
×
  • Создать...