Гость alexander59 Опубликовано 27 Мая, 2010 в 08:22 Жалоба Поделиться Опубликовано 27 Мая, 2010 в 08:22 (изменено) Володя! Вопрос снят, нужно внимательнее быть к Вашим рекомендованным ссылкам! mastersound: (возможно Вы пропустили) В радиохобби действительно все расписано. Володя, что скажешь по моим рассуждениям в первой части поста? ------------------ Миша (neyalm), подключайся! Изменено 27 Мая, 2010 в 08:35 пользователем alexander59 Ссылка на комментарий Поделиться на другие сайты Поделиться
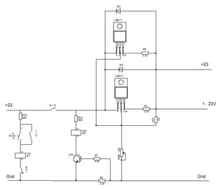
Гость alexander59 Опубликовано 27 Мая, 2010 в 10:56 Жалоба Поделиться Опубликовано 27 Мая, 2010 в 10:56 Владимир(mastersound), правильно ли я нарисовал схему Вашего стабилизатора для питания оконечного УМ? С уважением, Александр. Ссылка на комментарий Поделиться на другие сайты Поделиться
Гость mastersound Опубликовано 28 Мая, 2010 в 14:48 Жалоба Поделиться Опубликовано 28 Мая, 2010 в 14:48 Здравствуйте Александр. Схема нарисована Вами правильно. Только вот не пойму, зачем Вам большая ёмкость на выходе... Проще поставить её на входе стаба, и добавить дополнительно ещё пару ЛМок! получите 8А пикового тока, +снижение внутреннего сопротивления стаба, более чем в 2раза -за счёт уменьшения величины шунта. Хотя можно поставить одну - жирную LT1083(7.5А/80W) но врятли это будет экономически оправдано. PS. для примера у нас LM317 стоит практически копейки... А вот мощный аналог LT1083(7.5А) стоит в 50...60 раз дороже! PPS. для получения 7,5 А потребуется 4-5корпусов LM317(80-100W), но стоимость их будет в десятки раз дешевле.... Ссылка на комментарий Поделиться на другие сайты Поделиться
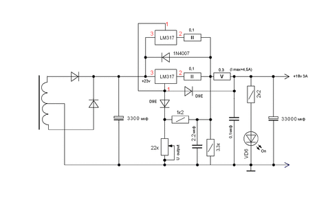
Гость nikolamp Опубликовано 23 Июня, 2010 в 21:12 Жалоба Поделиться Опубликовано 23 Июня, 2010 в 21:12 (изменено) Для LM317 не существует такого параметра, как максимальное вх. напряжение. Нормируетися разница между входом и выходом- 37В. При попытке её увеличения LM317 сама уменьшает эту разницу- есть у неё, в числе других, и такая внутренняя защита. У меня много лет LM317 работает в стабилизаторе 40В, а на вход подаю 60В. Выше был вопрос какой минимальный перепад напряжений вход/выход можно получить с этой микросхемы- 1,2В. Я долго применял на 317 стабилизатор на 2,4В- вместо аккумуляторов. Изменено 17 Июля, 2010 в 21:48 пользователем mastersound Ссылка на комментарий Поделиться на другие сайты Поделиться
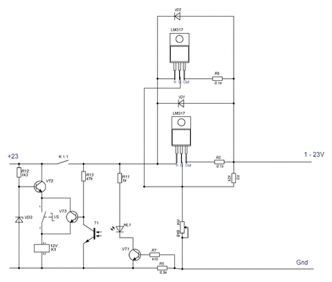
dimamukhin Опубликовано 26 Февраля, 2012 в 21:42 Жалоба Поделиться Опубликовано 26 Февраля, 2012 в 21:42 (изменено) Здравствуйте Владимир. Все руки не доходят собрать настольный БП по Вашей схеме. Но вот решил заняться. Единственное меня смущает схема зашиты. По принципу работы: при возрастании тока на шунте образуется напряжение и транзистор садит управляющую ножку LM на землю. И напряжение уменьшается до нуля. Но проходит это не скачкообразно а плавно, т.е может наступить момент, когда LM будет закрыта наполовину. Я вспомнил школьную программу и решил сделать защиту на реле. Схема очень проста. Хочу услышать Ваше мнение по этому поводу, так сказать плюсы и минусы. Просто раньше не особо доверял всяким КРЕН-кам и LM-кам. Ставил их как примитивную стабилизацию. Но вот в последнее время плотно занялся изготовлением ЦАП-ов и в схемах LM показывают довольно хорошие результаты. Для звука никаких искажений не вносят, а для лабораторного БП вообще будет сказка. LM_new.rar Изменено 26 Февраля, 2012 в 21:57 пользователем dimamukhin Ссылка на комментарий Поделиться на другие сайты Поделиться
alex n Опубликовано 27 Февраля, 2012 в 11:12 Жалоба Поделиться Опубликовано 27 Февраля, 2012 в 11:12 Вместо реле К2 лучше использовать динисторную оптопару где динистор будет включён последовательно с К1. А лучше, вообще отказаться от релюшек и выполнить электронный ключ на мощном полевике ... . :smile: Ссылка на комментарий Поделиться на другие сайты Поделиться
dimamukhin Опубликовано 27 Февраля, 2012 в 12:04 Жалоба Поделиться Опубликовано 27 Февраля, 2012 в 12:04 Вместо реле К2 лучше использовать динисторную оптопару где динистор будет включён последовательно с К1.А лучше, вообще отказаться от релюшек и выполнить электронный ключ на мощном полевике ... . :smile: А схему можно ? Эту схему можно разделить на две части : управление и защита. Вопрос по управлению: Как думаете , что лучше параллелить LM-ки или после одной поставить мощный транзистор, ну например как эммитерный повторитель ? Ссылка на комментарий Поделиться на другие сайты Поделиться
dimamukhin Опубликовано 27 Февраля, 2012 в 14:39 Жалоба Поделиться Опубликовано 27 Февраля, 2012 в 14:39 А если так ? LM_new1.rar Ссылка на комментарий Поделиться на другие сайты Поделиться
metrolog Опубликовано 27 Февраля, 2012 в 16:29 Жалоба Поделиться Опубликовано 27 Февраля, 2012 в 16:29 (изменено) Дмитрий, для чего Вы опять лепите в схему реле? Алексей не зря советовал отказаться от них: пока сработает реле схема сто раз успеет сгореть. И не понятно для чего городить этот огород, ведь у Вас уже включены защитные резисторы (датчики тока) в выходные цепи стабилизаторов. В этом случае при достижении максимального тока стабилизатор напряжения переходит в режим стабилизации тока и все.. Только желательно сопротивление датчиков тока рассчитать соответствии с описанием. datasheet_LM317T.pdf С уважением М. Изменено 27 Февраля, 2012 в 16:35 пользователем metrolog Ссылка на комментарий Поделиться на другие сайты Поделиться
dimamukhin Опубликовано 27 Февраля, 2012 в 21:16 Жалоба Поделиться Опубликовано 27 Февраля, 2012 в 21:16 Дима привет!тут тебе уже накидали кучу идей :smile: особенно alex n - как всегда - много всего но ничего конкретного.... Теперь нужно определиться что конкретно хочешь получить от простой схемы (вариант1)? если нужен большой Кст - то без оперов или сложных схем с дифкаскадами уже не обойтись, отличный пример этому схема от Валеры folksdoich :smile: схема (Вариант 2) безусловно хороша, но это уже другая тема :smile: Так что определяйся по какому варианту будешь идти дальше? :smile: Здравствуйте Владимир. Блок питания строится лабораторный. Больших надежд на него не возлагается, главное менять напряжение и держать ток в 2 А. Хотя,как я писал, в последнее время LM317 меня очень порадовали. Ставил их в различные схемы , звук как правило, так вот никаких шумов от них не наблюдалось. Сейчас собрал свою схему. Как не странно - работает и защита срабатывает. Больше мне не надо. Единственное он должен быть двух полярный. Как Вы писали можно собрать две схемы на LM317 и соединить. Так вот появился вопрос : СЕЙЧАС ПРИ ЗАМЫКАНИИ + НА ОБЩИЙ ЗАЩИТА СРАБАТЫВАЕТ, А В ДВУПОЛЯРНОМ + НА - БУДЕТ СРАБАТЫВАТЬ ? Или лучше шунты сразу после LM поставить ? И еще ! Что лучше поставить 2 LM317 в параллель или после одной поставить транзистор, как эммитерный повторитель (ну или полевик, но как его ставить, я не знаю)? Ссылка на комментарий Поделиться на другие сайты Поделиться
Гость mastersound Опубликовано 27 Февраля, 2012 в 21:44 Жалоба Поделиться Опубликовано 27 Февраля, 2012 в 21:44 Какие напряжения выхода планируются? Ссылка на комментарий Поделиться на другие сайты Поделиться
dimamukhin Опубликовано 27 Февраля, 2012 в 21:51 Жалоба Поделиться Опубликовано 27 Февраля, 2012 в 21:51 От 1.2В до 26 Ссылка на комментарий Поделиться на другие сайты Поделиться
Рекомендуемые сообщения
Для публикации сообщений создайте учётную запись или авторизуйтесь
Вы должны быть пользователем, чтобы оставить комментарий
Создать учетную запись
Зарегистрируйте новую учётную запись в нашем сообществе. Это очень просто!
Регистрация нового пользователяВойти
Уже есть аккаунт? Войти в систему.
Войти