Гость tecno_maniak Опубликовано 10 Июня, 2009 в 21:28 Жалоба Поделиться Опубликовано 10 Июня, 2009 в 21:28 Я пробовал делать на полевиках и на кренке с переменником в земле.кренка вылетает на раз от любого перекруза\короткого замыкания а транзюки....она то запустилась но ток ооооочень низкий давала.если не готовой системе так платке со схемкой буду рад.просто плату не имею возможности изготовить Ссылка на комментарий Поделиться на другие сайты Поделиться
Гость mastersound Опубликовано 11 Июня, 2009 в 15:54 Жалоба Поделиться Опубликовано 11 Июня, 2009 в 15:54 БП лучше делать навесом короткие соединения и крены без транзюков! Ссылка на комментарий Поделиться на другие сайты Поделиться
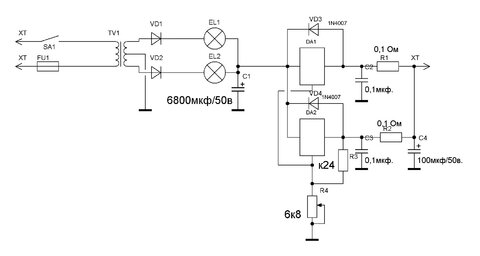
Гость tecno_maniak Опубликовано 11 Июня, 2009 в 16:30 Жалоба Поделиться Опубликовано 11 Июня, 2009 в 16:30 схему изобразите? Ссылка на комментарий Поделиться на другие сайты Поделиться
Гость mastersound Опубликовано 11 Июня, 2009 в 16:55 Жалоба Поделиться Опубликовано 11 Июня, 2009 в 16:55 схему изобразите? Вот вам схема! Ссылка на комментарий Поделиться на другие сайты Поделиться
Гость tecno_maniak Опубликовано 11 Июня, 2009 в 17:01 Жалоба Поделиться Опубликовано 11 Июня, 2009 в 17:01 а шо это за зверюги лм3п?я делал на подобии.только наLD1084(аналог КРЕН22).любое кз,любой перегруз и она сгорает замыкаятсь так что еще и переменник умирает с дымком.эта так не делает? Ссылка на комментарий Поделиться на другие сайты Поделиться
Гость mastersound Опубликовано 11 Июня, 2009 в 17:09 Жалоба Поделиться Опубликовано 11 Июня, 2009 в 17:09 LM317 - корпус ТО220, Ссылка на комментарий Поделиться на другие сайты Поделиться
Гость tecno_maniak Опубликовано 11 Июня, 2009 в 17:16 Жалоба Поделиться Опубликовано 11 Июня, 2009 в 17:16 завтра куплю и попробую.а зачем 2 собственно? Ссылка на комментарий Поделиться на другие сайты Поделиться
Гость mastersound Опубликовано 11 Июня, 2009 в 17:35 Жалоба Поделиться Опубликовано 11 Июня, 2009 в 17:35 завтра куплю и попробую.а зачем 2 собственно? для умощнения схемы! для полной защиты от короткого я ставлю атомобильную лампу 12 Вольт/45 Ват (3,5 А) на эту схему запаралелить две нити спиралей 40+45=85Ватт (7А) между трансформатором и диодным мостом, в разрыв одного провода! конечно это вроде примитив но чётко защищает от короткого. Ссылка на комментарий Поделиться на другие сайты Поделиться
Гость tecno_maniak Опубликовано 11 Июня, 2009 в 17:44 Жалоба Поделиться Опубликовано 11 Июня, 2009 в 17:44 а обязательно транс на несколько напряжений?.у меня просто 30 получается при всех соедененных обмотках.я так смотрю не сгорит ниче если постоянно так давать? Ссылка на комментарий Поделиться на другие сайты Поделиться
Гость mastersound Опубликовано 11 Июня, 2009 в 17:49 Жалоба Поделиться Опубликовано 11 Июня, 2009 в 17:49 а обязательно транс на несколько напряжений?.у меня просто 30 получается при всех соедененных обмотках.я так смотрю не сгорит ниче если постоянно так давать? нарисуй от руки схему транса я посмотрю потом точно скажу. Дело в том ,что максимальная мощность которая рассеивается одной микросхемой -30 Ватт, поэтому необходимо делать отводы для уменьшения мощности рассеиваемой впустую. и ещё микросхемы нельзя ставить на один радиатор ,только через слюдяную прокладку Ссылка на комментарий Поделиться на другие сайты Поделиться
Гость tecno_maniak Опубликовано 11 Июня, 2009 в 17:56 Жалоба Поделиться Опубликовано 11 Июня, 2009 в 17:56 раскрутил щас БП...оказуется я тут трошки сбрехал.я видмо пробовал соеденять и получал какое то напряжение...щас использована 1 обмотка с отводом от середины.итого после диодного моста(без кондера) получаю 31.6В, 4.3А Ссылка на комментарий Поделиться на другие сайты Поделиться
Гость tecno_maniak Опубликовано 11 Июня, 2009 в 18:07 Жалоба Поделиться Опубликовано 11 Июня, 2009 в 18:07 кстати а как она реагирует на индуктивную нагрузку?диод по выходу надо ставить? Ссылка на комментарий Поделиться на другие сайты Поделиться
Рекомендуемые сообщения
Для публикации сообщений создайте учётную запись или авторизуйтесь
Вы должны быть пользователем, чтобы оставить комментарий
Создать учетную запись
Зарегистрируйте новую учётную запись в нашем сообществе. Это очень просто!
Регистрация нового пользователяВойти
Уже есть аккаунт? Войти в систему.
Войти