Перейти к содержанию

Эксперимент. Усилитель на 6Ж11П и 6П7С, противофазной ЭО (анти УЛ) и КО


Рекомендуемые сообщения

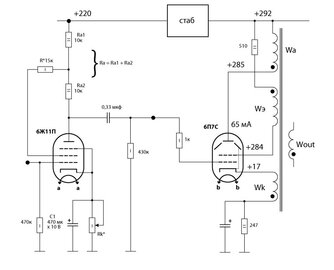
Новый эксперимент над оконечным каскадом с противофазной ЭО (анти УЛ) и КО. В драйвере использовался резистивный УЛ каскад. Такой каскад использовал А. Торрес.

Где катодным резистором был установлен подстроечный. Будет далее по тексту. 
Лампа выходного каскада - 6П7С. 
Для прослушивания использовал ДГ 12" на 8 Ом в открытом состоянии. Усилитель тестировался осциллографом С1-55 и USB-осциллографом ISDS205A.

Схема усилителя на рисунке.

Немного отвлекусь по звучанию. Это то звучание, которого добиваюсь уже пару лет. 
Предвижу возражения о таком способе прослушивания, но при открытом виде абсолютно чувствуется потенциал данной схемотехники, и не надо лишних возгласов. 
Правда вышла неприятная оказия. На пробу был подключен динамик 4ГД-35, через пару минут он приказал долго жить. 
Домотал пробный выходной трансформатор и переделал тестовый макетный оконечник. 
Выходной трансформатор рассчитан по примерным выкладкам, не соответствующим основным положениям. Но сейчас не о его расчете будет речь. 
Хотя впоследствии, на основании результатов, можно уже учесть некоторые данные. 
С учетом того, что выходной трансформатор однозначно не соответствует данной лампе, полученные параметры усилителя и "мое" найденное звучание весьма впечатляют. 
Для чистоты экспериментов, сетевое напряжение устанавливалось Латром в 220 вольт. 
Выходной трансформатор на базе ОСМ-0,1: 
Wa - 1950 витков, проводом 0,28 мм 
Wg2 - 540 витков, проводом 0,18 мм 
Wk - 390 витков, проводом 0,28 мм 
Wout - 4 х 80 витков параллельно, проводом 0,5 мм 
Сопротивления обмоток: 
RWa - 100 Ом 
RWg2 - 49 Ом 
RWk - 16,5 Ом 
RWout - 0,3 Ом 

По постоянным напряжениям относительно "земли": 
Ea = +292V 
Ua = +285V 
Ubias = +17 
Ug2 = +284V 

Осциллограммы на осциллографе С1-55, подписаны соответственно: Анод, Катод, 2-я сетка.

В литературе переменные напряжения приводят в rms-значениях, что очень удобно при расчётах выходных трансформаторов. 
Так же основываюсь на анализе схем Макинтош и Квод. Переводим в действующие напряжения и произведем небольшой расчет:

Еa~ = Ea / √2 = ~206V 
Переменные при максимальном выходном уровне: 
Ua~ (на осциллографе) = ~173 
Uk~ = ~33V 
Ug2~ = ~40V 
Uout = ~5,3V при 4 Ом. 
Uout = ~6,3V при 8 Ом. 
Для более точного расчета необходимой раскачки выходной лампы требуется: 
Ug1~ = Ubias / √2 = ~12V 
β = Wk / (Wk + Wa) = 0,16 
U~driver = (Ua ~ x β) + Ug1 = 32.5V + 12 = ~44,5V 
В свою очередь: 
Uk~ = Еa~ - Ua~ = 206 - 173 = ~33V, или 
Uk~ = Еa~ х β 
Так как выходное напряжение не превышало 40 вольт с драйвера, пришлось увеличить напряжение с генератора, что бы получить 45 вольт. 
Выходное напряжение на нагрузке 4 Ом получилось с небольшим симметричным ограничением полуволн в 5,5 вольт. Так же наблюдалось ограничение при 8 Ом и 6,6 вольт. 
Вывод напрашивается сам. Выходной трансформатор не полностью соответствует данной схеме. 
Далее, подсчитал выходное сопротивление: 
Rout = (U2 - U1) / ((U1 / R1) - (U2 / R2)) = 1,86 
Где: 
U1 и R1 = 5,3V, 4 Ом 
U2 и R2 = 6,3V, 8 Ом 
Коэффициент демпфирования при двух нагрузках: 
D = 4 / 1,86 = 2,15 
D = 8 / 1,86 = 4,3 

Выходное сопротивление пентода 6п7с: 

Ri = Ktr2 x Rout = 1300 Ом

Проверка без нагрузки показала абсолютно чистую синусоиду с напряжением 7,8 вольт с неизменным коэффициентом гармоник. 
Частотный диапазон составил: 
Ниже частоты 25 Гц начинается незначительное искажение, излом на середине амплитуд, с выходным напряжением 4,75 вольт при резистивной нагрузки 4 Ом. 
Далее, плавное нарастание до частоты в 1000 Гц и напряжением 5,3 вольт. Потом плавное уменьшение напряжения до 4,85 вольт при частоте 25 кГц. 
Коэффициент гармоник так же плавно изменяется в диапазоне от 25 Гц до 25 кГц в пределах: 0,9% - 0,045% - 0,95%. 
Дополняю. Подстроечным катодным резистором драйвера можно изменить коэффициент гармоник. Драйверу задать больше искажений и получить меньшие в оконечном каскаде или выровнять по равнозначности. Т.е. как то скомпенсировать. Что лучше? Уравнивания гармоник или выведение оконечника к минимальным искажениям? 

В приложении 1 указан спектр гармоник, где желтым - выход драйверного каскада, а синим - на выходой обмотке тран-ра под нагрузкой 8 Ом.

Такой спектр получен настройкой компенсации икажениями драйвер-оконечник.

В приложении 2, наоборот, подняты гармоники драйвера с целью снижения в выходном каскаде, где желтым - выход драйверного каскада, а синим - на выходой обмотке тран-ра под нагрузкой 8 Ом.

Эксперимент продолжил с переключением фазировки ЭО. Совмещение обмоток для пентодного включения дало снижение выходного напряжения до 4,8 вольт при 4 Ом, большего разбаланса изменения тока анода (есть мое видео ранее об изменении тока анода при различном включении). Включение в традиционный режим УЛ - снижение выходного напряжения до 4,4 вольт при 4 Ом нагрузки (на примерном рисунке АЧХ). Что особенно примечательно, коэффициент гармоник в этих двух режимах возрастал одинаково до 0,065% на частоте 1000 Гц. 

График АЧХ на последней картинке.

Что лучше? Уравнивания гармоник или выведение оконечника к минимальным искажениям? 

 

псевдо-УЛ-6ж11п--6п7с.jpg

2-сетка.jpg

анод.JPG

катод.JPG

6ж11п+6п7с-гарм.jpg

6ж11п+6п7с-гарм+.jpg

АЧХ.jpg

Ссылка на комментарий
Поделиться на другие сайты

Форумчане, вливайтесь. Резистивный УЛ драйвер не так широко описан в литературе. Его особенностью является уменьшение выходного сопротивления, к неизбежности потери усиления, но с уменьшением коэффициента гармоник. Я перепробовал еще лампы 6ж9п, 6ж5п, 6ж2п. 

Для любителей гитарных усилителей, вполне подойдет 6ж5п, как то, на поднятой середине, по уровню, не намного конечно, в районе 4000-6000 Гц, то это в самый раз будет.

В сочетании с 6п23п - будет очень оригинально! 

Первоначальное сравнение дало преочень приятную картину характера звучания. Честно, подача композиции 6ж2п превысила лампу 6ж11п. 
НЧ чуть заметно поднялись, Середина не выпячивает, ВЧ чисты, как стеклышко. Видимо не зря сочетание 6ж2п и 6п6с дало такой положительный эффект. 
Не заслуженно ее игнорируют в звуке. По мне, отменная лампочка, не раз об этом говорил. 
Хотя ток анода на порядок будет меньше, однако это не мешает ей раскачать 6п7с. 
Более точная настройка режима лампы покажет, на сколько лучше-хуже 6ж2п в сравнении с 6ж11п. 
Протестирую более конкретно, выложу спектры. 

Ссылка на комментарий
Поделиться на другие сайты

Доброго времени суток!

22 часа назад, RedStar сказал:

Ubias = +17

Тут вероятно описка: для обычного "левого" режима лампы U смещения стоит указывать со знаком "-", не зависимо от того как Вы его измерили. (Ведь кто то по неопытности может прочитать и подать на сетку выходной лампы плюсовое напряжение😂.

 

22 часа назад, RedStar сказал:

с противофазной ЭО (анти УЛ)

Насколько помню, такое включение определились называть "суперпентодное", Вы  сами выкладывали несколько таблиц с измерениями....

А теперь по теме:

22 часа назад, RedStar сказал:

Что лучше? Уравнивания гармоник или выведение оконечника к минимальным искажениям?

"Что лучше?"......,а что критерий оценки? Этому вопросу много лет......Звук? Показания приборов? Имхо, по спектрам, мне больше нравится звук с ниспадающим спектром гармоник, как можно более коротким, соответственно 2я больше 3й, то бишь, классический однотактный.

12 часа назад, RedStar сказал:

Форумчане, вливайтесь. Резистивный УЛ драйвер не так широко описан в литературе. Его особенностью является уменьшение выходного сопротивления, к неизбежности потери усиления, но с уменьшением коэффициента гармоник. Я перепробовал еще лампы 6ж9п, 6ж5п, 6ж2п. 

Очередной инструмент для " настройки"  "своего" звука и, соответственно вряд ли может быть по этому поводу единое мнение, но у меня встречный вопрос, Вы же делаете усилители не только для себя, как собираетесь добиваться "нужного" звука для заказчика?

Изменено пользователем aleks8845
Ссылка на комментарий
Поделиться на другие сайты

3 часа назад, aleks8845 сказал:

Тут вероятно описка: для обычного "левого" режима лампы U смещения стоит указывать со знаком "-",...

Верно. Надо было указать, что это напряжение в катоде.

3 часа назад, aleks8845 сказал:

...такое включение определились называть "суперпентодное"...

Схожесть с суперпентодной, не дает право, в SE, противофазную обмотку так назвать.

3 часа назад, aleks8845 сказал:

...как собираетесь добиваться "нужного" звука для заказчика?

Это процесс с несколькими прослушиваниями и учета желаний.

Ссылка на комментарий
Поделиться на другие сайты

Для публикации сообщений создайте учётную запись или авторизуйтесь

Вы должны быть пользователем, чтобы оставить комментарий

Создать учетную запись

Зарегистрируйте новую учётную запись в нашем сообществе. Это очень просто!

Регистрация нового пользователя

Войти

Уже есть аккаунт? Войти в систему.

Войти
  • Последние посетители   0 пользователей онлайн

    • Ни одного зарегистрированного пользователя не просматривает данную страницу
×
×
  • Создать...