Tolik487 Опубликовано 5 Марта, 2018 в 09:04 Жалоба Поделиться Опубликовано 5 Марта, 2018 в 09:04 Доброго времени суток. Решил собрать УНЧ класса А. Выбрал схему Хьюстона за ее простоту. Собрал один канал, все работает. Перед окончательной сборкой попробовал собрать из тех же деталей какой-то альтернативный вариант. Выбор пал на фолловер Чуффоли и все детали сохраняя свои номиналы переехали в новую схему. Умножитель емкости правда собран слегка иначе, но работает достойно. вариант понравился больше и начисто думаю собрать именно его, в связи с чем есть несколько вопросов: 1) В схемах Хьюстона и Чуффоли довольно сильно отличаются номиналы резисторов в цепи смещения и сигнала, насколько я понимаю от этих значений зависит входное сопротивление усилителя. По крайней мере так написано в схеме фолловера. Какие плюсы/минусы у каждого варианта на практике, ну кроме того, что набором из трех резисторов у Чуффоли легче выставить половину питания? 2) Сейчас вместо источника тока стоит обыкновенный китайский резистор в алюминиевом корпусе на 100Вт купленный для схемы Хьюстона и с задачей своей вроде справляется. Увеличивать кол-во деталей не хочется так что думаю оставить все так как есть с питанием 24в, мощности для комнаты хватает. Есть вариант намотать резистор самому из константана одной из фильдеперсовых намоток бифиллярной или Айртона-Перри. Вопрос: стоит ли морочиться, насколько реально паразитные емкость и индуктивность влияют на звук? С другой стороны деталей в схеме по пальцам, а значит каждой можно уделить достаточно много внимания. И отдельно какая плотность тока должна быть в таком резисторе? Нашел в методичке по расчету резисторов следующее: «Плотность тока j выбирается в зависимости от допустимого нагрева резистора, диаметра провода и условий охлаждения; для расчетов могут быть приняты следующие значения плотности тока: для стабильных резисторов 1…2 А/мм2, для нагрузочных (гасящих) резисторов 5...10 А/мм2, для резисторов из микропровода 200...300 А/мм2.» Будут ли поправки для аудио? 3) Выходной конденсатор. Сейчас стоит бутерброд 4700+4.7пленка из того что было под рукой. Однозначно буду менять вопрос на что? Из вариантов либо Элна 10000 на 63В из Китая (насколько это будет Элна вопрос открытый), либо сборной неполярный электролитический конденсатор из двух Капсонов или Шамва 63В 10000. Где-то вычитал что второй вариант с подачей поляризующего напряжения через резистор в центр «бутерброда» дает очень неплохой результат. Вопрос какой вариант даст лучшее качество и какое напряжение и с каким резистором подавать на составной конденсатор. Если требуется напряжение больше чем напряжение питания, то можно ли эту добавку снимать с помощью, допустим, умножителя с той же обмотки(обмоток) трансформатора что питает канал усилителя или под это дело намотать дополнительную? Какие требования будут к качеству такого дополнительного питания: допустимые пульсации, минимальная сила тока, необходимость отдельных источников поляризующего напряжения для разных каналов? 4) Предварительный усилитель. Есть на руках 2134 и 5532, послушаю тогда уже решу, что больше понравится. Собрал по инвертирующей схеме навесом с КУ 3.7 и однополярным питанием. В окончательном варианте з отличий будет только двухполярное питание. Вопрос правильна ли такая схема подключения предусилителя как на картинке? Где-то видел на подобных схемах дополнительные подтягивающие и токоограничивающие резисторы, нужны ли они тут? И куда лучше ставить регулятор громкости: до преда или после? 5) В статье уважаемого Аудиокиллера об оптимальном токепокоя мосфетов, в серии тестов транзистор 2SK1058 «звезд с неба не хватает», думаю второй канал собрать для сравнения на IRFP150 либо IRFP240, нужно ли будет вносить изменения в схему, например пересчитывать номиналы резисторов о которых я уже спрашивал раньше? Если не ставить на такой транзистор защитные стабилитроны, каков шанс выхода его из строя? 6) Рассматриваю вариант активного охлаждения с одним тихим кулером. Есть ли какие-то подводные камни в таком решении кроме самого звука работающего вентилятора, например, дополнительные помехи? Заранее извиняюсь если часть вопросов (надеюсь, что не все) оказалась глупыми. П.С. Вот как это выглядит сейчас, струбцина подобрана и отслушана отдельно :biggrin: 1 Ссылка на комментарий Поделиться на другие сайты Поделиться
Tolik487 Опубликовано 7 Марта, 2018 в 17:41 Автор Жалоба Поделиться Опубликовано 7 Марта, 2018 в 17:41 Раз пока никто не отвечает - буду писать сюда сам в надежде, что, если напишу явную ересь, знающие люди поправят. Резистор в цепи смещения на схеме Чуффоли = регулятору громкости на схеме Хьюстона = 47 кОм т.к. есть рекомендации стандарта DIN45000, по которым входное сопротивление устройства должно быть эти самые 47 кОм. Свой регулятор думаю поставить после преда, чтобы не усиливать издаваемый им шум. Тогда, если говорить про входное сопротивление всей конструкции для источника сигнала, то 27кОм инвертирующего усилителя хоть и не соответствует стандарту, но вполне укладывается в диапазон рекомендуемых в интернетах значений. Что касается регулятора громкости – хочу использовать имеющийся в наличии Альпс на 10 кОм т.к. оба операционника вполне способны работать на такую нагрузку, особенно учитывая КУ 3.7 и, как следствие, относительно небольшую амплитуду выходного сигнала. В итоге схема сопряжения преда с мосфетом приобретает следующий вид: Ссылка на комментарий Поделиться на другие сайты Поделиться
Yamazaki Опубликовано 10 Марта, 2018 в 07:35 Жалоба Поделиться Опубликовано 10 Марта, 2018 в 07:35 1)Принципиальной разницы нет. По существу это одно и то же 2)Выкидывать из схемы Чуффоли источник тока неразумно. Там вся фишка в том, что земля с одной стороны, а питание стабилизированным током с другой. Становится до некоторой степени по барабану качество конденсаторов в питании, взаимовлияние каналов через общее питание исчезает, короче, сплошные плюсы. Резистор - только если из каких-то эзотерических соображений... 3)Неполярный конденсатор городить не имеет смысла, т.к. в Чуффоли к нему уже приложено постоянное напряжение в половину напряжения питания. По выбору ничего не скажу, меня в подобных схемах простой самсунг с шунтированием плёнкой устраивал. 4)Добавьте фильтр от высокочастотных помех на входе. Усиления не маловато? 5)Шансы убить невысокие, если вы только не большой любитель синтетических свитеров. С другой стороны, а что вы сэкономите, если их не воткнете? Хуже от них точно не будет. 6)В обычном китайском компьютерном кулере происходит резкая коммутация катушек. Поскольку они не пропитаны ничем, они от этого вибрируют, производя характерный стрекот и помехи по питанию. Фирменные кулеры серьезных производителей с этой точки зрения сделаны гораздо лучше. У меня есть самый положительный опыт использования продукции noiseblocker. Работают начиная от 3 вольт (т.е. можно крутить ооочень медленно), звука в таком режиме почти не слышно даже в полной тишине. Жаль, цены по нынешнему курсу высоковаты. Короче, используйте фирменную продукцию, насколько позволяет бюджет. Хороших кулеров сейчас много, есть обзоры и замеры характеристик в профильных изданиях. Ссылка на комментарий Поделиться на другие сайты Поделиться
Tolik487 Опубликовано 10 Марта, 2018 в 08:45 Автор Жалоба Поделиться Опубликовано 10 Марта, 2018 в 08:45 1)Принципиальной разницы нет. По существу это одно и то же 2)Выкидывать из схемы Чуффоли источник тока неразумно. Там вся фишка в том, что земля с одной стороны, а питание стабилизированным током с другой. Становится до некоторой степени по барабану качество конденсаторов в питании, взаимовлияние каналов через общее питание исчезает, короче, сплошные плюсы. Резистор - только если из каких-то эзотерических соображений... 3)Неполярный конденсатор городить не имеет смысла, т.к. в Чуффоли к нему уже приложено постоянное напряжение в половину напряжения питания. По выбору ничего не скажу, меня в подобных схемах простой самсунг с шунтированием плёнкой устраивал. 4)Добавьте фильтр от высокочастотных помех на входе. Усиления не маловато? 5)Шансы убить невысокие, если вы только не большой любитель синтетических свитеров. С другой стороны, а что вы сэкономите, если их не воткнете? Хуже от них точно не будет. 6)В обычном китайском компьютерном кулере происходит резкая коммутация катушек. Поскольку они не пропитаны ничем, они от этого вибрируют, производя характерный стрекот и помехи по питанию. Фирменные кулеры серьезных производителей с этой точки зрения сделаны гораздо лучше. У меня есть самый положительный опыт использования продукции noiseblocker. Работают начиная от 3 вольт (т.е. можно крутить ооочень медленно), звука в таком режиме почти не слышно даже в полной тишине. Жаль, цены по нынешнему курсу высоковаты. Короче, используйте фирменную продукцию, насколько позволяет бюджет. Хороших кулеров сейчас много, есть обзоры и замеры характеристик в профильных изданиях. Спасибо за помощь) К сожалению мои сообщения пока подолгу на модерации, так что может возникнуть некоторая путаница в хронологии. Наткнулся на мнение, что высокоомный резистор в цепи смещения добавляет больше собственного шума на затвор. С той же целью все резисторы в цепи сигнала и смещения (кроме многооборотистого) выполняются из 2х параллельных. Насколько это правдоподобно? Про источник тока – вопрос принципиальный, если использовать несколько мощных резисторов параллельно на общем радиаторе, то можно собрать все устройство навесом. Очень уж мне нравится внешний вид такого монтажа. Аргумент не железный, но для меня веский :) С неполярным конденсатором уже сам разобрался, отрицательного напряжения на нем быть не может, так что городить огород смысла мало. Более того, в чуть ли не единственном местном магазине обнаружились несколько штук Кендейлов 10000на 63. Какая частота среза фильтра от ВЧ помех, в какое место схемы его ставить, после разделительного конденсатора? Усиление выбирал исходя из того, что источником будет выступать ПК, а потом внешний ЦАП, а питание схемы будет 24В. Может конечно и прогадал, поправьте если так. Резистор в 27кОм трогать не хотелось бы, до каких пределов можно увеличивать резистор в 100 кОм? Опять же, есть ли смысл параллелить резисторы для снижения шумов? Печатка разведена под смд 1206. В англоязычной статье про фолловер написано, что стабилитроны добавляют свой шум к сигналу и их можно исключить. Пока в наличии только 2SK1058, а в них они встроенные, так что приоритет вопроса не высокий. Кулер если и буду ставить - то Ноктюа, без шим. Ссылка на комментарий Поделиться на другие сайты Поделиться
Tolik487 Опубликовано 16 Марта, 2018 в 09:01 Автор Жалоба Поделиться Опубликовано 16 Марта, 2018 в 09:01 Спасибо за помощь) К сожалению мои сообщения пока подолгу на модерации, так что может возникнуть некоторая путаница в хронологии. Пока суть да дело, выяснил пару моментов: Резистор в цепи смещения на схеме Чуффоли = регулятору громкости на схеме Хьюстона = 47 кОм т.к. есть рекомендации стандарта DIN45000, по которым входное сопротивление устройства должно быть эти самые 47 кОм. Свой регулятор думаю поставить после преда, чтобы не усиливать издаваемый им шум. Тогда, если говорить про входное сопротивление всей конструкции для источника сигнала, то 27кОм инвертирующего усилителя хоть и не соответствует стандарту, но вполне укладывается в диапазон рекомендуемых в интернетах значений. Что касается регулятора громкости – хочу использовать имеющийся в наличии Альпс на 10 кОм т.к. оба операционника вполне способны работать на такую нагрузку, особенно учитывая КУ 3.7 и, как следствие, относительно небольшую амплитуду выходного сигнала. В итоге схема сопряжения преда с мосфетом приобретает следующий вид: Наткнулся на мнение, что высокоомный резистор в цепи смещения добавляет больше собственного шума на затвор. С целью снижения этого шума и паразитной индуктивности все резисторы в цепи сигнала и смещения на более позднем варианте схемы выполняются из 2х параллельных. Насколько это критично, какие номиналы резисторов будут оптимальными, учитывая что теперь входное сопротивления всего усилителя от них никак не зависит? Про источник тока – вопрос принципиальный. Очень хочется чтобы кто-то знающий обьяснил на пальцах в чем разница (в первую очередь в плане качества звука) между использованием источника тока и нескольких мощных резисторов в параллель, например 4 х 60 Ом х 100 Вт (питание планирую в районе 24-28В). Как бонус, если использовать несколько мощных резисторов параллельно на общем радиаторе, то можно легко собрать все устройство навесом. Очень уж мне нравится внешний вид такого монтажа. Аргумент не железный, но для меня веский :) С неполярным конденсатором уже сам разобрался, отрицательного напряжения на нем быть не может, так что городить огород смысла мало. Более того, в чуть ли не единственном местном магазине обнаружились несколько штук Кендейлов 10000на 63. Какая частота среза фильтра от ВЧ помех, в какое место схемы его ставить, после разделительного конденсатора? Усиление выбирал исходя из того, что источником будет выступать ПК, а потом внешний ЦАП, а питание схемы будет 24В. Может конечно и прогадал, поправьте если так. Резистор в 27кОм трогать не хотелось бы, до каких пределов можно увеличивать резистор в 100 кОм? Опять же, есть ли смысл параллелить резисторы для снижения шумов? Печатка разведена под смд 1206. Сейчас выглядит это так: В англоязычной статье про фолловер написано, что стабилитроны добавляют свой шум к сигналу и их можно исключить. Пока в наличии только 2SK1058, а в них они встроенные, так что приоритет вопроса не высокий. Кулер если и буду ставить - то Ноктюа, без шим. Ссылка на комментарий Поделиться на другие сайты Поделиться
al ex Опубликовано 17 Марта, 2018 в 13:10 Жалоба Поделиться Опубликовано 17 Марта, 2018 в 13:10 (изменено) Первый раз читаю о "преимуществе" IRF-ов по сравнению с латералами для наших "аудиофильских" нужд... Изменено 17 Марта, 2018 в 13:10 пользователем al ex Ссылка на комментарий Поделиться на другие сайты Поделиться
Yamazaki Опубликовано 18 Марта, 2018 в 01:09 Жалоба Поделиться Опубликовано 18 Марта, 2018 в 01:09 Соображения шумности тех или иных деталей вас напрягать не должны. Эта схема усиления по напряжению не имеет, следовательно, шумы усиливаться самим устройством не будут. Лучше позаботьтесь о малошумящем источнике и предусилителе. Стабилитроны, опять таки, сильно шумят, когда они открыты и через них течет ток (именно по обратному участу ВАХ, где имеет место лавинный пробой). На затворе в активном режиме около 4 вольт, а эти стабилитроны защитные вольт на 15, т.е. они закрыты. Имха моя: в вашей конструкции получается один лишний разделительный конденсатор. Если делать конструктивно предусилитель и усилитель мощности в одном корпусе, достаточно срезать постоянку перед ОУ, и там же задавать смещение. Про источник тока – вопрос принципиальный. Очень хочется чтобы кто-то знающий обьяснил на пальцах в чем разница (в первую очередь в плане качества звука) между использованием источника тока и нескольких мощных резисторов в параллель, например 4 х 60 Ом х 100 Вт (питание планирую в районе 24-28В). В плане качества звука просто-напросто нелинейных искажений меньше, особенно при амплитудах, близких к максимальной. Кроме того, поскольку пульсаций потребления тока нет, нет и взаимовлияния каналов через питание. Касательно нелинейных искажений: собираем простой повторитель в симуляторе. Резистор ваш (я правильно понял, из схемы Хьюстона перекочевал - на 15Ом?), нагрузка 8Ом, питание 28 вольт. Амплитуда сигнала 5 вольт. Ищем подходящее смещение. Наименьшие искажения получаются примерно тогда, когда ограничение нижней (по току) и верхней (по напряжению) полуволны наступает примерно одновременно, и это, кстати, получилась не половина питания. Т.е. режим не оптимальный. Резистор лучше бы взять поменьше, ток покоя получится побольше, а напряжение питания можно и убавить. Если воткнуть нагрузочный резистор 8 Ом, всё равно получается где-то 0.14% Теперь выкидываем резистор, втыкаем источник тока и сразу получаем 0.06% при том же уровне сигнала. А вот если вы решитесь заменить простой транзистор на составной Шиклаи, искажения падают до совсем неприличных 0.001%. Правда, это уже совсем не эзотерично - 100% обратная связь. Когда-то этот вариант применялся в схеме "Симфник для бедных", собравшим понравилось. Ссылка на комментарий Поделиться на другие сайты Поделиться
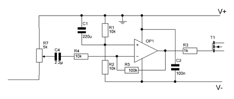
Tolik487 Опубликовано 18 Марта, 2018 в 16:50 Автор Жалоба Поделиться Опубликовано 18 Марта, 2018 в 16:50 Спасибо за доходчивый ответ. Теперь, когда вы написали про установку смещения посредствам ОУ, такое решение выглядит довольно очевидным) Тогда цепь смещения из оригинальной схемы - убираем полностью, а на неинвертирующий вход усилителя подаем напряжение смещения по аналогии со схемами с однополярным питанием. Как-то так: Тогда какие номиналы резисторов следует применить для задания смещения? Я имею ввиду порядок величин. Как я понимаю, резистор R5 на схеме нужно заменить подстроечным или многооборотистым переменным. Кстати какой из двух этих вариантов лучше? Резистор типа 3296 гораздо легче разместить на печатке, зато в отличии от 3296 (который по сути обычный переменник с редуктором), многооборотистый переменный - проволочный. На схемах с однополярным питанием в цепи смещения «нижний» резистор в делителе шунтируется конденсатором, а как быть в случае двухполярного питания, конденсатор ставится с выхода делителя на землю? По поводу источника тока - проникся, буду собирать как в оригинальной схеме, более того напряжение питания тоже решил поднять до оригинального (30В переменного на вторичке). Хочу ради простоты конструкции отказаться от возможности переключения тока покоя и оставить одно фиксированное значение в 2,8А, в более позднем варианте схемы переключателя тока покоя так же нет. И, наконец, какой запас по току должен быть у трансформатора, хватит ли транса на 3А? Ссылка на комментарий Поделиться на другие сайты Поделиться
Yamazaki Опубликовано 20 Марта, 2018 в 08:02 Жалоба Поделиться Опубликовано 20 Марта, 2018 в 08:02 Честно говоря, я бы и регулятор громкости до ОУ поставил. ... Тогда какие номиналы резисторов следует применить для задания смещения? ... Скопируйте узел целиком с усилителя J.L.Hood. Только не забывайте, что у нас земля вверх ногами, так что надо и эту цепь перевернуть. Кстати какой из двух этих вариантов лучше? Многооборотный нет смысла втыкать, там точность особо не нужна. +_пол-вольта глобально ничего не изменят.И, наконец, какой запас по току должен быть у трансформатора, хватит ли транса на 3А? Не хватит. После диодного моста и конденсатора напряжение увеличивается в √2=1,41 раз, а ток во столько же раз уменьшается Для 30 3А вольт постоянки вам хватит транса на 22 вольта, но на ток 4,5А. Запас тут не нужен, потребление всегда одинаковое (т.к. источник тока, ну понятно) Ссылка на комментарий Поделиться на другие сайты Поделиться
Tolik487 Опубликовано 20 Марта, 2018 в 19:36 Автор Жалоба Поделиться Опубликовано 20 Марта, 2018 в 19:36 ... Скопируйте узел целиком с усилителя J.L.Hood. Только не забывайте, что у нас земля вверх ногами, так что надо и эту цепь перевернуть. ... Т.е вы предлагаете полностью отказаться от ОУ? К сожалению, если с операционниками я когда-то хоть как-то разобрался пока собирал одну измерительную приблуду, то предлагаемый вами вариант за границей моих знаний (довольно скудных, ваш Кэп). К тому же, изначально, идея была собрать пред с входными разьемами и регулятором громкости в отдельной секции корпуса экранирующей его от остального усилителя и на платы каналов подавать уже усиленный сигнал. ... Многооборотный нет смысла втыкать, там точность особо не нужна. +_пол-вольта глобально ничего не изменят. ... Тогда может сразу развестись под постоянные резисторы, поставить временно переменник, а потом заменить его на ближайший по номиналу постоянный? Касательно трансформатора - понял, правда на схеме Чуффоли 30В это, как я понял, напряжение именно переменки на вторичной обмотке. Т.е. напряжение питания около 40В. Ссылка на комментарий Поделиться на другие сайты Поделиться
Nevod Опубликовано 21 Марта, 2018 в 07:17 Жалоба Поделиться Опубликовано 21 Марта, 2018 в 07:17 ... Теперь, когда вы написали про установку смещения посредствам ОУ, такое решение выглядит довольно очевидным) Тогда цепь смещения из оригинальной схемы - убираем полностью, а на неинвертирующий вход усилителя подаем напряжение смещения по аналогии со схемами с однополярным питанием. Как-то так: ... Нельзя так включать регулятор громкости! Через него будет течь постоянный ток величиной 1-1,5 мА. Треск будет при регулировке. Надо между верхним выводом регулятора и выходом ОУ обязательно включать разделительный конденсатор. Если всё же хотите задавать смещение на полевик одновременно со смещением на ОУ, то регулятор громкости надо перенести на вход ОУ, движком к левому выводу С2 Ссылка на комментарий Поделиться на другие сайты Поделиться
Tolik487 Опубликовано 21 Марта, 2018 в 07:53 Автор Жалоба Поделиться Опубликовано 21 Марта, 2018 в 07:53 ... Нельзя так включать регулятор громкости! ... Да, на моем рисунке я регулятором буду одновременно и смещение туда-сюда гонять, не подумал( тогда выходит что-то такое: На схеме регулятор громкости стоит 10К, но как я понимаю, в таком варианте включения его номинал необходимо увиличить (ну или собирать неинвертирующий усилитель на ОУ?). На схемах с однополярным питание в цепь смещения везде стоит конденсатор С3, насколько он необходим при качественном источнике питания и какие к нему требования (тип, емкость)? Ссылка на комментарий Поделиться на другие сайты Поделиться
Рекомендуемые сообщения
Для публикации сообщений создайте учётную запись или авторизуйтесь
Вы должны быть пользователем, чтобы оставить комментарий
Создать учетную запись
Зарегистрируйте новую учётную запись в нашем сообществе. Это очень просто!
Регистрация нового пользователяВойти
Уже есть аккаунт? Войти в систему.
Войти