ads Опубликовано 18 Января, 2018 в 19:35 Жалоба Поделиться Опубликовано 18 Января, 2018 в 19:35 Сгорело то, что я называл зарядным три года. Открыл, два дня не спал от ужаса -напишу отдельно. Нужна схема рабочая, деланная, то, что я делал давно - потерял. Подскажите, плиз, схему с зарядкой постоянным током до 6-8А с автоматическим отключением по окончании зарядки. Ссылка на комментарий Поделиться на другие сайты Поделиться
Lexter Опубликовано 18 Января, 2018 в 22:11 Жалоба Поделиться Опубликовано 18 Января, 2018 в 22:11 ... схему с зарядкой постоянным током до 6-8А с автоматическим отключением ...Если речь о зарядке автомобильных свинцово-кислотных, так для них "отключение" совсем не требуется. Схема - любая со стабилизацией и тока, и напряжения (т.е. ограничивает-стабилизирует то, что превысит). Она же самая простая и самая надёжная. Заряд будет строго в соответствии с рекомендациями изготовителей аккумуляторов: сначала заряд большим (установленным) током, а по мере возрастания напряжения на аккумуляторе, ток будет плавно уменьшаться вплоть до тока "поддержания саморазряда", который сам установится на уровне 0,1-0,7 А при выходе на ограничение напряжения.Другие алгоритмы заряда свинцово-кислотных более быстрые, но снижают ёмкость аккумулятора. Посмотрите по сусекам, что у вас есть, на чём в принципе можно сделать стабилизатор на 14В до 8А. Рисуете на этом регулируемый стабилизатор напряжения по любой, хоть самой простейшей схеме, и добавляете регулируемую цепь ограничения тока. Конструктив, трансформатор и радиаторы от старой конструкции останутся? Если есть выбор, то под них и подбирать то, что есть и туда встанет. 1 Ссылка на комментарий Поделиться на другие сайты Поделиться
ads Опубликовано 18 Января, 2018 в 22:41 Автор Жалоба Поделиться Опубликовано 18 Января, 2018 в 22:41 Вопрос в деталях не стоит. Трансформаторов куча разных, остального тоже. Автоотключение нужно, т.к. пользуется отец, а он вечером включил, завтра пришел, да и я такой... Ссылка на комментарий Поделиться на другие сайты Поделиться
Arcev Опубликовано 19 Января, 2018 в 03:35 Жалоба Поделиться Опубликовано 19 Января, 2018 в 03:35 (изменено) Буквально вчера приносили проверить _http://msevm.com/2009/11/zu.htm (без АКБ на выходе "0",но так и должно быть) правда не совсем простое когда-то в журнале Радио (70-80 гг) описывалось подобное зарядное на тиристорах Изменено 19 Января, 2018 в 03:37 пользователем arcev Ссылка на комментарий Поделиться на другие сайты Поделиться
AngyP Опубликовано 19 Января, 2018 в 05:33 Жалоба Поделиться Опубликовано 19 Января, 2018 в 05:33 Буквально вчера приносили проверить _http://msevm.com/2009/11/zu.htm (без АКБ на выходе "0",но так и должно быть) правда не совсем простое когда-то в журнале Радио (70-80 гг) описывалось подобное зарядное на тиристорах Схема рабочая - сам такую делал, правда мне не надо было автоматики, поэтому собрал только то, что к управлению силовой части относится. Собирал давно, лет 17 назад, работает до сих пор, ток можно ставить от 0 до 10А. Удобна тем, что на выходе нет напряжения пока аккумулятор не подключишь, причем правильно. Так что рекомендую к повторению Ссылка на комментарий Поделиться на другие сайты Поделиться
ads Опубликовано 8 Февраля, 2018 в 09:32 Автор Жалоба Поделиться Опубликовано 8 Февраля, 2018 в 09:32 Вот, поделюсь ужасом. Самое страшное, что я ЭТИМ почти три года пользовался! А тут пропало напряжение на выходе, открыл посмотреть... Ссылка на комментарий Поделиться на другие сайты Поделиться
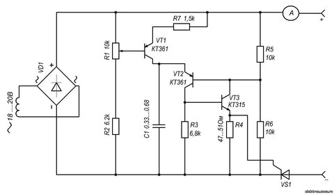
picap Опубликовано 8 Февраля, 2018 в 11:24 Жалоба Поделиться Опубликовано 8 Февраля, 2018 в 11:24 (изменено) Страсти Христовы!........ А как же младенческий интерес типа "А что там внутри"? Неужели не интересно было ? Я до сих пор люблю расковырять "машинку". :biggrin: Осмелюсь предложить устройство на тиристорах. Наши пацаны делали. Повторяемость 100%. L1 - автомобильная лампа из фары , две нитки в параллель , для неубиваемости. Изменено 8 Февраля, 2018 в 11:42 пользователем picap Ссылка на комментарий Поделиться на другие сайты Поделиться
ads Опубликовано 8 Февраля, 2018 в 14:45 Автор Жалоба Поделиться Опубликовано 8 Февраля, 2018 в 14:45 Я бы и открыл, да у отца стояло, иногда подзаряжал себе и мне. Я уже печатку перерисовал с ЭЛЕКТРОНИКА УЗ-А-6, скоро буду делать, только с трансом разберусь. Если у кого есть полчаса свободных - проверьте, пожалуйста. Ссылка на комментарий Поделиться на другие сайты Поделиться
Den101 Опубликовано 8 Февраля, 2018 в 16:42 Жалоба Поделиться Опубликовано 8 Февраля, 2018 в 16:42 А мы собирали по этой схеме - просто и эффективно, ток сам снижается к концу зарядки. Единственно - тиристор нужно либо садить на хороший теплоотвод (квадратов на 500, ибо греется неимоверно), либо использовать силовой тиристор на большой ток - они греются заметно меньше. ... Если у кого есть полчаса свободных - проверьте, пожалуйста. ... Одну уже нашел - к базе VT8 присоединяется только резистор R18 Ссылка на комментарий Поделиться на другие сайты Поделиться
drummer Опубликовано 8 Февраля, 2018 в 16:48 Жалоба Поделиться Опубликовано 8 Февраля, 2018 в 16:48 ... ибо греется неимоверно ... Денис, греется потому, что напряжение выпрямителя высокое. Для 12в АКБ достаточно10-11 вольт Ссылка на комментарий Поделиться на другие сайты Поделиться
Den101 Опубликовано 8 Февраля, 2018 в 17:01 Жалоба Поделиться Опубликовано 8 Февраля, 2018 в 17:01 ... напряжение выпрямителя высокое ... Скорее всего так. Хотя мы ему столько, как на схеме не давали - транс был типа ОСМа на 12В, выдавал он 12 с копейками на холостом ходу... Ссылка на комментарий Поделиться на другие сайты Поделиться
drummer Опубликовано 9 Февраля, 2018 в 03:48 Жалоба Поделиться Опубликовано 9 Февраля, 2018 в 03:48 Там очень узкие рамки напряжений и высокая нелинейность нагрузки, поэтому изменение напряжения на доли вольта вызывает изменение тока на десятки ампер. Ко мне на СТО регулярно таскают АКБ с соседнего автосервиса. У них зарядник автоматический, заряжает, как ему нравится: день-два-неделю... А у меня "хаендный" : транс с переключателем в первичке, мост, амперметр. Можно нежно "покормить", можно "встряхнуть" АКБ ударным током. И всё наглядно. 1 Ссылка на комментарий Поделиться на другие сайты Поделиться
Рекомендуемые сообщения
Для публикации сообщений создайте учётную запись или авторизуйтесь
Вы должны быть пользователем, чтобы оставить комментарий
Создать учетную запись
Зарегистрируйте новую учётную запись в нашем сообществе. Это очень просто!
Регистрация нового пользователяВойти
Уже есть аккаунт? Войти в систему.
Войти