toctoctoc Опубликовано 5 Июля, 2017 в 20:27 Жалоба Поделиться Опубликовано 5 Июля, 2017 в 20:27 Добрый вечер .Подскажите пожайлуста приобрел два выходных транса ,но у одного из них нет 3 вывода.По характеристикам посмотрел у всех ТС180-2 они одинаковые. Может разные заводы делали и как это может отразиться на звуке? https://datagor.ru/amplifiers/tubes/2481-dvuhtaktnyy-lampovyy-usilitel-6n1p-6p36s.html Ссылка на комментарий Поделиться на другие сайты Поделиться
aleks8845 Опубликовано 6 Июля, 2017 в 06:34 Жалоба Поделиться Опубликовано 6 Июля, 2017 в 06:34 приобрел два выходных транса ,но у одного из них нет 3 вывода.По характеристикам посмотрел у всех ТС180-2 они одинаковые. Это не выходные трансы, а ТС- трансформатор силовой, их конечно ставят на выход РР УМ к низкоомным лампам..... А характеристики могут и не совпадать, сделайте схему обмоток именно Ваших трансов. Ссылка на комментарий Поделиться на другие сайты Поделиться
TANk Опубликовано 6 Июля, 2017 в 18:57 Жалоба Поделиться Опубликовано 6 Июля, 2017 в 18:57 _http://vprl.ru/index/transformatory_ts_180/0-77 Вот тут намоточные данные на трансформаторы ТС180 разных модификаций. Для использования в качестве выходных их очень настоятельно рекомендуется перемотать. Без перемотки можно попробовать в качестве временного варианта в макете, но звучать по настоящему они начинают, когда в первичной обмотке не менее 3500-4000 витков. Ссылка на комментарий Поделиться на другие сайты Поделиться
toctoctoc Опубликовано 7 Июля, 2017 в 17:57 Автор Жалоба Поделиться Опубликовано 7 Июля, 2017 в 17:57 Это не выходные трансы, а ТС- трансформатор силовой, их конечно ставят на выход РР УМ к низкоомным лампам..... А характеристики могут и не совпадать, сделайте схему обмоток именно Ваших трансов. Ссылка на комментарий Поделиться на другие сайты Поделиться
Den101 Опубликовано 7 Июля, 2017 в 18:59 Жалоба Поделиться Опубликовано 7 Июля, 2017 в 18:59 Попробуйте такую схему включения. Жарит в УЛ-включении не по-детски и ВЧ побольше... Ссылка на комментарий Поделиться на другие сайты Поделиться
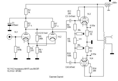
toctoctoc Опубликовано 7 Июля, 2017 в 19:06 Автор Жалоба Поделиться Опубликовано 7 Июля, 2017 в 19:06 (изменено) Уже настроился на схему Сергеева.В дальнейшем может и ее соберу. Изменено 7 Июля, 2017 в 19:12 пользователем TOCTOCTOC Ссылка на комментарий Поделиться на другие сайты Поделиться
Den101 Опубликовано 7 Июля, 2017 в 19:23 Жалоба Поделиться Опубликовано 7 Июля, 2017 в 19:23 ... Уже настроился на схему Сергеева.В дальнейшем может и ее соберу. ... Так мой тоже по схеме Сергеева собран, а обмотки выходного на ТС-180-2 по Манакову. Сейчас мотаю выходники для него на торах... Ссылка на комментарий Поделиться на другие сайты Поделиться
toctoctoc Опубликовано 7 Июля, 2017 в 19:28 Автор Жалоба Поделиться Опубликовано 7 Июля, 2017 в 19:28 (изменено) Денис я в первый раз ламповик собираю,как говориться только учусь.Хочу запустить ,а потом уже начну улучшать.Вы не знаете по моим трансам,выше фото.Подойдут ли они от разных заводов ? Изменено 7 Июля, 2017 в 19:28 пользователем TOCTOCTOC Ссылка на комментарий Поделиться на другие сайты Поделиться
aleks8845 Опубликовано 7 Июля, 2017 в 21:09 Жалоба Поделиться Опубликовано 7 Июля, 2017 в 21:09 (изменено) 1499450246[/url]' post='155631'] Никак не пойму смысл Ваших фото, там два разных трансформатора, в одном первичка на 127/220 с отводом в другом только на 220, попробую спросить Вы знаете для чего нужен трансформатор? Если нет, то может попросить кого то сделать Вам усилитель, без обид, выше постом Вам было предложено прозвонить обмотки трансов и составить схему их обмоток, Вы опять выкладываете их фото, что толку от этого, можно и фото усилителя любого выложить. Вам по силам разобраться в обмотках трансформатора с помощью тестера? Изменено 7 Июля, 2017 в 21:10 пользователем aleks8845 1 Ссылка на комментарий Поделиться на другие сайты Поделиться
Den101 Опубликовано 8 Июля, 2017 в 13:08 Жалоба Поделиться Опубликовано 8 Июля, 2017 в 13:08 (изменено) Денис я в первый раз ламповик собираю,как говориться только учусь.Хочу запустить ,а потом уже начну улучшать.Вы не знаете по моим трансам,выше фото.Подойдут ли они от разных заводов ? Александр, конечно подойдут. Выход 3 вам и не нужен - смотрите схему, что я выложил выше. Анод верхней лампы цепляем на вывод 8, вывод 7 соединяем перемычкой с 6. Далее соединяем перемычкой выводы 5 и 2. Затем 1 и 1' и подключаем сюда + анодного. Далее по аналогии расставляем перемычки между выводами 2' и 5', 6' и 7', вывод 8' цепляем на анод нижней лампы. Это для триодного включения по схеме Сергеева. Хотя, должен признать, схема этого усила при кажущейся простоте не рассчитана на новичков - у меня были трудности с настройкой фазоинвертора, пока осциллограф не подключил, можно и на слух конечно, но это уж у кого какие ухи :) Вы ведь по этой схеме собираете? Изменено 8 Июля, 2017 в 13:09 пользователем Den101 Ссылка на комментарий Поделиться на другие сайты Поделиться
toctoctoc Опубликовано 10 Июля, 2017 в 09:27 Автор Жалоба Поделиться Опубликовано 10 Июля, 2017 в 09:27 Да по этой схеме.Спасибо Денис. Ссылка на комментарий Поделиться на другие сайты Поделиться
drummer Опубликовано 11 Июля, 2017 в 11:07 Жалоба Поделиться Опубликовано 11 Июля, 2017 в 11:07 ... Саш, смени никнейм, не благозвучный он... ... Я, я, натюрлихь, Я,я! Ссылка на комментарий Поделиться на другие сайты Поделиться
Рекомендуемые сообщения
Для публикации сообщений создайте учётную запись или авторизуйтесь
Вы должны быть пользователем, чтобы оставить комментарий
Создать учетную запись
Зарегистрируйте новую учётную запись в нашем сообществе. Это очень просто!
Регистрация нового пользователяВойти
Уже есть аккаунт? Войти в систему.
Войти