Гость TanTall Опубликовано 12 Апреля, 2016 в 16:18 Жалоба Поделиться Опубликовано 12 Апреля, 2016 в 16:18 Здравствуйте. Не прошло и двух недель с момента создания мною полноценного Hi End усилителя - за что я не могу не поблагодарить посетителей и участников сего форума и в том числе: Юрия (titpol), Дмитрия (BimBom) и Виктора (kdtp) - за, если так можно сказать: "задание нужного вектора", в виду изначально отсутствия знаний - это сыграло большую роль в достижении результата - которым я доволен! Теперь собственно о проблеме: Интересует ряд возможных доработок, которые мне хотелось бы сделать: 1) Улучшить качество звучания на максимуме - отчетливо слышны 100 Гц искажения - связываю это с малой емкостью электролитов (47 мкФ) не повлияет ли увеличение емкости на срок службы кенотрона - или может стоит вовсе его не ставить? 2) Увеличить громкость - возможна ли установка второй лампы 6П3С в параллель без замены выходного трансформатора (сейчас tw6se)? 3) Лампа 6П3С ощутимо греется, в виду отсутствия достаточного опыта приведу результаты замеров: напряжение накала (для 2х ламп) - 6.3 В напряжение на аноде ламы 6Н9С (относительно земли) 175 В на катоде 1.34 В напряжение на аноде 6П3С 284 В на катодном резисторе 220 Ом падает 16.6 В. - Заранее благодарен всем за высказывание Ваших предложений и замечаний... Ссылка на комментарий Поделиться на другие сайты Поделиться
Гость Batualo Опубликовано 12 Апреля, 2016 в 17:27 Жалоба Поделиться Опубликовано 12 Апреля, 2016 в 17:27 1.Если у вас стоит дроссель в БП, то после дросселя можно увеличить емкость безболезненно для кенотрона. 2.Установка второй лампы в параллель изменит Rа и соотв-но будет рассогласование с нагрузкой. 3.Для 6п3с у вас довольно таки щадящий режим. Я так понимаю у вас 6п3с в "триоде". Мощность можно повысить переведя ее в пентод(тетрод). Для этого желательно иметь отводы на вторичке для согласования(или скорее домотать). Это кстати касается и второго пункта. Ссылка на комментарий Поделиться на другие сайты Поделиться
Гость TanTall Опубликовано 12 Апреля, 2016 в 18:25 Жалоба Поделиться Опубликовано 12 Апреля, 2016 в 18:25 Ильдар - спасибо, попробую. Если я правильно понял - необходимо сетку отключить от анода и повесить на катод - какое необходимо поставить сопротивление? - Только что, любопытства ради заменил 6П3С на 6П13С - громкость возросла в разы, но в месте с тем исчезли басы и добавился странный эффект "ванной комнаты" - возможно самовнушение, но 6П3С звучала по моему "поплотнее". Прошу читающих извинить за абстрактные термины... Ссылка на комментарий Поделиться на другие сайты Поделиться
Гость Batualo Опубликовано 12 Апреля, 2016 в 18:33 Жалоба Поделиться Опубликовано 12 Апреля, 2016 в 18:33 Дайте пожалуйста ссылку на схему. Не помню тему:). В катоде ничего менять не надо. А экранную сетку надо подключить к источнику анодного напряжения через резистор 1-2 кОм и конденсатор на корпус от этой же сетки 10-20 мкФ 300-400 В. Ссылка на комментарий Поделиться на другие сайты Поделиться
Гость TanTall Опубликовано 12 Апреля, 2016 в 18:38 Жалоба Поделиться Опубликовано 12 Апреля, 2016 в 18:38 Прошу: https://datagor.ru/amplifiers/tubes/1112-se-usilitel-trancemaster.-po-skheme-manakova-a.i..html Ссылка на комментарий Поделиться на другие сайты Поделиться
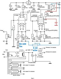
Гость Batualo Опубликовано 12 Апреля, 2016 в 19:05 Жалоба Поделиться Опубликовано 12 Апреля, 2016 в 19:05 (изменено) Красным цветом, это то что нужно для перевода в пентодный режим. А синим, то что рекомендуется для пентодного режима, но петь будет и без этой части(ОООС), даже очень громко. Потенциометром 5-10 кОм можно отрегулировать глубину Общей ООС. Единственно при включении цепочки ОООС возможны свисты и возбуды. В этом случае поменять местами выводы вторичной обмотки ТВЗ. Исправлено. Изменено 12 Апреля, 2016 в 20:11 пользователем Batualo Ссылка на комментарий Поделиться на другие сайты Поделиться
Гость TanTall Опубликовано 12 Апреля, 2016 в 19:09 Жалоба Поделиться Опубликовано 12 Апреля, 2016 в 19:09 - Спасибо. Буду делать - о результатах отпишусь. Ссылка на комментарий Поделиться на другие сайты Поделиться
Гость Batualo Опубликовано 12 Апреля, 2016 в 19:50 Жалоба Поделиться Опубликовано 12 Апреля, 2016 в 19:50 (изменено) Да ошибочка вышла пока переносил резистор. Спасибо Юрий. п.с. OFF. Просто сегодня целый день возился с "длиннохвостым" фазиком и по привычке нарисовал R утечки выше Rоос, по аналогии с "хвостом" :). Изменено 12 Апреля, 2016 в 19:57 пользователем Batualo Ссылка на комментарий Поделиться на другие сайты Поделиться
Гость TanTall Опубликовано 13 Апреля, 2016 в 15:32 Жалоба Поделиться Опубликовано 13 Апреля, 2016 в 15:32 Новый вопрос к ув. участникам форума может немного наивный, но все же: какой риск может нести включение лампового усилителя без нагрузки, т.е. при отключенном динамике? Ссылка на комментарий Поделиться на другие сайты Поделиться
Гость Batualo Опубликовано 13 Апреля, 2016 в 17:01 Жалоба Поделиться Опубликовано 13 Апреля, 2016 в 17:01 Пробой в первичке выходного трансформатора при наличии сигнала. При таких режимах как у вас, с таким же выходным каскадом, у меня работал около 1-2 минуты.(забыл включить нагрузку и ушел, а придя начал дергать струны. И как всегда начал искать с самого сложного:). Только потом дошло, что динамик отключен). Ничего работает до сих пор. 30 Ваттный ПП работал около 20 секунд с Uа=350. Я думал что громкость убрал, а это трансформатор "пел" :). Пока работает . Я привел вам примеры из собственного опыта, но это не означает, что можно включать без нагрузки. Очень много зависит от транса. Как намотан, толщина провода, тип провода, толщина межслойной изоляции и т.д. Ссылка на комментарий Поделиться на другие сайты Поделиться
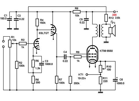
TANk Опубликовано 13 Апреля, 2016 в 19:08 Жалоба Поделиться Опубликовано 13 Апреля, 2016 в 19:08 (изменено) Без нагрузки на первичной обмотке трансформатора (особенно если лампа включен в пентодном режиме) за счет ЭДС самоиндукции напряжение может превысить напряжение питания раза в 2-3 и при напряжении питания в 300 -350 вольт легко может достигнуть киловольта. "Заводской" ТW6SE мотается и проверяется после намотки на пробивное напряжение изоляции 1500 вольт. Так что тут запас прочности есть. У усилителя с цепью ООС такого превышения возникнуть не должно, так как за счет ООС входной сигнал будет снижен и напряжение на выходе никогда не превысит уровня примерно равного удвоенному напряжению питания. Работа без нагрузки потенциально опасна для мощных двухтактных усилителей работающих в классе В с напряжениями питания более 500-600 вольт. Для остальных ламповых усилителей и уж тем более для рассматриваемой схемы эти опасения не актуальны. В конце концов если уж сомнения все равно гложут можно взять 1-2Вт резистор на 100 Ом и зашунтировать им вторичную обмотку трансформатора. Тогда точно можно не бояться работы с отключенными колонками. По схеме. Не так давно мне довелось провести работу по "воспитанию" усилителя собранного по такой схеме. Драйверная лампа 6Н9С (6SL7GT) половинки параллельно и на входе лампа КТ88 (6550) - это такая накачанная допингами и стеройдами 6П3С. В результате я изменил схему включения драйверной лампы и получил гораздо более лучшие результаты. Вот мой вариант схемы. Первая половинка 6Н9С усиливает напряжение, а вторая работает катодным повторителем. КНИ такого драйвера в несколько раз меньше чем у схемы с включенными параллельно половинами 6н9С. И в несколько раз меньше выходное сопротивление. Что положительно сказывается на звуке и полосе пропускания всего усилителя. Рекомендую попробовать. Переделка не сложная. Изменено 14 Апреля, 2016 в 07:59 пользователем tank Ссылка на комментарий Поделиться на другие сайты Поделиться
p.maltsev Опубликовано 14 Апреля, 2016 в 04:00 Жалоба Поделиться Опубликовано 14 Апреля, 2016 в 04:00 Александр, какие изменения потребуются в вашей схеме, если на выходе использовать 6П13С? Ссылка на комментарий Поделиться на другие сайты Поделиться
Рекомендуемые сообщения
Для публикации сообщений создайте учётную запись или авторизуйтесь
Вы должны быть пользователем, чтобы оставить комментарий
Создать учетную запись
Зарегистрируйте новую учётную запись в нашем сообществе. Это очень просто!
Регистрация нового пользователяВойти
Уже есть аккаунт? Войти в систему.
Войти