Перейти к содержанию

Как работает подавление акустической ПОС в караоке? Есть ли готовые решения?


Рекомендуемые сообщения

В процессе изготовления очередной усилитель звука на заказ. Человек очень просит сделать вход для микрофона чтоб можно было использовать как караоке. Усилитель самый что ни есть порстой на 2х TDA2050 и вероятно то что валяется без дела - OPA2132 в качестве предусилителя для микрофона.

 

По опыту знаю что если тупо подключить микрофон и подать какой то звук то вся система начинает дико орать в возникшей акустической ПОС. Соответственно в системе караоке должна быть подсистема, позволяющая избежать "зацикливания" звука.

 

Подскажите пожалуйста как оно работает. Есть ли готовые решения?

Ссылка на комментарий
Поделиться на другие сайты

Есть ли готовые решения?
страшное название"звуковой замыкание" в народе называется - положительная обратная связь...

готовые решения есть в виде модулей анти-федбекеры и т.д.,

стоимость исчисляется приличными суммами,возможно есть что то и для караоке, наверняка, утверждать не стану...

Feedback Destroyer, Feedback Exterminator, Feedback Filter, это фактически те же EQ с глубоким вырезом частоты и очень узким фильтром . Используется алгоритм подавления обратной связи, автоматически находящий частоты.

Чем уже фильтры, тем "полезный" сигнал остаётся не тронутым.

Всё бы хорошо, только качество звука всё таки желает оставлять лучшего.

 

Избежать микрофонного эффекта(ОС) можно несколькими способами:

Использовать качественный микрофон;

Не подносить не направлять головку микрофона близко и в сторону акустической системы;

Отрегулировать чувствительность микрофона и его тембральную окраску - изобрести в Вашу схему предварительного усилителя

такой регулятор-регуляторы;

для этой цели можно использовать любую схему одного из каналов микшерского пульта;

Ссылка на комментарий
Поделиться на другие сайты

Прочитал о применении параметрического эквалайзера для вырезания самой выраженой частоты зацикливания звука.

Достаточно ли будет 1 (максимум 2) фильтра с регулируемой частотой и силой подавления с фиксированой добротностью? На какие частоты ориентироваться?

 

З.Ы. Конструкция и бюджет особо не позволяет повторить принцип мышкерного пульта.

Ссылка на комментарий
Поделиться на другие сайты

На какие частоты ориентироваться?

обратная связи может возникнуть на любой частоте, все зависит от конкретный условий ее образования,

т.е. если поднесем микрофон к нч динамику будут одни условия, к середине другие и т.д.

Леонид, параметрический эквалайзер отчасти сможет помочь избавиться от обратной связи,

но все зависит в целом от используемого звуко-усиливающего оборудования.

Повторюсь, не надо засовывать микрофон в динамик, т.е. акустические системы должны иметь

некоторые уподобимые расстояния и углы от источника звука - исполнителя.

 

Если собрать упрощенную линейку - один канал от пульта, без инсертов и прочих коммутационных фишек, то бюджет думаю станет доступным :smile:

 

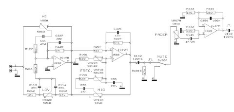
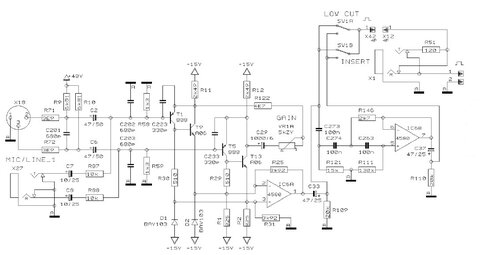
прилагаю схему входного каскада микрофонного усилителя и параметрического эквалайзера от микшерского пульта, цепь последовательная, надеюсь трудностей в чтении схемы не возникнет :smile:

post-18909-1434882691_thumb.jpg

post-18909-1434882706_thumb.jpg

Изменено пользователем vitivsev
Ссылка на комментарий
Поделиться на другие сайты

прилагаю схему входного каскада микрофонного усилителя и параметрического эквалайзера от микшерского пульта, цепь последовательная, надеюсь трудностей в чтении схемы не возникнет :smile:

Интересная схема. Но нужно хоть примерно разобраться как она работает.

1я схема это предусилитель с фвч?

2я схема это подавитель обратной связи в виде параметрического эквалайзера или простой темброблок?

И еще несколько вопросов.

1. Gain vr1a - что такое? Регулировка усиления для подстройки чувствительности разных микрофонов?

2. Регуляторы hi low mid - это темброблок?

3. Регуляторы vr21a/b что делают?

4. Fader - это выходная мощность усиления, аля громкость?

5. Low Cut sw1a/b срезает нч <100 гц?

6. Для чего нужно гнездо x1? Для наушников?

Ссылка на комментарий
Поделиться на другие сайты

Но нужно хоть примерно разобраться как она работает.

Фрагмент микшерского пульта Behringer Xenyx 1622 при правильной сборке в настройке не нуждается.

GAIN - регулятор усиления микрофона, предназначен для выравнивания или ослабления сигнала в каналах микшерского пульта;

FADER- регулятор баланса канала по уровню громкости относительно других каналов, в данном варианте представлен как регулятор громкости;

LOW CUT - фильтр срез 100Гц;

HI - регулятор повышения-понижения высоких частот;

LOW - регулятор повышения-понижения низких частот;

параметрик-

MID - регулятор повышения-понижения средних частот, устанавливает глубину шлейфа выбранной частоты;

FREQ - регулятор выбора средней частоты-работает совместно с MID;

X1 - INSERT - гнездо предназначено для врезки различных приборов обработки-украшения звука;

+48В - фантомное питание используется для микрофонов нуждающихся в нем - электретные, конденсаторные и пр.

Вся схема должна питаться от двуполярного источника + - 15 вольт;

Ссылка на комментарий
Поделиться на другие сайты

Использование ревербератора или иной линии задержки, решит вопрос самовозбуждения.
Нет, не решит.

Ревербератор или реверберация - процесс постепенного уменьшения интенсивности звука при его многократных отражениях. Реально этот эффект можно наблюдать в подъезде, в пустом помещении, в пещере и т.д.

 

Никакого отношения к поглощению положительной обратной связи не имеет, если не сказать по другому, может произвести обратный эффект и усиление онной. В виде дополнительных приборов дополняет, украшает общее звучание или звучание отдельно взятого инструмента.

 

Линия задержки - понятие довольно распространенное и достаточно обширное.

Для звукового тракта применяется в виде микросхем (или пружин), для создания эффекта реверберации, дилея и др. эффектов.

Так же есть специальные приборы (задержки) для установки порталов звука на большой расстоянии, чтобы наоборот избежать

эффекта повтора и реверберации на большой мощности.

Ссылка на комментарий
Поделиться на другие сайты

Леонид, посмотрите ещё эту схемку и статью из Радиохобби № 6, 2002, с.15.

"Фильтр акустической ПОС"

Радиохобби_6_2002_с15.png

Ссылка на комментарий
Поделиться на другие сайты

Еще рекомендую книжку поискать:

Питер Бьюик

"Живой Звук. РА для концертирующих музыкантов"

Пер. с англ. - М.: Шоу-Мастер, 1998

 

В частности, глава 12 "Проблемы и решения", стр. 135.

Ссылка на комментарий
Поделиться на другие сайты

Для публикации сообщений создайте учётную запись или авторизуйтесь

Вы должны быть пользователем, чтобы оставить комментарий

Создать учетную запись

Зарегистрируйте новую учётную запись в нашем сообществе. Это очень просто!

Регистрация нового пользователя

Войти

Уже есть аккаунт? Войти в систему.

Войти
  • Последние посетители   0 пользователей онлайн

    • Ни одного зарегистрированного пользователя не просматривает данную страницу
×
×
  • Создать...