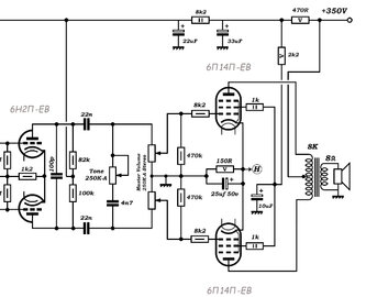
Гость РусичЪ Опубликовано 28 Апреля, 2015 в 21:52 Жалоба Поделиться Опубликовано 28 Апреля, 2015 в 21:52 Всем привет, товарищи Датагоровцы! :smile: Собираю сабж, в общем-то, схема стандартна, за исключением того, что лампы отечественные: Вопрос возник риторический: мотать или не мотать? Решил все таки заказать ради интереса в трансленде выходник. На предложенный мной вариант https://datagor.ru/musicbox/2553-vyhodnoy-t...ya-jcm-800.html они тупо ответили игнором, мол информации недостаточно и железо у них другое. Вопрос у меня такой: как грамотно сформулировать, что за транс мне нужен(да, в звуковых трансах я ноль), чисто техническая сторона вопроса: железо, окно керна, витки и прочее. Да и может это кому понадобится. Ссылка на комментарий Поделиться на другие сайты Поделиться
Гость kdtp Опубликовано 28 Апреля, 2015 в 22:58 Жалоба Поделиться Опубликовано 28 Апреля, 2015 в 22:58 Почему, именно, в "трансленде"? И почему "на заказ"? Может имеет смысл купить готовое изделие? Пошарьте по интернету - предложений по готовым выходным трансформаторам под лампы 6П14П (6П14П-ЕВ) - пруд пруди.... Это первое. Второе, в статье, по указанному Вами адресу https://datagor.ru/musicbox/2553-vyhodnoy-t...ya-jcm-800.html, говориться о выходном трансформаторе для ламп EL34. Лампы 6П14П (6П14П-ЕВ) не являются аналогами ламп EL34. Они (лампы 6П14П) аналогичны лампам EL84..., со всеми вытекающими.... Ну, и третье. Про выходные трансформаторы для РР усилителя на лампах 6П14П..., со всеми подробностями, писалось на этом сайте (и на портале, и на форуме) неоднократно!!! Так что..., ищите и обрящите.... Ссылка на комментарий Поделиться на другие сайты Поделиться
Гость РусичЪ Опубликовано 28 Апреля, 2015 в 23:42 Жалоба Поделиться Опубликовано 28 Апреля, 2015 в 23:42 Привет Виктор! Читаю вас давно. 1. На трансленде дешево, и железо у них хорошее, их последние трансы типа тпа вообще с крышками как у маршалов можно заказать. Да и больше негде, на истоке перемотанные твз-1-6 втридорого желания нету брать. 2. Искал, да не обрел, единственное что нашел по маршалу https://forum.datagor.ru/index.php?showtopi...%EC%E0%F2%EE%F0 Ссылка на комментарий Поделиться на другие сайты Поделиться
Гость РусичЪ Опубликовано 29 Апреля, 2015 в 00:56 Жалоба Поделиться Опубликовано 29 Апреля, 2015 в 00:56 По гитарному не нашел, а вот для полночастотного диапазона нашел такое пособие "Расчёт и изготовление двухтактного выходного трансформатора для Hi-FI усилителя на EL 84" https://forum.datagor.ru/index.php?act=atta...st&id=29060 Завтра попробую рассчитать все это дело. Ссылка на комментарий Поделиться на другие сайты Поделиться
Гость kdtp Опубликовано 29 Апреля, 2015 в 11:12 Жалоба Поделиться Опубликовано 29 Апреля, 2015 в 11:12 (изменено) Про "ТрансЛед". Эта фирма зарекомендовала себя как хороший изготовитель силовых трансформаторов. По крайней мере, соотношение цена - качество, на сегодняшний день, одна из лучших. Повторюсь - ЭТО ОТНОСИТЬСЯ к СИЛОВЫМ ТРАНСФОРМАТОРАМ! Обратите внимание - в их ассортименте нет выходных трансформаторов. Почему? Объяснить можно, но это долго и нудно. Кстати, многие "продвинутые изготовители" (радиолюбители - гитаристы) самодельных гитарных усилителей пытались заказывать выходные трансформаторы на этой фирме, но..., пока безрезультатно. Про несостоявшиеся заказы и их причины, можно прочитать на различных "гитарных" форумах. Далее. Если внешний вид выходного трансформатора для Вас имеет не последнее значение, и Вы НЕ будете его самостоятельно мотать (изготавливать)..., то Вам придётся смириться с покупкой готового изделия. Где и как - решать Вам. Давайте посмотрим, какой готовый выходной трансформатор, чаще всего, используют в усилителях под кодовым названием "18W MARSHALL". И так, это выходной трансформатор фирмы "Classic Tone", под номером (названием) 40-18037. Кстати, этот трансформатор весьма распространён (популярен, известен), как у нас, так и за рубежом. Обычный такой трансформатор, ни чего выдающегося..., и, тем не менее, весьма не дёшев. По мне так, выходной трансформатор "ТВ-20" намного лучше; и по характеристикам, и по внешнему виду..., и стоит чуть дешевле. Короче, если будете искать готовое изделие или заказывать изготовление выходного трансформатора, то готовьтесь отдать за такой "девайс" не менее 3000 - 3500 рублей! Вот такая, брат, "бухгалтерия".... Да, кстати, если будете искать готовые изделия, то Вам подойдут выходные трансформаторы фирмы "Classic Tone", под следующими номерами (названиями): 40-18022, 40-18045, 40-18090. Всё..., для начала. Изменено 29 Апреля, 2015 в 11:35 пользователем kdtp Ссылка на комментарий Поделиться на другие сайты Поделиться
Гость РусичЪ Опубликовано 29 Апреля, 2015 в 13:27 Жалоба Поделиться Опубликовано 29 Апреля, 2015 в 13:27 (изменено) Дядя Вить! :smile: То что вы написали, это ведь написано на самой схеме маршалла, какой там классик тон и где стоит. Речь-то об их характеристиках, которые мало кому известны. Если открыть сайт Ерасова, то в разделе выходных трансформаторов мы легко найдем выходные трансы с табличкой транслед! для мелких моделей своих комбиков(маломощных) типа гавроша они их ставят и никто не жалуется, а теперь внимание: цена их не превышает 400р.! Что касаемо ТВ-20, то сдается именно в траследе его и делают на основе тпа железа, но мы же с вами не знаем данные его намотки? Про намотать самому - чуть попозже (это неизбежно, так как есть куда мотать:smile:) В общем попробовал рассчитать: 1. Вид транса: берем броневой штампованный, типа тпа 2. Сечение железа S: при P =18 ваттах S= корень из Px1.69/1.3(индукция для броневого по таблице при мощности 18ватт) = 5.52см кв. округляем до 6см, чтобы иметь запас окна и потолще провод. 3. Витки: Приведенка для двух 6п14п-ев = 8ком Напряжение на первичку при макс мощноси U = корень из 18(вт) x 8000(ом) = 380 В При частоте от 40hz коэффициент равен 57,5 (коэффициент чего так и не понял) W первички = 57,5xU/S= 3641 виток W вторички = Wп./корень из 8000/8(R нагрузки) = 115 витков, отвод на 81 витке для 4 ома нагрузки динамика. 5. ∅ провода Чем толще тем лучше, но главное, чтобы влезло. Берем 0.25 по меди (это по изоляции 0.3 ) для первички. Вторичка 0.65 по меди. 6. Намотка: Вот тут начинаются вопросы. 1). Нужно ли разбивание на две секции с перегородкой, или мотать слоями. 2). Частотный диапозон ГИТАРНОГО транса? от 20hz или от 40hz, до 7kHz или до 10kHz и как эту частоту спроецировать на ньюансы намотки? 3). Толщина пластин железа имеет значение? Изменено 29 Апреля, 2015 в 13:33 пользователем РусичЪ Ссылка на комментарий Поделиться на другие сайты Поделиться
andrew_spb Опубликовано 29 Апреля, 2015 в 16:04 Жалоба Поделиться Опубликовано 29 Апреля, 2015 в 16:04 Вот тут начинаются вопросы.1). Нужно ли разбивание на две секции с перегородкой, или мотать слоями. 2). Частотный диапозон ГИТАРНОГО транса? от 20hz или от 40hz, до 7kHz или до 10kHz и как эту частоту спроецировать на ньюансы намотки? 3). Толщина пластин железа имеет значение? 3 Толщина пластин имеет значение, но для гитарного с "зауженным" диапазоном - можно пренебречь немножко... 2 ИМХО, для гитарного от 30-40 и до не 10 КГц не меньше. Для 20Гц низа сердечник будет нужен на 10-11см на такой мощности. 1 Исходя из - можно мотать слоями - ибо для низа важна индуктивность, для верха - разные переходные емкости... Насчет перегородки - усилок PP - значит стоит ее иметь - проще симметрировать изделие. Но опять же - ГИТАРНЫЙ... можно без... Ссылка на комментарий Поделиться на другие сайты Поделиться
Гость РусичЪ Опубликовано 29 Апреля, 2015 в 16:27 Жалоба Поделиться Опубликовано 29 Апреля, 2015 в 16:27 3 Толщина пластин имеет значение, но для гитарного с "зауженным" диапазоном - можно пренебречь немножко...2 ИМХО, для гитарного от 30-40 и до не 10 КГц не меньше. Для 20Гц низа сердечник будет нужен на 10-11см на такой мощности. 1 Исходя из - можно мотать слоями - ибо для низа важна индуктивность, для верха - разные переходные емкости... Насчет перегородки - усилок PP - значит стоит ее иметь - проще симметрировать изделие. Но опять же - ГИТАРНЫЙ... можно без... Вот тут бы понадобилась точная инфа по классик тонам, есть ли у них 20hz? Я взял 40hz для уменьшения стоимости изделия, с 11см уже получится и по габаритам в 2 раза поболее. А как на счет моих расчетов? Туфта или похоже на что дельное? :smile: Ссылка на комментарий Поделиться на другие сайты Поделиться
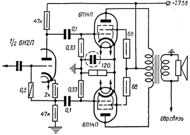
Гость avals Опубликовано 29 Апреля, 2015 в 18:06 Жалоба Поделиться Опубликовано 29 Апреля, 2015 в 18:06 Собираю сабж, в общем-то, схема стандартна... Магко говоря - не очень. Регулятор Master Volume перед выходным каскадом - не самое стандартное и разумное решение. Легко можете перегрузить каскады до РГ. Впрочем, гитаристы от этого кайфуют. 18W и 6П14П - понятия не совместимые. При 18W и R a-a 8 кОм амплитуда тока анода будет 135 мА. Немного много для 6П14П. Возможно, дав ей 350 Вольт на анод и экран удасться "выкачать" столько, но не из каждой лампы и не долго. EL84 вовсе не ровня 6П14П, как и EL34 не прямой аналог 6П3С. По поводу заказа трансформаторов - для тех, кто в теме достаточно указать мощность, R a-a, R н, нижнюю и верхнюю частоты и минимальный КПД. Ещё тип выходных ламп не помешает. С другой стороны, прав Виктор - 6П14П настолько подробно исследована и описана, что и считать там нечего. Ищите любую схему, желптельно из Радио или ВРЛ и имеете все необходимые данные, включая схему намотки. Что касается перевода статьи - честно - озадачил. Можно ожидать, что при нижней частоте среза 20 Гц трансформатор без искажений сможет передать лишь около 1/20 от мощности такого же по величине силового трансформатора на 50 Гц. Откуда взялся коэффициент 1/20 - знают только автор и переводчик. Да и остальная методика сильно упрощена. К примеру, при расчёте К тр совершенно не учитывается КПД трансформатора. А он может существенно повлиять на результат, особенно при величине менее 90%. По поводу толщины пластин - не так всё страшно. Вот АЧХ трансформатора, намотанного на пластинах толщиной 0,5 мм. -0,5 дБ на 20 кГц и 45 Кгц по - 3 дБ. Чего ж Вам боле? Что касается заморочек с секциониованием и перегородкой - для Вашего случая вполне достаточно сделать так Ссылка на комментарий Поделиться на другие сайты Поделиться
Гость РусичЪ Опубликовано 29 Апреля, 2015 в 18:47 Жалоба Поделиться Опубликовано 29 Апреля, 2015 в 18:47 Спасибо за ответ, Вячеслав! Магко говоря - не очень. Регулятор Master Volume перед выходным каскадом - не самое стандартное и разумное решение. Легко можете перегрузить каскады до РГ. Впрочем, гитаристы от этого кайфуют. Эмм.. Регулятор громкости PPIMV после фазика ставится для того чтобы можно было насладиться всеми прелестями перегруза фазоинвертора в домашних условиях без аккомпанементов соседей по батарее. Конечно схема требует еще делителя перед фазиком, чтобы не наступал ранний фуз, этот момент пока опускаем, данная схема прекрасно играет. 18W и 6П14П - понятия не совместимые. Подскажите сколько приведенки и мощи надо брать для 6п14п, ведь нету конкретной цели получить 18 ватт, цель - чтобы работало нормально с данными лампами. По поводу заказа трансформаторов - для тех, кто в теме достаточно указать мощность, R a-a, R н, нижнюю и верхнюю частоты и минимальный КПД. Ещё тип выходных ламп не помешает. Вот ребята с транследа сказали честно: Мы не в теме, рассчитывать не могем, говорите конкретно как мотать и чем) По поводу вашей схемы секционирования - давайте не будет забегать вперед, я еще не разобрался чем мотать и сколько. Вы же написали, что мощность не верна, приведенка для 6п14п не верна, значитсо и все расчеты выше анулируются :smile: Ссылка на комментарий Поделиться на другие сайты Поделиться
Гость avals Опубликовано 29 Апреля, 2015 в 20:32 Жалоба Поделиться Опубликовано 29 Апреля, 2015 в 20:32 Подскажите сколько приведенки и мощи надо брать для 6п14п, ведь нету конкретной цели получить 18 ватт, цель - чтобы работало нормально с данными лампами. Информация давно опубликована в справочниках по радиолампам Как видите R a-a те же 8 Ком, только анодное напряжение 250 - 275 Вольт и выходная мощность 8 - 9 Ватт. Встречаются некоторые публикации с заявленной мощностью до 12 Ватт, но в это слабо верится. Пример типовой схемы Вот ребята с транследа сказали честно: Мы не в теме, рассчитывать не могем, говорите конкретно как мотать и чем) I - 1500 х 2 витков провода 0.16 мм; II - 100 витков провода 0.8 мм для нагрузки в 8 Ом. Железо сечением 6,25 см2. Керн как можно ближе к квадрату - EI24 с набором 24 или ШЛ 25 х 25, согласуете из наличия у мотальщиков. По поводу вашей схемы секционирования Помилуйте! Это не моя схема секционирования. Всё изобретно ещё нашими дедами, а то и прадедами. Вы же написали, что мощность не верна, приведенка для 6п14п не верна, значитсо и все расчеты выше анулируются :smile: Про мощность писал, приведенка - судите сами, все расчеты выше - звуковые трансформаторы считаются не совсем "с пол пинка". Ссылка на комментарий Поделиться на другие сайты Поделиться
Гость РусичЪ Опубликовано 29 Апреля, 2015 в 21:39 Жалоба Поделиться Опубликовано 29 Апреля, 2015 в 21:39 Как видите R a-a те же 8 Ком, только анодное напряжение 250 - 275 Вольт и выходная мощность 8 - 9 Ватт. Встречаются некоторые публикации с заявленной мощностью до 12 Ватт, но в это слабо верится. Ну режимы созданы, для того чтобы их нарушать) Вы же не предлагаете выставить все лампы в Маршалле по режимам из паспорта? У меня крайний усилок (гитарный однотакт) работает на 6п14п-ев с анодным 320в, мощность рассеивания 11вт при катодном токе 33ма - сделано для дополнительной компрессии в чистом звуке. Выходник - домотанный твз-1-9. Пол года как полет нормальный. То есть в принципе все, что вызывает искажения - для гитарного самое то. I - 1500 х 2 витков провода 0.16 мм; II - 100 витков провода 0.8 мм для нагрузки в 8 Ом. Железо сечением 6,25 см2. Керн как можно ближе к квадрату - EI24 с набором 24 или ШЛ 25 х 25, согласуете из наличия у мотальщиков. :smile: Только пару вопросов: Вы учли частоту гитарного сигнала 40-10kHz? Потому как если есть шанс уменьшить сечение железа, то это хорошо скажется на цене, нам ведь лишнего не надо?) А так же хотелось бы иметь отвод на 4 ома и 16 ом! В итоге у нас получается вот такая запрос: Вид трансформатора: броневой штампованный Железо: сечение 6,25см2 толщина пластины 0.5(это стандарт их ТПА трансов) Керн как можно ближе к квадрату - EI24 с набором 24 или ШЛ 25 х 25 Витки: Первичка: 2 секции по 1500 витков проводом 0,16мм (итого 3000 со средним отводом) Вторичка: 100 витков и тут хотелось бы отводы на 4 ома и 16 ом нагрузки узнать Мощность: 30Вт Я правильно подсчитал? Ну вот теперь можно перейти к намотке и секционированию! Ставим перегородку? Тогда ваша картинка уже не вписывается в концепцию. Ссылка на комментарий Поделиться на другие сайты Поделиться
Рекомендуемые сообщения
Для публикации сообщений создайте учётную запись или авторизуйтесь
Вы должны быть пользователем, чтобы оставить комментарий
Создать учетную запись
Зарегистрируйте новую учётную запись в нашем сообществе. Это очень просто!
Регистрация нового пользователяВойти
Уже есть аккаунт? Войти в систему.
Войти