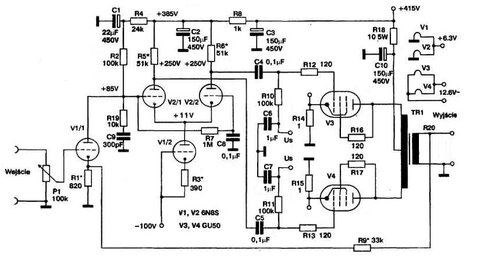
Гость Опубликовано 5 Марта, 2015 в 19:08 Жалоба Поделиться Опубликовано 5 Марта, 2015 в 19:08 Доброго времени суток всем!!! Есть огромное желание собрать мощный стерео усилитель для дома с качественным ламповым звуком. Помогите рассчитать вых. тр-р для вот такого усилителя(описание ниже). Собирать буду по схеме из следующей статьи, только все что левее темброблока выкину и буду использовать для воспроизведения различных жанров музыки.УСИЛИТЕЛИ_НИЗКОЙ_ЧАСТОТЫ_НА_ГУ_50_1.pdf В указанной статье умные люди говорят, что много ошибок. Подскажите в каком режиме(классе) будут работать эти самые гу-50? Может у кого то завалялся даташит для пуш-пула на гу-50 или готовые раскладки по ВАХ? В наличии имеется: тр-р ОСМ1-0,25(ШЛ 32 х 50 – 70. Габариты намотки 66 х 17 мм.) - 2шт, провод 0,315мм, 1,06мм и 1,4мм. P.S. : вот только мощность выходную можно уменьшить до 50Вт, думаю этого вполне хватит. Ссылка на комментарий Поделиться на другие сайты Поделиться
Гость avals Опубликовано 6 Марта, 2015 в 08:38 Жалоба Поделиться Опубликовано 6 Марта, 2015 в 08:38 Есть огромное желание собрать мощный стерео усилитель для дома с качественным ламповым звуком.P.S. : вот только мощность выходную можно уменьшить до 50Вт, думаю этого вполне хватит. Делайте в триоде, будет качество. Например так Для 50 Ватт надо будет увеличить анодное до 520 Вольт под нагрузкой (620 ХХ). Подскажите в каком режиме(классе) будут работать эти самые гу-50? "АВ". Это же очевидно. Ссылка на комментарий Поделиться на другие сайты Поделиться
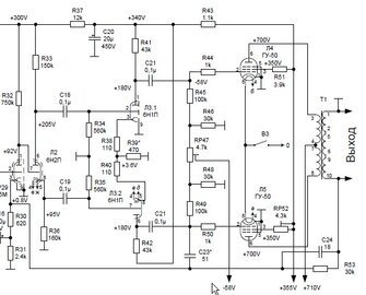
Гость Опубликовано 6 Марта, 2015 в 21:13 Жалоба Поделиться Опубликовано 6 Марта, 2015 в 21:13 (изменено) Делайте в триоде, будет качество. Например так Очень даже интересто, дайте ссылку на схему, плиз?!!! Изменено 6 Марта, 2015 в 21:15 пользователем Гость Ссылка на комментарий Поделиться на другие сайты Поделиться
Гость avals Опубликовано 6 Марта, 2015 в 21:20 Жалоба Поделиться Опубликовано 6 Марта, 2015 в 21:20 S'il vous plaît _https://ep.com.pl/files/2971.pdf Ссылка на комментарий Поделиться на другие сайты Поделиться
Гость avals Опубликовано 6 Марта, 2015 в 21:46 Жалоба Поделиться Опубликовано 6 Марта, 2015 в 21:46 Gegentakt-Verstärker in AB-Betrieb für GU 50 _https://www.jogis-roehrenbude.de/Verstaerker/GU50-Grommes/GU50.htm Ссылка на комментарий Поделиться на другие сайты Поделиться
Гость Опубликовано 7 Марта, 2015 в 05:37 Жалоба Поделиться Опубликовано 7 Марта, 2015 в 05:37 Gegentakt-Verstärker in AB-Betrieb für GU 50 _https://www.jogis-roehrenbude.de/Verstaerker/GU50-Grommes/GU50.htm Перевел, прочитал, понравилось. Можно и попробовать!!! Ссылка на комментарий Поделиться на другие сайты Поделиться
Гость Опубликовано 1 Декабря, 2015 в 13:51 Жалоба Поделиться Опубликовано 1 Декабря, 2015 в 13:51 Кратко: посмотрите мою публикацию- "универсальный звукоусилительный комплект..." там есть всё Вас интересующее. Для информации: в данный момент, в одном канале я установил , намотанный по всем правилам ТВЗ (железо ТС270) , так вот,кардинального улучшения в этом канале не наблюдаю (по сравнению с "домотанным ТС270" (инструментальной незначительно). Поэтому делайте по упрощённому варианту ("домотка"ТС270),а улучшить, при желании всегда можно... Всего доброго. :wink: :biggrin: :wink: Ссылка на комментарий Поделиться на другие сайты Поделиться
Рекомендуемые сообщения
Для публикации сообщений создайте учётную запись или авторизуйтесь
Вы должны быть пользователем, чтобы оставить комментарий
Создать учетную запись
Зарегистрируйте новую учётную запись в нашем сообществе. Это очень просто!
Регистрация нового пользователяВойти
Уже есть аккаунт? Войти в систему.
Войти