Yamazaki Опубликовано 16 Января, 2015 в 13:37 Жалоба Поделиться Опубликовано 16 Января, 2015 в 13:37 Пробовал и этот собирать, правда у меня плата побольше получилась. Звук был действительно на высоте, но порадовал он меня не долго . Надо учится мне собирать по готовым печаткам, которые заведомо грамотно разведены. А я привык только по своим. Да, такие усилители предъявляют к качеству печатки особые требования. Ведь это мощный генератор, работающий на частоте в сотни килогерц! Значит входные чувствительные цепи должны быть тщательно экранированы от электромагнитного излучения этого генератора, иначе провал неизбежен. Именно поэтому ценна схема с проверенной печаткой, к тому же сделанной действительно грамотным инженером. Кстати, sprint layout 6 (скорее всего, как и другие программы такого рода) позволяет загрузить изображение печатной платы в качестве фона с заданным масштабом и аккуратно обвести её. Ссылка на комментарий Поделиться на другие сайты Поделиться
Гость Сильвестр Опубликовано 16 Января, 2015 в 13:45 Жалоба Поделиться Опубликовано 16 Января, 2015 в 13:45 Кстати, sprint layout 6 (скорее всего, как и другие программы такого рода) позволяет загрузить изображение печатной платы в качестве фона с заданным масштабом и аккуратно обвести её. Ого, а я не знал, надо попробовать. Ссылка на комментарий Поделиться на другие сайты Поделиться
Yamazaki Опубликовано 16 Января, 2015 в 13:53 Жалоба Поделиться Опубликовано 16 Января, 2015 в 13:53 Кстати, та же история с катушкой индуктивности. Она должна обеспечивать предельно низкое рассеивание, по тем же самым причинам - чем она меньше излучает наружу, тем меньше мешает работать остальному усилителю. На той плате в статье видно, что применена катушка, практически полностью упрятанная в феррит. И конечно, частота собственного резонанса катушки должна быть по крайней мере на порядок, а лучше на два порядка выше, чем частота работы ШИМ. Ссылка на комментарий Поделиться на другие сайты Поделиться
Гость Сильвестр Опубликовано 16 Января, 2015 в 14:15 Жалоба Поделиться Опубликовано 16 Января, 2015 в 14:15 А если экранировать броневой сердечник как в иип? Выходит что частота резонанса должна бать около 2 МГц при шиме 200кГц, а как её посчитать? Индуктивность можно измерить, а ёмкость самой катушки брать? Ссылка на комментарий Поделиться на другие сайты Поделиться
Yamazaki Опубликовано 16 Января, 2015 в 15:11 Жалоба Поделиться Опубликовано 16 Января, 2015 в 15:11 А если экранировать броневой сердечник как в иип?Хорошая идея. Хотя если мотать самому, я бы взял чашечный. А вообще погуглите, один только epcos выпускает десятки разновидностей сердечников, каждый из них дает те или иные преимущества и недостатки для разных применений. Насчет расчета высокочастотных катушек я не вполне владею вопросом. Можно посчитать в программе, если есть параметры феррита, можно измерить, но как предсказать частоту собственного резонанса? Имхо, проще всего купить готовые, раз уж вы пользуетесь интернет-магазинами. Для любой катушки производитель, если это серьезный производитель, указывает в том числе и этот параметр. Вот пример высокочастотной индуктивности на сердечнике RM8 с частотой резонанса 30МГц изображение с вегалаба, автор Electrovoicer (с) Ссылка на комментарий Поделиться на другие сайты Поделиться
ivan_by Опубликовано 16 Января, 2015 в 16:50 Жалоба Поделиться Опубликовано 16 Января, 2015 в 16:50 вот нашел в закромах схему и печатка есть, вроде как не сильно сложнаяIR2110CLASSD1250WUCD.rar выбор мощности на любой вкус... Ссылка на комментарий Поделиться на другие сайты Поделиться
Гость Сильвестр Опубликовано 19 Января, 2015 в 14:57 Жалоба Поделиться Опубликовано 19 Января, 2015 в 14:57 Спасибо всем за ответы, начинаю собирать усилитель с самоосциляцией, о результатах отпишусь. Ссылка на комментарий Поделиться на другие сайты Поделиться
Гость Сильвестр Опубликовано 4 Февраля, 2015 в 15:38 Жалоба Поделиться Опубликовано 4 Февраля, 2015 в 15:38 (изменено) Выкладываю результаты своих трудов. Два канала палника и пока один канал на IRS2092, всё работает :smile: . Звук порадовал, хотя из ас у меня только автомобильный динамик, да и то подпаленный постоянкой, я на нем всё проверяю лет 8 уже. Теперь к АВ классу вряд ли вернусь. Конечно D класс требует больше внимания к себе, и плату правильно развести нужно, и дроссель сделать. Но с другой стороны это интересней и увлекательней, получаешь больше знаний и опыта. Изменено 4 Февраля, 2015 в 15:54 пользователем Сильвестр Ссылка на комментарий Поделиться на другие сайты Поделиться
Datagor Опубликовано 4 Февраля, 2015 в 15:54 Жалоба Поделиться Опубликовано 4 Февраля, 2015 в 15:54 Алексей, поздравляю! Теперь нужно в полной форме поделиться результатами: итоговые схемы, печатки к ним, замечания по сборке и настройке, изготовление всех моточных изделий, первый запуск и т.п. Этим вы поможете комрадам пойти по вашим стопам. И заработаете "плюс в репу". Что такое "палник"? Ссылка на комментарий Поделиться на другие сайты Поделиться
Гость lionberger Опубликовано 6 Февраля, 2015 в 14:41 Жалоба Поделиться Опубликовано 6 Февраля, 2015 в 14:41 йййhttps://forum.cxem.net/index.php?showtopic=97582 Палники и его производные Ссылка на комментарий Поделиться на другие сайты Поделиться
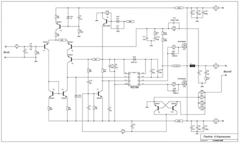
Гость Сильвестр Опубликовано 6 Февраля, 2015 в 18:23 Жалоба Поделиться Опубликовано 6 Февраля, 2015 в 18:23 (изменено) Ну чтож теперь можно рассказать более детально о моём пути в класс D. Начну с более простого усилителя, с которого стоит начать знакомство с D классом. Этот усилитель разработал Алексей Корольков с Вегалаба и назвал его палник, это самоосциллирующий усилитель. Вот его схема. А это печатка которую я развел под свои детали, отличие от оригинала состоит в том что я использовал драйвер IR2111 а так как у него нет вывода CD то и защиту от кз я не делал. Дроссель был изготовлен из трансформатора старого компьютерного блока питания, средний керн сердечника я укоротил, дремелом с алмазным кругом, на 3 мм, можно и алмазным надфилем но это дольше. Зазор делать нужно только на среднем керне так как из него, во время работы усилителя, летят помехи. В этом случае обмотка дросселя их экранирует и преобразует в тепло. Боятся перегрева не стоит, дроссель будет чуть теплый, а то и вовсе не заметите нагрева. Теперь немного о проводе и витках. Я взял три двухметровых куска провода 0.6 мм сложил вместе в жгут, один конец жгута зажал в тиски другой зажал в патрон дрели, натянул и сделал пару десятков оборотов. В результате получилась коса которой я намотал до заполнения на штатный каркас трансформатора. Сверху закрепил обмотку бумажным скотчем, межслойную изоляцию не делал, так как нужно было поместить максимальное количество витков. Дело в том что сердечник с зазором позже уходит в насыщение ни из за зазора уменьшается индуктивность и на выходе может появится довольно большой уровень несущей. Так было и у меня и я слегка уменьшил номинал частотно задающего конденсатора C11 с 2.2n до 2n Частота увеличилась и дроссель стал лучше её подавлять. Кстати в палнике не стоит поднимать частоту выше 200 кГц. Оптимально 160-200 кГц. На то есть две причины, первая на слишком больших частотах становится слишком заметно влияние deadtime т.е. паузы между переключениями транзисторов которую задаёт драйвер у IR2111 пауза 750ns. Вторая причина это то что на больших частотах драйверу сложно перезаряжать входные емкости затворов мощных транзисторов. Поэтому всё же лучше использовать IR2184 чем IR2111. Но в наличии, на тот момент, у меня были только они. Изменено 6 Февраля, 2015 в 18:26 пользователем Сильвестр Ссылка на комментарий Поделиться на другие сайты Поделиться
Гость Сильвестр Опубликовано 6 Февраля, 2015 в 18:53 Жалоба Поделиться Опубликовано 6 Февраля, 2015 в 18:53 Теперь немного по IRS2092. Схема стандартная, взята из даташита, исключение только ключи, я поставил IRFB4019, для бОльшей мощности. Вот печатка. Дроссель для IRS2092 мотается аналогично только не до заполнения а 10-12 виков. Усилитель запустился сразу, так что по настройке ничего сказать не могу. Главное тщательно проверять плату на наличие соплей, непротравов и прочих кз. Теперь остается сделать второй канал. Усилители класса D очень нелюбят работать в клипе, и сейчас занимаюсь разработкой клиплимитера без резисторных оптронов и др. дефицитных деталей, но пока не нащупал нужного пути. Ссылка на комментарий Поделиться на другие сайты Поделиться
Рекомендуемые сообщения
Для публикации сообщений создайте учётную запись или авторизуйтесь
Вы должны быть пользователем, чтобы оставить комментарий
Создать учетную запись
Зарегистрируйте новую учётную запись в нашем сообществе. Это очень просто!
Регистрация нового пользователяВойти
Уже есть аккаунт? Войти в систему.
Войти