Гость Сильвестр Опубликовано 14 Января, 2015 в 15:59 Жалоба Поделиться Опубликовано 14 Января, 2015 в 15:59 Приветствую всех участников форума. В этой теме хочу затронуть не простой вопрос, как сделать простой, доступный и надежный усилитель класса D. На Паяльнике есть подобные темы, на Веглабе тоже но там с 2007 года ничего принципиально нового не появлялось. Приведу примеры, усилители с самоосциляцией имеют такой недостаток как падение несущей при увеличении амплитуды полезного сигнала, UCD неустойчивы в работе и очень чувствительны к топологии печатной платы. Говорят что есть ещё много схемных решений но не выкладывают под предлогом коммерческой тайны. Я бы и рад остановится на АВ классе. Но достать хоть какие то радиаторы не представляется возможным. Соорудить печь для литья радиаторов из алюминия тоже нет возможности. Ссылка на комментарий Поделиться на другие сайты Поделиться
Гость s237 Опубликовано 14 Января, 2015 в 16:14 Жалоба Поделиться Опубликовано 14 Января, 2015 в 16:14 (изменено) А вы раньше пробовали делать клас Д? Это импульсник, очень похожий на комповый блок питания или инверторный сварочный аппарат. Иногда чуть послабее, иногда помощнее. Нюансов тут будет куча, поверьте. Нормальным радиатором будет большой кусок простого железа. Ну мне так кажется. Не отговариваю конечно. Изменено 14 Января, 2015 в 16:18 пользователем s237 Ссылка на комментарий Поделиться на другие сайты Поделиться
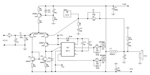
Гость Сильвестр Опубликовано 14 Января, 2015 в 16:25 Жалоба Поделиться Опубликовано 14 Января, 2015 в 16:25 А вы раньше пробовали делать клас Д? Пробовал, даже пожег немало ключей. Сейчас пытаюсь сделать усилитель с генератором треугольника. Вот эту схему сегодня испытывал. Когда добавил громкости появился короткий возбуд а затем вылет выходников. Ссылка на комментарий Поделиться на другие сайты Поделиться
miketmb Опубликовано 14 Января, 2015 в 16:29 Жалоба Поделиться Опубликовано 14 Января, 2015 в 16:29 (изменено) В настоящее время найти неисправную материнку не просто, а очень просто-зайдите в любой сервисный центр или подобную контору,коих даже в малых городах имеет место быть.На процессоре очень приличный радиатор,с кулером можно обойтись даже одним... А вообще класс Д такая же печка,выигрыш получается при мощностях в сотни Ватт.. Изменено 14 Января, 2015 в 16:34 пользователем miketmb Ссылка на комментарий Поделиться на другие сайты Поделиться
Yamazaki Опубликовано 14 Января, 2015 в 17:43 Жалоба Поделиться Опубликовано 14 Января, 2015 в 17:43 Алексей, класс Д - дело непростое, мягко говоря. Да и сама постановка вопроса какая-то сомнительная... Негде достать радиаторы, поэтому делаем усилитель в 10 раз сложнее... :smile: А остальные детали вы где доставать собрались? Ведь не на КТ819 с помойки вы собирались усилитель д-класса делать, правильно? Как минимум, в радиомагазине купить, да? Вроде сейчас не 70-е на дворе, вопрос "достать" не так остро стоит. Интернет-магазины есть, ebay и т.п. Газеты бесплатных объявлений, в конце концов. Или всё на самом деле упирается в деньги, или вы живете в такой удаленой местности, где 1000км до ближайшей почты, причем ехать надо на оленях? Укажите в профиле место проживания, попробуйте создать тему в разделе"хотелки/менялки", может быть вам какие-нибудь радиаторы предложат. Может быть даже ваш земляк обнаружится. Ссылка на комментарий Поделиться на другие сайты Поделиться
Гость Сильвестр Опубликовано 14 Января, 2015 в 18:12 Жалоба Поделиться Опубликовано 14 Января, 2015 в 18:12 На процессоре очень приличный радиатор Но без кулера он малоэфективен из за маленького расстояния между ребрами. А я хотел чтоб радиаторы с вертикальным ребрами выполняли роль боковых стенок. Добавлено после раздумий: Алексей, класс Д - дело непростое, мягко говоря.Да и сама постановка вопроса какая-то сомнительная... Негде достать радиаторы, поэтому делаем усилитель в 10 раз сложнее... :smile: А остальные детали вы где доставать собрались? Ведь не на КТ819 с помойки вы собирались усилитель д-класса делать, правильно? Как минимум, в радиомагазине купить, да? Вроде сейчас не 70-е на дворе, вопрос "достать" не так остро стоит. Интернет-магазины есть, ebay и т.п. Газеты бесплатных объявлений, в конце концов. Или всё на самом деле упирается в деньги, или вы живете в такой удаленой местности, где 1000км до ближайшей почты, причем ехать надо на оленях? Укажите в профиле место проживания, попробуйте создать тему в разделе"хотелки/менялки", может быть вам какие-нибудь радиаторы предложат. Может быть даже ваш земляк обнаружится. Вы верно подметили, очень не простое :smile: Уже пришло две посылки с деталями, но жечь их что то неохота. В чип дипе, платане, элеконте, нужных радиаторов не нашел. Попробую "хотелки /менялки". Но и попытки штурма Д класса ещё предприму :smile: Ссылка на комментарий Поделиться на другие сайты Поделиться
Гость s237 Опубликовано 15 Января, 2015 в 02:19 Жалоба Поделиться Опубликовано 15 Января, 2015 в 02:19 Ну и все таки, откуда вы? Заполните свой профиль!!! Тогда и помощь, возможно, будет быстрее. Я имею в виду с радиаторами. А про детали, поверьте, вы их сожжете при первом включении или при чуть большей громкости чем на холостом ходу. Удачи.... Я знаю это по сварочникам за 10 лет. Вы оптимист и это хорошо. Кто не стремится, тот и не узнает. Ссылка на комментарий Поделиться на другие сайты Поделиться
mtihonov Опубликовано 15 Января, 2015 в 03:03 Жалоба Поделиться Опубликовано 15 Января, 2015 в 03:03 Полностью согласен со всеми, выше выступившими товарищами. Чтобы развести плату хорошо работающего усилителя, надо будет изрядно потрахаться и оЧЧень может быть пол-мешочка деталюшек спалить. Даже я, собравший больше десятка различных усилителей, и ламповых и полупроводниковых, когда задумываюсь о классе D, начинаю смотреть в сторону различных китов или готовых усилителей, но обязательно с приведенными печ. платами. Даже ферриты для досселюг, что стоят в достаточном количестве в D-усилителях, какие попало не возьмешь. Так что присоединяюсь к общему мнению - или выпишите для себя какой-нибудь кит, например с "Мастер Кит", там, кстати, были неплохие вроде D-уси, или доставайте радиаторы. Ссылка на комментарий Поделиться на другие сайты Поделиться
Datagor Опубликовано 15 Января, 2015 в 05:27 Жалоба Поделиться Опубликовано 15 Января, 2015 в 05:27 Алексей, или не слушайте скептиков, идите собственным путём, жгите детальки, пробуйте, учитесь, добивайтесь цели. Дорогу осилит идущий! Удачи в экспериментах и проектах! :smile: Ссылка на комментарий Поделиться на другие сайты Поделиться
Yamazaki Опубликовано 15 Января, 2015 в 07:05 Жалоба Поделиться Опубликовано 15 Января, 2015 в 07:05 Хмм.... Есть одна дока... Описание одного из UcD усилителей от "отца" этой технологии Bruno Putzeis. Он ещё в ту пору в Philips работал. Там и схема, и печатка, и подробное описание от самого Бруно. UcD_UM10155_copy.pdf т.е. всё заведомо рабочее, поэтому вероятность успеха гораздо выше. Именно на основе этой схемы Владимир (Vol2008) испытал макет UcD усилителя, звук ему очень понравился. https://forum.datagor.ru/index.php?showtopic=2385 смотрите сообщения 10 и 18. Ссылка на комментарий Поделиться на другие сайты Поделиться
Гость vladius Опубликовано 15 Января, 2015 в 13:59 Жалоба Поделиться Опубликовано 15 Января, 2015 в 13:59 А, почему бы Вам не воспользоваться помощью наших китайских братьев. Параметры по мощности у них конечно завышены, но не сильно. AliExpress.com Product - Free shipping, IRS2092S 250W Class D HIFI digital power amplifier board Ссылка на комментарий Поделиться на другие сайты Поделиться
Гость Сильвестр Опубликовано 16 Января, 2015 в 12:53 Жалоба Поделиться Опубликовано 16 Января, 2015 в 12:53 Я знаю это по сварочникам Сергей, значит Вы наверняка сталкивались с косым полумостом. Как Вы считаете, возможно ли в нем поочередное открытие транзисторов как на этой картинке? Добавлено после раздумий: Алексей, или не слушайте скептиков, идите собственным путём, жгите детальки, пробуйте, учитесь, добивайтесь цели. Дорогу осилит идущий! Удачи в экспериментах и проектах! :smile: Спасибо :smile: Добавлено после раздумий: Есть одна дока... Пробовал и этот собирать, правда у меня плата побольше получилась. Звук был действительно на высоте, но порадовал он меня не долго :smile: . Надо учится мне собирать по готовым печаткам, которые заведомо грамотно разведены. А я привык только по своим. Добавлено после раздумий: А, почему бы Вам не воспользоваться помощью наших китайских братьев. Я этот вариант тоже не отбрасываю, на работе один человек заказывал у них готовый усилитель, остался доволен. Ссылка на комментарий Поделиться на другие сайты Поделиться
Рекомендуемые сообщения
Для публикации сообщений создайте учётную запись или авторизуйтесь
Вы должны быть пользователем, чтобы оставить комментарий
Создать учетную запись
Зарегистрируйте новую учётную запись в нашем сообществе. Это очень просто!
Регистрация нового пользователяВойти
Уже есть аккаунт? Войти в систему.
Войти