Hi-Tec-Lab Опубликовано 8 Января, 2015 в 21:27 Автор Жалоба Поделиться Опубликовано 8 Января, 2015 в 21:27 Виктор, здравствуйте! С праздниками! Дела" не много "задолбали Такая же хрень у меня как в соседнем колхозе))) ..."парк" контрольно - измерительных приборов.- осциллограф -низкочастотный генератор. Надеюсь, что Вы владеете основными методами работы с этими приборами. - названия этих приборов Тыкс тыкс, попросил у соседа, он сразу пригрузил, т.е. немного объяснил как и что, даже обрадовался, что в наше время это кого то интересует, в общем дал пользоваться. H313 осциллограф(настроили по инструкции),не откажусь от консультации, т.е. может быть какие то тонкости? ТТ-01 старенький прибор-генератор название затерто, работает от сети ~220В. Можно измерять сопротивление, небольшие напряжения до 200Вольт (цифровое красное табло). Им измерял минус смещения, стрелочные ничего не показывали, что то невнятное, видимо это то о чем вы сказали, что необходим ламповый вольтметр. Еще он выдает синусоиду 1 кГц на задней панели ручка уровня(мах. ~1,2В) Отдельно есть генератор-программа с ноутбука "Soundcard Scope" разных форм(пила,треугольник,прямоугольник,синусоида,белый шум), регулировка, частоты и вых. уровня, и т.д. И два стрелочных прибора Ц-4342, Ц-4352; Вот и весь ассортимент))) Интересно, как прошли "испытания" ламп 6П3С, после "прокалки"? этот процесс еще в процессе, к утру закончится измерения повторю, напишу... пишу, а сам ловлю трудовой отходняк :smile: Ссылка на комментарий Поделиться на другие сайты Поделиться
Гость kdtp Опубликовано 9 Января, 2015 в 12:49 Жалоба Поделиться Опубликовано 9 Января, 2015 в 12:49 (изменено) Понятно. Ладно, будем работать с тем что имеем. "Блох" отловить не удастся, но примерно..., что-то, как-то, сделаем. Если совсем просто, то нам надо добиться того, чтобы уровни сигналов после фазоинвертора, на анодах лампы, были одинаковыми. Поскольку у нас "род рукой" только один сигнал 1000 Гц, то с ним и будем работать. Зачем, вообще нужна эта балансировка по переменному току? Всё дело в том, что при работе двухтактного выходного каскада, для обеспечения его "правильной" работы нужно соблюсти некоторые условия. Каковы эти условия? В "дебри" забираться не будем, но основные моменты этих условий мы обговорим - рассмотрим. И так, начнём с конца, с выходного трансформатора. Для правильной работы двухтактного усилителя необходимо иметь "правильный" выходной трансформатор. В основном, эта "правильность" сводиться к симметричности первичной обмотки выходного трансформатора и некоторым технологическим особенностям намотки, которые обеспечат нам нужное (необходимое) качество работы всего выходного каскада. Поскольку у нас уже есть готовый выходной трансформатор, то будем считать, что все необходимые условия при его изготовлении были соблюдены. А именно - первичная обмотка состоит из двух, одинаковых по количеству витков полу-обмоток, и, с максимально возможным равенством сопротивлений по постоянному току. Так же нами было сделано секционирование обмоток выходного трансформатора. С трансформатором всё - закончили. Далее, по списку, идут выходные лампы. Для нормальной работы выходного каскада двухтактного усилителя нужно обеспечить симметричную (одинаковую по режимам) работу этих ламп во всём диапазоне мощностей нашего усилителя..., ну и в нужном для нас диапазоне частот. Самый простой способ для обеспечения этой симметричности, это подбор ламп выходного каскада в пары. Что, кстати говоря, мы и пытаемся с вами сделать. Если лампы подобранны в пары, то после установки нужного режима по постоянному току (току покоя), необходимая степень симметричности их работы, можно сказать, вполне обеспечена. Будем считать, что с этими регулировками (по постоянному току) мы тоже справились. А что же с регулировками по переменному току? Не особо вдаваясь в теорию работы двухтактного каскада усилителя мощности, замечу следующие - для его "правильной" работы нам надо подавать на управляющие (первые) сетки ламп оконечного каскада сигнал одинаковый по амплитуде, НО, противоположный по фазе. Этим и занимается фазоинверторный каскад. Существует несколько схематических решений для этого каскада. И, у каждого есть свои "тонкости". Если интересны особенности их работы, все "плюсы и минусы", так сказать, то, поищите эти данные в интернете или в специальной литературе. Поскольку мы будем использовать фазоинвертор с катодной связью, который, так же известен как дифференциальный усилитель, он же - фазоинвертор с "длинным хвостом"(оригинальный перевод именно такой), он же - "фазовращатель Шмитта". Отто Шмитт описал его.... аж в 1934 году. Кстати, именно этот фазоинвертор является самым популярным по применению в гитарных усилителях.... Не будем подобно вдаваться в теорию по его работе - интересно, поищите сами в "умных книгах" или в интернете. Коротенько - у этого каскада всё достаточно хорошо с "симметрией", по крайней мере, для гитарных усилителей - очень даже ни чего себе так. Однако, в силу ряда обстоятельств, уровни сигналов на выходе этого фазоинвертора, могут отличаться друг от друга по амплитуде - быть разбалансированными. Прежде всего это связано с тем, что лампы (двойные триоды), которые используются в таких схемах имеют в своём составе два триода. То есть, в одном баллоне - два триода, которые могут обладать разными (в небольших пределах) характеристиками. В частности, иметь разный коэффициент усиления. Так вот, нам надо сделать так, чтобы эти два триода, работая в нашем фазоинверторе выдавали "на-гора", на анодной нагрузке равные по амплитуде сигналы.... Тут всё достаточно просто, поскольку от величины анодного сопротивления зависит этот самый уровень сигнала. Если совсем просто (приметивненько), то, чем больше анодный резистор (сопротивление нагрузки), то, тем больше коэффициент усиления самого каскада. Тут тоже есть свои "нюансы", но мы их пока опустим.... Продолжим. Вырисовывается интересная штука - посредством подбора анодных резисторов мы сможем добиться симметричной работы фазоинвертора по переменному току (по сигналу). Кстати, способы реализации таких регулировок-подборов можно увидеть в практических схемах ламповых усилителей. Например, в промышленных усилителях известных "гитарных" фирм поступают очень просто - ставят в аноды фазоинвертора разные по величине резисторы. Как правило это следующие номиналы - в одном плече 82 кОма, в другом плече 100кОм. Или в одном плече составной резистор 9,1 кОм + 91 кОм, а в другом 100 кОм, при этом, в одном плече, сигнал снимают с части нагрузки, а в другом, с полной нагрузки. Такими простыми способами и получается некое уравновешивание каскадов фазоинвертора по уровню выходных сигналов. Если же нам хочется сделать более точную регулировку фазоинвертора по переменному току (по сигналу), то можно использовать схему балансировки фазоинвертора из усилителей "товарища" Дамбла. Предположим, что мы выбрали схему балансировки из Дамбловских усилителей. Так и что надо делать, что бы произвести балансировку фазоинвертора? Да, в общем то всё достаточно просто. Для начала вынимаем лампы выходного каскада (6П3С). На первом этапе регулировки они нам не нужны. Далее, включаем усилитель и ждём пока он прогреется. Затем, с генератора низкочастотного сигнала, подаём на вход фазоинвертора "синус" частотой 1000 Гц (а другой у нас нет) и величиной 0,5 - 0,7 Вольт. Переключаем осциллограф на закрытый вход и смотрим "картинку" нашего "синуса" на разных плечах фазоинвертора. Где смотреть..., куда "тыкаться"? Можно непосредственно на анодах лампы фазоинвертора, а можно после разделительных конденсаторов, ну тех, что идут на управляющие (первые) сетки выходных ламп, в той точке, где "встречаются" эти конденсаторы и два резистора - 2,2 кОма и 220 кОм. Вы уже "тыкались" в эти точки, когда экспериментировали со схемой фазоинвертора. Вспомнили? Ну, вот и хорошо. ТаПеРиЧа, посредством регулировки подстроечного резистора надо выставить одинаковые уровни сигнала на плечах фазоинвертора. Выставили? Хорошо. Выключаем усилитель, ставим на место выходные лампы..., включаем, прогреваем..., и вперёд..., к прогону усилителя. Что надо отметить. Ни все и не всегда делают такую балансировку, поскольку людей вполне устраивает звук "гитарного" усилителя с несбалансированным фазоинвертором. Хотя, откровенно говоря, для улучшения мощностных и звуковых характеристик двухтактного лампового гитарного усилителя, надо бы настраивать, балансировать фазоинвертор, хотя бы элементарным подбором анодных резисторов фазоинвертора. Например, как это делают "фирмачи".... Пока..., всё. Изменено 9 Января, 2015 в 15:23 пользователем kdtp Ссылка на комментарий Поделиться на другие сайты Поделиться
Hi-Tec-Lab Опубликовано 9 Января, 2015 в 18:14 Автор Жалоба Поделиться Опубликовано 9 Января, 2015 в 18:14 (изменено) Доброе время суток! По порядку, две лампы 6П3С прокаливались 9 часов, после чего, ток покоя возрос до 50 мА, повторно отрегулировал 0,46мА; Снял лампы, на 5-5' ножке цоколя (6П3С) -16В; будем работать с тем что имеем При снятых выходных лампах, подал на вход 6Н2П 0,77В на анодах - 100кОм и 100кОм, после между каскадного конденсатора разница по амплитуде переменного напряжения в 1кГц 2 Вольта(1-анод ~14,9В, 2-анод~12,9В); Заменил 100 кОм на резистор в 86 кОм на 1- аноде 6Н2П(1ножка), амплитуды сравнялись к меньшему напряжению ~12,9В Установил на свои места выходные лампы, амплитуда снизилась до ~ 8,6В. Ручка "презенс" в положении мин. чем больше анодный резистор (сопротивление нагрузки), то, тем больше коэффициент усиления самого каскада Учел эту особенность, но не стремился выжимать мах. амплитуду, кажись не в этом счастье))) Подключил двухполосную колонку(8Ом), на вход подключил вместо обещанной ламповой приблуды, гитарный проц. Boss GT-10, счастья полные штаны, бальзам :smile: Через 10 минут прискакала соседка, обложила меня матом по полной... Сейчас поздновато, завтречка, думаю получится засемплировать пару звуков! Виктор, благодарен за науку! :smile: Составлю последовательный отчет о проделанной работе, отдохнем и может быть приступим к предварительному? Собираю материал для кабинета, куски ламинированного дсп 19-20 мм, кое что вырисовывается))) Изменено 9 Января, 2015 в 18:24 пользователем Hi-Tec-Lab Ссылка на комментарий Поделиться на другие сайты Поделиться
Гость kdtp Опубликовано 10 Января, 2015 в 00:23 Жалоба Поделиться Опубликовано 10 Января, 2015 в 00:23 (изменено) Хорошо, Илья..., хорошо. Откровенно говоря, я думал что Вы спросите: "Почему это, иногда балансируют фазоинвертор в "гитарных" усилителях..., а иногда, не балансируют!?". Действительно, если посмотреть, даже, на схемы "фирменных" гитарных усилителей, то можно заметить этот "парадокс".... Всё очень просто. Дело в том, что, как правило, в фазоинверторе используют один тип ламп - 12АХ7, или её аналог ЕСС83. И ещё, мы с Вами об этом говорили, используют всего ТРИ типовые схемы фазоинвертора на этих лампах. Что из этого следует? А вот что, если мощность усилителя РР не большая, где-то, 10 - 18 Ватт, то на раскачку оконечного усилителя надо подавать сигнал относительно НЕ большой амплитуды. Это в районе 9 - 14 Вольт максимум. В таком (маленьком) диапазоне амплитуд, наш "типовой" фазоинвертор на лампе типа 12АХ7, будет выдавать со своих плеч, вполне, одинаковые по величине сигналы. Поэтому, на небольших мощностях РР лампового усилителя, можно НЕ сильно заморачиваться с балансировкой "типового" фазоинвертора. Если же мощности усилителя будут большими (30, 50...,100 Ватт), то и раскачивать выходные лампы надо большой амплитудой сигнала. В некоторых случаях амплитуда сигнала для раскачки ламп выходного каскада может быть величиной до 45 - 50 Вольт! А вот на таких амплитудах "перекос" в работе "типового" фазоинвертора будет весьма заметен. И, влияние этого "перекоса" очень сильно сказывается на "качестве" и мощности оконечного каскада усилителя! Ну..., НЕ в положительную сторону, разумеется.... Это я так, коротенько..., там то же есть кое какие нюансы, но для начала, я думаю, будет вполне достаточно. По большому счёту, всё у нас идёт нормальненько. Погоняйте, послушайте свой усилитель со своими "примочками"....и.... "будем начинать думать" о предварительном ЛАМПОВОМ гитарном усилителе. Да..., это, как его..., не хилый у Вас "процессор"..., однако!!! :smile: Изменено 10 Января, 2015 в 00:35 пользователем kdtp Ссылка на комментарий Поделиться на другие сайты Поделиться
Hi-Tec-Lab Опубликовано 10 Января, 2015 в 07:51 Автор Жалоба Поделиться Опубликовано 10 Января, 2015 в 07:51 (изменено) Виктор, добрый день! Добрый день люди! Может еще кто то поучаствует-выскажет свое мнение и пожелания? Давайте не стесняйтесь! Откровенно говоря, я думал что Вы спросите... оЁЁЁй, на самом деле вопросов бесконечное множество и они накапливаются. Разбивая усилитель на части-разделы и в каждой их них по незнанию существуют темные пятна. Постараюсь быть последовательным в данном случае. Общее представление: Блок питания, состоит из трансформатора, диодного моста, электролитических конденсаторов. Предохранители разъемы, провода шнуры и т.д. С намоточными данными понятно, с номиналами деталей более-менее понятно. Но не до конца. Что осталось, например - дроссель. Или дроссель + эл. конденсатор. Рассматривая различные схемы гитарных усилителей обратил внимание на то, что этот узел имеет разные значения, где то рекомендовано 3Гн, где то 5Гн и даже 10Гн. Я использую стандартный Др2,3-0,21 II 2 от старого ТВ приемника, учитывая его характеристики, нашим расчетам и типичному включению вполне достаточно для фильтрации напряжения на сетках вых. ламп, ФИ, и предварительных каскадов. И достаточно ли? Ведь величина емкости фильтрующего конденсатора в данном случае тоже имеет какое то значение. Кто то рекомендует устанавливайте побольше, кто то рекомендует посчитать. Например я исходил из какой то интуитивной мысли и то что было в наличии. Т.е. 3 шт. 100μF на 450 вольт, заранее зная, что у меня не будет напряжения 450 Вольт на аноде лапм. 1) вопрос:-" Для чего 5Гн и более, если схема типичная и в ней используются лампы с приблизительно похожими характеристиками?". 2) вопрос:-"Если в сети напряжение питания колеблется от ~220 до ~240 вольт, какое выбрать среднее-желательное напряжение для накала ламп чтоб они поработали подольше?". Выходной каскад, Выходной ТВ, ООС, этот участок хорошо раскрыт. Что осталось и что наверное в целом интересует. Так как мы рассматривали выходной каскад с фиксированным смещением, то закономерно возникает следующий 3) вопрос:-"Если использовать автоматическое смещение и как это будет влиять на звук будущего усилителя?". Т.е. если использовать 6П3С в режиме А**),вроде и КНИ тот же 2%, ТВ будет немного другой Raa-5кОм, мощность 18,5 ватт немного меньше ну и что))).Понимаю, что это вообще отдельная тема для обсуждения. Если можно в общих чертах? а вот еще, что несколько настораживает 4) вопрос:-"Чтоб действительно не перегибать палку и не заставлять лампы выходного каскада переходить в другой режим, как правильно понимать фразу Амплитуда сигнала между двумя сетками, В, в нашем случае это 45 вольт, какое мах. переменное напряжение можно подать с ФИ на сетку(5 ножка)одной лампы?". Здесь был спойлер.Сообщение #16То есть, если у нас величина смещения на первых сетках (к примеру) «минус» 20 Вольт, то величина АМПЛИТУДНОГО значения сигнала, с одной половинки выхода фазоинвертора, не должна быть больше 20 Вольт! Иначе наш оконечный каскад выйдет из режима (класса) АВ1. Ну что будет? Что будет, что будет…, да ни чего страшного не будет. Он (оконечный каскад) временно перейдёт в режим (класс) АВ2. А как только амплитуда сигнала уменьшиться до значения 20 Вольт и меньше, то он опять будет работать в режиме (классе) АВ1. Для мощных лучевых тетродов, к которым относится лампа 6П3С, такой кратковременный переход из режима АВ1 в режим АВ2 большого влияния на их дальнейшую «правильность» работы (судьбу) не оказывает. И, тем не менее, лучше такими «переходами», от режима к режиму, не «баловаться». Ну, а искажения на выходе самого усилителя, при максимальной мощности, могу обуславливаться многими факторами…, в том числе, и превышением допустимой амплитуды раскачки оконечного каскада, и «качеством» (точностью) балансировки по постоянному току ламп оконечника, и подбором ламп в пары, и перегрузочной способностью выходного трансформатора. И, даже (иногда) величиной просадки анодного напряжения на максимальной мощности усилителя. Т.е. в принципе могу настроить и разогнать фазоинвертор уровнем сигнала до ~16 вольт на вход каждой выходной лампы, если -16В напряжение смещения в моем случае? :smile: Здесь был спойлер.(Сообщение #39)При снятых выходных лампах, подал на вход 6Н2П 0,77В на анодах - 100кОм и 100кОм, после между каскадного конденсатора разница по амплитуде переменного напряжения в 1кГц 2 Вольта(1-анод ~14,9В, 2-анод~12,9В); Заменил 100 кОм на резистор в 86 кОм на 1- аноде 6Н2П(1ножка), амплитуды сравнялись к меньшему напряжению ~12,9В Установил на свои места выходные лампы, амплитуда снизилась до ~ 8,6В. Ручка "презенс" в положении мин. Спасибо! p/s пока сочинял и формулировал, офигел от своей не компетентности :smile: Изменено 10 Января, 2015 в 08:25 пользователем Hi-Tec-Lab Ссылка на комментарий Поделиться на другие сайты Поделиться
Гость kdtp Опубликовано 10 Января, 2015 в 10:21 Жалоба Поделиться Опубликовано 10 Января, 2015 в 10:21 Про накалы ламп. Поскольку мы в основном эксплуатируем лампы советского производства, то обратимся к справочной литературе тех времён. В своё время, "настольной книгой" для разработчиков радиоаппаратуры на электронных лампах была книга: "Руководство по применению приемно-усилительных ламп". Эта книга была специально выпущена для радиоинженеров-разработчиков. По моему последние издание было в 1964 году, Государственным комитетом по электронной технике СССР. Ладно..., это всё "история с географией", вернёмся к нашим "баранам", тьфу ты, не к "баранам", а к накалам... Ну, так вот, в этой книге есть некое руководство, которое гласит: ".... оптимальное напряжение накала радиоламп для сохранения их максимальной надежности и, соответственно, долговечности составляет 95% от номинала". Если это соотнести с самым распространенным напряжением накала "наших" ламп - 6,3 Вольта, то 95% будут соответствовать 6 Вольтам. Короче, применяйте напряжение накала 6 Вольт..., и будет Вам счастье..., особенно если Вы очень сильно печётесь о "долголетии" своих родненьких лампушек! Про другие затронутые Вами "темы"... чуть позже..., но обязательно "побазарим". :smile: Ссылка на комментарий Поделиться на другие сайты Поделиться
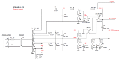
Гость kdtp Опубликовано 12 Января, 2015 в 17:23 Жалоба Поделиться Опубликовано 12 Января, 2015 в 17:23 (изменено) Привет, Илья. Продолжим.... По поводу режимов ламп в оконечном каскаде. Если дело касается РР ламповых гитарных усилителей, то, как правило, выходные лампы работают: пентоды (EL34) в классе "В", лучевые тетроды (6L6, 6V6) в классе "АВ1". При этом, в основном, применяют фиксированное смещение для ламп оконечного каскада (иногда, бывает, и "автомат"). Поскольку мы имеем дело с лучевым тетродом 6П3С (6L6), то наш "базар" , в основном, будет про эту лампу. И так, почему именно класс "АВ1"и, как правило, смещение ламп выходного каскада (предпочтительно) фиксированное!? Про это чуть позже, а пока "загребём" из далече.... Для начала освежим нашу память справочными данными на лампу 6П3С (6П3С-Е, 6L6). Что видим? А вот что, этот лучевой тетрод имеет "типовое включение" в РР усилителях, в трёх классах - класс "А", класс "АВ1" и класс "АВ2". Класс "А". Обращаю Ваше ВНИМАНИЕ, что "типовое включение" (по справочникам) лампы 6П3С (6П3С-Е, 6L6) в РР усилителе, в классе "А".... НЕ "триодное", а "ПЕНТОДНОЕ". Да, представьте себе, "ПЕНТОДНОЕ"! И вообще, если "пошуровать" в справочниках, то вы ни где не найдёте "типового включения" лампы 6П3С в РР усилителе, в "триодном" включении. Эта, моя, информация носит "литеру" под названием "информация к размышлению"! И тем не менее, эту лампу, в РР усилителях, многие радиолюбители "юзают" в "триодном" включении. Более того, имеют быть восторженные отклики о работе таких усилителей. По мне, так это - "обман зрения", вернее - слуха. Впрочем, это моё субъективное мнение. И всё же, почему 6П3С включают "триодом" в РР усилителях? НЕ ЗНАЮ! Могу только предположить, что радиолюбители (в основном начинающие) считают что, если используется класс "А" в РР усилителе, то это обязательно триод или пентод (лучевой тетрод) в "триодном" включении.... Ладно, возьмём "на заметку" и этот способ включения лампы 6П3С в РР усилителях, лучевой тетрод в "триодном" включении. Почему - нет? Работает же.... Класс "АВ1". Это "основной режим" работы лампы 6П3С в РР усилителе. Про "что" и "как" в этом режиме написано много. Поэтому не будем сильно "заостряться" на описании этого режима. Если интересны подробности..., читаем в интернете или в "умных книжках".... Класс "АВ2". Специально, ни кто не делает "гитарных" усилителей в этом классе. Хотя, иногда, на больших мощностях, усилитель мощности "самопроизвольно заходит" в этот режим. Но, повторюсь, специально, ни кто его к этому "не принуждает". Класс "АВ2", довольно интересный режим. Но, поскольку мы его не будем "эксплуатировать" на постоянной основе в наших гитарных усилителях, то и особо "зацикливаться" на нем не вижу смысла. Вот если бы мы делали усилитель мощности для радиопередатчика, тогда конечно, тогда бы мы тут разошлись не на шутку, с этим режимом.... Короче, кому интересно, про класс "АВ2"..., ну, дальше вы знаете.... Подведём не большой итог. В гитарном РР усилителе, лампы 6П3С (6П3С-Е, 6L6), в основном, эксплуатируются в классах "А" и "АВ1". В классе "А" применяется, и "триодное" включение, и "пентодное". Класс "АВ1" - "пентодное классическое" включение. Иногда, очень редко, встречается "ультралинейное включение" (Fender Twin Reverb 135 RMS). Смещение ламп оконечного каскада, как правило - фиксированное, но, бывает и автоматическое. Про смещение ламп оконечного каскада. Ну, для примера, давайте сравним. Класс "АВ1" с фиксированным включением и с "автоматом", при их одинаковом напряжении анодного питания. При автоматическом смещении, часть анодного напряжения будет "просаживаться" на катодных резисторах смещения. В среднем (для ламп 6П3С, при мощности усилителя в 25 Ватт), это 20 - 22 Вольта, которые будут "вычитаться" из анодного напряжения. А если мощность будет усилителя больше? Тогда, нужно будет и большее смещение. Следовательно, будет больше "потерь" на сопротивлении смещения..., и меньше будет" доставаться" анодного напряжения для самой лампы. Ну, а чем меньше анодного напряжения приходиться на саму лампу, тем меньше выходная мощность оконечного каскада усилителя.... Выходит, что при одинаковом анодном напряжении, фиксированное смещение на выходных лампах, позволяет получить больше выходной мощности самого усилителя, соответственно, и КПД использования ламп, чуток по-боле. Этот факт имеет весомое значение, при создании ламповых гитарных усилителей! .... Хотя, справедливости ради, стоит отметить, что на малой мощности усилителей, эта разница в потере КПД усилителя, и его мощности, не столь заметна. Поэтому, до мощности усилителя 18 - 20 Ватт, автоматическое смещение вполне применимо. Более того, такие лампы как 6П14П, "на дух" не переносят фиксированного смещения - норовят уйти с "саморазогрев". Что же касается "качества" гитарного звука, то тут как говориться - кому что нравиться. Некоторые гитаристы с пеной у рта доказывают что "фикса" звучит намного "вкуснее" "автомата". Ну, что сказать..., делал я один гитарный усилитель на лампах 6П6С. Так сложилось, что в силовике не было обмотки для организации фиксированного смещения, пришлось задействовать "автомат". Приходили "гитарные дяди" и "ребятишки"..., играли на этом усилке - ни кто из них так и не догадался (вернее, "не услышал"), что усилитель с автоматическим смещением! Ну, вот, кое-что, про смещение мы обсудили.... Вывод - на больших мощностях, в гитарных усилителях, лучше применять фиксированное смещение. На малых..., и средне малых мощностях вполне "прокатит" и "автомат". Ну, что, дальше "поскакали".... Посмотрим, чуток, на "классы" и "способы" включения ламп оконечного каскада в РР усилителе. Про класс "АВ1" толковать не будем..., поскольку про него особых вопросов Илья не задавал. Насколько я понял, интерес вызывает РР усилитель с лампами 6П3С, в классе "А"!? Не большое, лирическое отступление. Давайте посмотрим, как этот режим (класс "А") "эксплуатируют" в своих гитарных усилителях..., как-то "любители", так и "профессионалы". В основном, этот режим используют как "вспомогательный", объясняя это тем, что для репетиций в домашних условиях, не нужна большая мощность усилителя. То есть, переключают выходной каскад из класса "АВ1" (большая мощность)..., в класс "А"(маленькая мощность). Самый простой способ, к которому часто прибегают - переключение ламп оконечного каскада из режима "пентод" в режим "триод". Просто, тупо, переключают вторые сетки ламп выходного каскада на аноды, "превращая" лучевой тетрод в "триод". Просто, дёшево, сердито..., но звук такого "триода"поганый. Ладно, хрен с ним, пусть НЕ сильно поганый (кому что нравиться), но то что звук усилителя в "пентоде" и звук усилителя в "псевдо триоде" будут отличаться по "тембральному составу" - к бабке не ходи. Хотите изменить мощность (громкость) усилителя не изменяя его "тембровых характеристик"? Тогда применяйте другие решения. Какие? Про это в следующий раз. К чему это я тут развёл такую "бодягу"? А вот к чему. Ламповый, гитарный РР усилитель, с лампами 6П3С, в классе "А", "пентодное" (типовое) включение - очень хорошо звучит. Да, такой усилитель не для "тяжелой" музыки - однозначно. Кстати, акустические гитары с адаптером очень хорошо звучат с таким усилителем. Делал такой усилитель для моего приятеля гитариста. Как звучит "акустика" - мне понравилось. "Совали" в этот усилитель и "обычные" электрогитары. Сам, как звучит электрогитара, не слышал, врать не буду, но мой приятель и его друзья очень хорошо отзывались об этом усилителе. Повторюсь - "металл" они не играют. Всё, закругляюсь. На последок, посмотрите, как сделано переключение "класс АВ" и "класс А" в комбике Ерасова "CLASSIC-45". Для Ильи, если будут вопросы по усилителю на 6П3С в классе "А", в "пентоде" - обращайтесь, я их "нашлепал" четыре штуки. Один для гитары, три для "музыку послушать". И ещё, про другие "темы" в следующий раз...., что-то много сегодня получилось. Изменено 12 Января, 2015 в 17:27 пользователем kdtp Ссылка на комментарий Поделиться на другие сайты Поделиться
Гость kdtp Опубликовано 13 Января, 2015 в 10:56 Жалоба Поделиться Опубликовано 13 Января, 2015 в 10:56 Про амплитуду сигнала, подаваемого на управляющие сетки ламп оконечного каскада усилителя мощности. Сигнал..., в нашем случаи, это переменный ток звуковой частоты. Любой ток (переменный или постоянный) имеет две величины, это сила тока (Амперы) и величина напряжения (Вольты). Напряжение переменного тока характеризуются такими понятиями, как - амплитудное значение напряжения переменного тока, или (и) действующие значение напряжения переменного тока. Амплитудное и действующие..., действующие и амплитудное. Что это такое и в чём их разница? Если Вы запамятовали, что это такое, то можно про это прочитать..., ну скажем в статье из журнала Радио №1 1947 года. Статья называется: " Сколько вольт в сети?". Статья старенькая, но своей "актуальности" не потеряла, поскольку основы Мироздания (читай - физические законы) ещё ни кто не отменял. В это статье есть свои "особенности", например в ту пору "нормальное" напряжение в сети было 127 Вольт..., или выпрямитель, это, как правило, кенотрон, а не полупроводниковый диод... и т.д. Короче, я думаю, Вы сориентируйтесь. Вот "адрес" этой статьи www.chipinfo.ru/literature/radio/194701/p50-53.html Продолжим. Теперь, когда мы знаем, что сигнал (переменны ток) имеет амплитудную и действующую величину напряжения, перейдём к рассмотрению вопроса "Про амплитуду сигнала....". Во-первых, когда я говорил про амплитуду сигнала между двумя сетками..., то имел ввиду АМПЛИТУДНОЕ значение напряжения сигнала. Во-вторых. Почему между двумя сетками, а ни как не иначе? Это, уж извините, "вырвалось" по инерции - дань "традиции". А "традиция" (читай "дурная" привычка) такая - рассуждать о амплитуде сигнала на управляющих сетках, как это делают в иностранных справочниках. Например, в справочнике фирмы" General Electric" на лампу 6L6GC (6П3С) про максимально допустимый уровень сигнала на первых (управляющих) сетках ламп, написано следующие, цитирую дословно: " Peak AF Grid-to-Grid Voltage - - - - 45 Volts". Если по-простому, по-русски, то это будет звучать следующим образом: " Пиковое (читай- амплитудное) значение (величина) сигнала между сетками (в Вольтах) - - - - 45 Вольт". В-третьих. А как нам, "простым смертным", посмотреть, "пощупать", измерить эти самые, максимальные, амплитудные значения сигнала!? А вот как. Прежде всего надо знать (понимать), что 45 Вольт, это максимальный размах (амплитудное значение) сигнала МЕЖДУ ДВУМЯ СЕТКАМИ выходных ламп. Следовательно, на каждой из этих сеток, относительно "земли", будет по 22,5 Вольта амплитудного значения сигнала! Это понятно - скажете Вы. А измерять-то как, кУдЫ бежать, кому сдаваться!? Всё просто. Если у Вас есть "ламповый" (с большим входным сопротивлением) вольтметр переменного тока, то одним щупом "тыкаемся" на "землю", а другим щупом - на любую из первых (управляющих) сеток выходных ламп. ТОЛЬКО НАДО ПОМНИТЬ, что такие вольтметры показывают ДЕЙСТВУЮЩИЕ значение сигнала (переменного тока). А действующие значение (напряжение) переменного тока в 1,41 раза МЕНЬШЕ амплитудного значения (напряжения) переменного тока!!! То есть, показание "лампового" вольтметра надо умножить на 1,41, и тогда мы узнаем АМПЛИТУДНОЕ значение (напряжение) сигнала. Впрочем, на современных "ламповых" вольтметрах есть шкалы (цифровые или "обычные") которые отградуированы (показывают) - и действующие, и амплитудное значение (напряжение) переменного тока. Можно (нужно) посмотреть (измерить) значение (величину) сигнала при помощи осциллографа. Действия те же, что и с "ламповым" вольтметром. Один "конец" на "землю", другой "конец" на сетку (ножку №5) лампы 6П3С. Размах амплитуды "синуса" на экране осциллографа и есть амплитудное значение сигнала. Осталось только посчитать "клеточки" на экране осциллографа, в которые "упёрся" ("уложился") наш сигнал ("синус") и помножить их количество на величину "цены" этих "клеточек" (делений). Это и будет величина, в Вольтах, амплитуды вашего сигнала. Всё, пока что.... Про остальное - опосля.... :smile: Ссылка на комментарий Поделиться на другие сайты Поделиться
Hi-Tec-Lab Опубликовано 13 Января, 2015 в 20:24 Автор Жалоба Поделиться Опубликовано 13 Января, 2015 в 20:24 (изменено) Всем доброе время суток! Забежал на минутку Виктор, спасибо за материал! :smile: Изучаю с удовольствием, неожиданно застрял на работе, так бывает, прошу прощение за отсутствие и на некоторое безучастие. :smile: переключение "класс АВ" и "класс А" в комбике Ерасова "CLASSIC-45" Изменено 14 Января, 2015 в 10:35 пользователем Hi-Tec-Lab Ссылка на комментарий Поделиться на другие сайты Поделиться
BimBom Опубликовано 19 Января, 2016 в 05:03 Жалоба Поделиться Опубликовано 19 Января, 2016 в 05:03 Касаемо практики и Дамбла , повторил такую схему, звук в итоге очень понравился , товарищ пробовал писать заготовку для нов песни.Все писалось через этот усилок , и гитары, и бас тоже , использован самодельный кабинет с динамиком винтаж30 селешн, гитара самодельная телекастер , звучки Димарзио - не помню на вскидку какие,. ну и фото монтажной схемы и изделий. Да и все сигнальные цепи вплоть до фазоинвертора проводил экранированным проводом с низкой емкостью, электролиты в катоды использовал Эпкосы, меж каскадные и в темброблоке Вима mkp-4 и бумаго масло к40у-9 - подбирал эксперементально , впаивал слушал , перепаивал на другие - слушал, и т.д. А вот еще кусочек записанного звука - все инструменты через этот усилок Ссылка на комментарий Поделиться на другие сайты Поделиться
Рекомендуемые сообщения
Для публикации сообщений создайте учётную запись или авторизуйтесь
Вы должны быть пользователем, чтобы оставить комментарий
Создать учетную запись
Зарегистрируйте новую учётную запись в нашем сообществе. Это очень просто!
Регистрация нового пользователяВойти
Уже есть аккаунт? Войти в систему.
Войти