Hi-Tec-Lab Опубликовано 21 Декабря, 2014 в 17:26 Автор Жалоба Поделиться Опубликовано 21 Декабря, 2014 в 17:26 (изменено) И ещё…, блин, лампы выходного каскада (6П3С) балансируют (или подбирают) ПО ПОСТОЯННОМУ ТОКУ, а фазоинвертор (6Н2П) балансируют ПО ПЕРЕМЕННОМУ ТОКУ!!!!! Если для тебя это одно и то же, тогда - дело труба! Виктор, пытаюсь понять, чем вызвано негодование :smile: я просто констатировал факт того, что при некотором изменении номинала резистора в цепи анодов лампы драйверного каскада изменяется уровень сигнальной частоты в 1 кГц на выходах этих анодов, ни о какой балансировки по постоянному току и напряжению диф. каскада не упоминал.. Здесь был спойлер._https://victor-custom.com/prostoj-sposob-nastrojki-dvuhtaktno/ на форуме _https://www.audioportal.com обсуждаются различные методики балансировки, кто во что горазд Здесь был спойлер._https://www.audioportal.com/showthread.php/3064-%D0%9A%D1%82%D0%BE-%D0%BA%D0%B0%D0%BA-%D0%B1%D0%B0%D0%BB%D0%B0%D0%BD%D1%81%D0%B8%D1%80%D1%83%D0%B5%D1%82-%D0%BF%D1%83%D1%88%D0%BF%D1%83%D0%BB%D1%8C%D0%BD%D0%B8%D0%BA%D0%B8 Малышев пост #183 Здесь был спойлер._https://www.audioportal.com/showthread.php/3064-%D0%9A%D1%82%D0%BE-%D0%BA%D0%B0%D0%BA-%D0%B1%D0%B0%D0%BB%D0%B0%D0%BD%D1%81%D0%B8%D1%80%D1%83%D0%B5%D1%82-%D0%BF%D1%83%D1%88%D0%BF%D1%83%D0%BB%D1%8C%D0%BD%D0%B8%D0%BA%D0%B8/page8 Точность балансировки тут ± "лапоть".Лучше и честнее этот процесс отслеживать сначала по приборам.Балансировать надо не только оконечный каскад: мощные лампы-вых. трансформатор,а начинать с переменки(частота та же- 1кГц),выходящей с фазоинвертора-драйвера на оконечные лампы. Т.е на управляющие сетки выходных ламп левого и правого плеча должны поступать равные по амплитуде и противоположные по фазе напряжения. Изменено 21 Декабря, 2014 в 18:01 пользователем Hi-Tec-Lab Ссылка на комментарий Поделиться на другие сайты Поделиться
Гость kdtp Опубликовано 21 Декабря, 2014 в 20:14 Жалоба Поделиться Опубликовано 21 Декабря, 2014 в 20:14 (изменено) Илья, ни какого негодования. Всё очень просто. Вы затронули тему балансировки фазоинвертора - упомянули о переменном резисторе в фазоинверторе, в «дамбловских» схемах… Потихоньку, помаленьку, стали делать какие-то выводы и «вводы» про эту самую балансировку. Смотрю, а Вы уже «побрели» куда-то, не в ту сторону. Ну, думаю – так парню недолго и заблудиться в «лесу» собственных рассуждений. Вот и пришлось крикнуть Вам – «А-у-у-у-у-у!». И всё…, и не каких негодований. Про балансировку, вообще. Для «правильной» работы двухтактного каскада усилителя мощности, необходима его балансировка. Почему? Да потому, что это «условие» заложено в принцип его работы! В зависимости от того ЧТО мы хотим получить от двухтактного усилителя мощности – гитарный усилитель или усилитель в классе «Hi-Fi», и зависит степень или, если хотите, тщательность его балансировки. Короче, чем лучше сбалансирован выходной каскад - тем выше « качество» и «правильность» самого усилителя. Не залезая в «глубокие дебри» скажу – для гитарного лампового РР усилителя, достаточно провести балансировку мощных ламп оконечного каскада (ПО ПОСТОЯННОМУ ТОКУ). Как? Можно при помощи «минуса» на управляющих сетках, при установке тока покоя выходных ламп. А можно просто – найти (взять, подобрать) одинаковые лампы по току («подобранные пары»). То бишь, если есть «подобранная пара», то «тупо» ставим их в оконечный каскад. Затем выставляем ток покоя (по величине «минуса» смещения) и всё. Для Ильдара. Вы правильно заметили, что в нашем случае (в гитарных усилителях) можно обойтись без особых схем балансировки в фазоинверторе. Если мы используем схему фазоинвертора как у нас, то за «правильность» балансировки фазоинвертора «отвечает» резистор в «длинном хвосте». По хорошему, нам надо добиться того, что бы после фазоинвертора, на его двух «плечах», были сигналы одинаковые по уровню и противоположные по фазе. Хотя, в отдельных случаях, некоторые фирмы и просто радиолюбители, специально «вносят» не большой разбаланс по переменному току в фазоинверторе. Зачем? Если коротко, то - хотят получить от двухтактного усилителя звучание как у однотактного …. Тут есть много ещё чего …, интересного, но про это и про «другое» - в следующий раз…. Изменено 21 Декабря, 2014 в 21:15 пользователем kdtp Ссылка на комментарий Поделиться на другие сайты Поделиться
Hi-Tec-Lab Опубликовано 21 Декабря, 2014 в 22:02 Автор Жалоба Поделиться Опубликовано 21 Декабря, 2014 в 22:02 Можно при помощи «минуса» на управляющих сетках, при установке тока покоя выходных ламп. А можно просто – найти (взять, подобрать) одинаковые лампы по току («подобранные пары»). То бишь, если есть «подобранная пара», то «тупо» ставим их в оконечный каскад. Затем выставляем ток покоя (по величине «минуса» смещения) и всё.Виктор, это сделано для выходного каскада в Вашей схеме.Проведенный такой может быть тупой опыт просто мне показал, что там реально произошло с напряжениями и самим сигналом. Номиналы на вашей схеме вернул в исходное состояние. Запутать никого не хотел,но было интересно. в нашем случае (в гитарных усилителях) можно обойтись без особых схем балансировки в фазоинверторе. Если мы используем схему фазоинвертора как у нас, то за «правильность» балансировки фазоинвертора «отвечает» резистор в «длинном хвосте»...про фазоинвертор также зачитал, еще раз завтра повторю для убедительности, в целом принцип и возможности понял. Ссылка на комментарий Поделиться на другие сайты Поделиться
Гость kdtp Опубликовано 21 Декабря, 2014 в 22:49 Жалоба Поделиться Опубликовано 21 Декабря, 2014 в 22:49 Ладно, ещё чуть, чуть. Вот смотрите, Вы начали делать опыты с резисторами в анодах лампы фазоинвертора. Эти резисторы ещё называются резисторами нагрузки. Если по-простому, то чем больше их величина, то тем больше усиление каскада. Казалось бы, увеличивай номиналы этих резисторов и получай нужное (большое) усиление. Не всё так просто – увеличение номинала анодного резистора даёт увеличение усиления, но и снижает линейность работы самого каскада. Это первое. Второе – мы можем (при определенных условиях) нарушить режим работы лампы в фазоинверторе. Третье - при большом усилении можно «перегрузить» следующий каскад, в нашем случае, это оконечный каскада на лампах 6П3С. Хотя небольшие изменения номиналов этих резисторов не окажут сильного влияния на «правильность» работы выходного каскада. Однако, Вы правильно подметили (заметили) что наш каскад работает в классе АВ1, и для его нормальной работы нужно соблюсти одно правило – нельзя превышать амплитуду раскачки (по переменному току) более чем на величину смещения. То есть, если у нас величина смещения на первых сетках (к примеру) «минус» 20 Вольт, то величина АМПЛИТУДНОГО значения сигнала, с одной половинки выхода фазоинвертора, не должна быть больше 20 Вольт! Иначе наш оконечный каскад выйдет из режима (класса) АВ1. Ну что будет? Что будет, что будет…, да ни чего страшного не будет. Он (оконечный каскад) временно перейдёт в режим (класс) АВ2. А как только амплитуда сигнала уменьшиться до значения 20 Вольт и меньше, то он опять будет работать в режиме (классе) АВ1. Для мощных лучевых тетродов, к которым относится лампа 6П3С, такой кратковременный переход из режима АВ1 в режим АВ2 большого влияния на их дальнейшую «правильность» работы (судьбу) не оказывает. И, тем не менее, лучше такими «переходами», от режима к режиму, не «баловаться». Ну, а искажения на выходе самого усилителя, при максимальной мощности, могу обуславливаться многими факторами…, в том числе, и превышением допустимой амплитуды раскачки оконечного каскада, и «качеством» (точностью) балансировки по постоянному току ламп оконечника, и подбором ламп в пары, и перегрузочной способностью выходного трансформатора. И, даже (иногда) величиной просадки анодного напряжения на максимальной мощности усилителя. (Блин, хотел покороче…) Ещё осталось «за бортом» – зачем и как «работает» переменный резистор в схемах фазоинверторов, в "дамбловских" разработках. Хотя, Вы, наверное, уже и сами догадались (поняли) его назначение и особенности «работы»…. Ссылка на комментарий Поделиться на другие сайты Поделиться
Hi-Tec-Lab Опубликовано 22 Декабря, 2014 в 08:50 Автор Жалоба Поделиться Опубликовано 22 Декабря, 2014 в 08:50 (изменено) Доброе время суток! Сообщение #7 Возникает законный вопрос – почему эти резисторы, у разных производителей усилков, так разняться…, лампа-то используется одной марки (как правило, 12AX7)?По-простому, можно конечно ответить на этот вопрос...Но, перед ответом на него, придётся отвечать ещё на много и много вопросов. Поэтому, что бы слегка «погасить» волну вопросов, для начала, предлагаю зайти на сайт www.valvewizard.co.uk Действительно возникает достаточное кол-во вопросов по теории. Чтобы не наступать на мои грабли :smile: ответы на эти вопросы можно получить приложив желание и усилия. Оригинал книги на английском "Merlin Blencowe - Designing Tube Preamps for Guitar and Bass" можно взять на "рутрекере". Здесь был спойлер._https://rutracker.org/forum/viewtopic.php?t=3388552 Перевод необходимых глав есть: Глава 5 Катодный повторитель.pdf Глава 8 Фазоинвертор с катодной связью.pdf Глава 9 Теория обратной связи.pdf Здесь был спойлер._https://guitar-gear.ru/forum/topic/2574-%D0%B1%D0%B8%D0%B1%D0%BB%D0%B8%D0%BE%D1%82%D0%B5%D0%BA%D0%B0-%D0%BD%D0%B0-%D1%84%D0%BE%D1%80%D1%83%D0%BC%D0%B5/ Просветляемся до полного удовлетворения :smile: лучше такими «переходами», от режима к режиму, не «баловаться»Есть , понял, осознал))) Изменено 22 Декабря, 2014 в 08:53 пользователем Hi-Tec-Lab Ссылка на комментарий Поделиться на другие сайты Поделиться
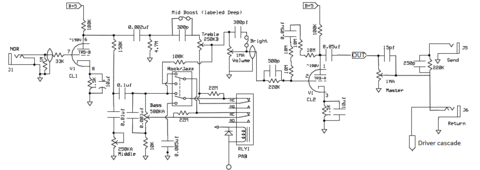
Гость kdtp Опубликовано 22 Декабря, 2014 в 12:21 Жалоба Поделиться Опубликовано 22 Декабря, 2014 в 12:21 (изменено) Привет, Илья. Давайте сначала. Нет, ни так…, с самого начала. Как не крутите, а все знаменитые, и не очень, фирмы по изготовления гитарных усилителей, берут за основу своих схем только два варианта схемотехники – «Фендер» или «Маршалл». Ну, а дальше – понеслась душа в рай. В зависимости от поставленной цели, «народ» (фирмы, фирмочки и просто, радиолюбители) начинает «творить». Делают (лепят, ваяют, мастерят) свои усилители «по образу и подобию», выше названных фирм, «отцов основателей». Вариантов масса, Например, слепое копирование «удачных» моделей усилителей. Или, доводка «до ума» (по мнению самих «доводчиков») усилителей одного из этих брендов. Или, «дикая смесь» из схем этих, вышеозначенных, фирм. Ну, и так далее, и тому подобное. Невольно возникает мысль - что, и папаша Фендер, и дядюшка Маршалл – были вполне «продвинутыми» электронщиками. А что? Вон, какие создали «схемы», что до сих пор являются образчиком для подражания! Огорчу – не были они «продвинутыми» электронщиками. Замечательными предпринимателями и организаторами – да, как говориться – что было, то было. Что не верите? Напрасно. Например, папаша Фендер НИ КОГДА не скрывал, что в основе его схемотехники лежат ТИПОВЫЕ ВКЛЮЧЕНИЯ РАДИОЛАМП, взятые им из справочников фирм по производству, этих самых, радиоламп! И правильно поступил! Не хрен изобретать велосипед! Дядюшка Маршалл, был не столь разговорчив и откровенен – «помалкивал в тряпочку», как говориться. Впрочем, это ничуть не повлияло и не повлияет на то, что он был, есть и будет замечательным и прославленным на все времена изготовителем гитарных усилителей…. ОДНАКО есть нечто, что эти замечательные люди внесли в схемотехнику гитарных усилителей! Это схемы их эквалайзеров! Так, по сей день, и говорят – эта схема эквалайзера из усилителей фирмы «Фендер»…, или, а вот эта схема взята из усилителей «Маршалл»…. Как не крути, как не смотри, а более простого и изящного решения с эквалайзерами для гитарных усилителей, пока что, не придумали. Ладно, хватит исторических экскурсов, вернёмся к «нашим баранам». И так, про схемы усилителей господина Дамбла. В основе схем его усилителей, схемотехника от фирмы «Фендер». Более того – «основные» радиодетали (трансформаторы, дроссели, конденсаторы и даже резисторы), для создания своих «конструкций» он брал из комплектующих от усилителей фирмы «Фендер». Ладно, это так, для «затравки». Про всё, про это - трансформаторы, дроссели, конденсаторы, резисторы и прочее, поговорим отдельно (если будет на то желание) и в следующий раз. Давайте, для начала, остановим свой пытливый взгляд на схеме усилителя мощности. В схеме усилителя мощности, которую предоставил Илья, имеют место быть лампы EL34. Странноватенько, однако. Мне-то всё больше казалось (хоть я и не являюсь поклонником «Дамблов», и особо не вникал в их схемотехнику), что он (Дамбл) в основном использует лампы 6L6, и им подобные. Ладно, проехали. Поскольку Илью интересовал в этой схеме фазоинвертор, вот на нем и остановимся. Илья задаёт вопрос, конкретно, про номиналы резисторов в фазоинверторе. Ну, для начала, определимся с их назначениями. И так, там (в схеме фазоинвертора) всего три группы резисторов. В анодной цепи – сопротивления нагрузки, в сеточной цепи – сопротивления утечки, в катодной цепи – сопротивление смещения + сопротивление «длинного хвоста». С сопротивлениями нагрузки, более или менее разобрались. Сопротивления утечки предназначены для «стекания» «лишних» электронов с управляющей сетки лапы на «землю». В нашем случае роль «земли» выполняет точка соединения сопротивления смещения и сопротивления «длинного хвоста». А зачем нам нужно, чтобы «лишние» электроны «стекали» с управляющей сетки на «землю»? А затем, что, если количество электронов на сетке будет большим, то лампа «закроется» - не будет протекать ток между катодом и анодом…. Короче, кому интересны подробности, то они могут прочитать про работу и устройство электронных ламп в научно-популярной литературе. Например, очень хорошая книжка «Е.Айсберг. Радио?.. Это очень просто!». Или что-то подобное – ищите и обрящете…. Так, «поехали» дальше. Сопротивления в катодной цепи. Если посмотреть внимательно, то в схеме фазоинвертора (ну та, что у нас), в независимости в каких она усилителях (а-ля «Фендер» или а-ля «Маршалл»), имеет место быть (по большому счёту) всего три варианта номиналов этих резисторов. Напомню, что в «нашей» схеме фазоинвертора, в катодной цепи стоят два сопротивления. Это, сопротивление смещения + сопротивление «длинного хвоста». Сопротивление смещения (это тот резистор, который одним концом «прикреплён» к катоду лампы) задаёт рабочую точку на ВАХе нашей лампы. По большому счёту, он (резистор) так же «устанавливает» чувствительность нашего фазоинверторного каскада. То есть, определяет, как велик (насколько большим) может быть уровень входного сигнала, до начала ограничения (искажения) этого сигнала нашим каскадом. ВОТ ТЕПЕРЬ САМОЕ ИНТЕРЕСНОЕ! Посмотрим, внимательно, на схемы знаменитых (и не очень) брендов. Что видим? А вот что – это сопротивление (резистор) имеет всего ТРИ значения по номиналу. Это – 470 Ом, 820 Ом и…., иногда встречается, 1,5 кОм. Попробуем разобраться – что к чему? Если по-простому, без «заумных речей», то резистор номиналом 470 Ом, «позволяет» работать без искажения каскаду фазоинвертора - до 0,7 – 0,8 Вольт по входу. Резистор номиналом 820 Ом – до 1,1 – 1,2 Вольта. Резистор номиналом 1,5 кОм – до 1,5 – 1,6 Вольт. Таким образом, если мы хотим, что бы ограничение сигнала в фазоинверторе «наступало» (происходило) (был лёгкий «фузняк»)…, ну скажем, при среднем и большом уровне сигнала, то ставим резистор номиналом 470 Ом. Такой номинал стоит в моей версии фазоинвертора. Выходной каскад «фузит» при «активном» звукоизвлечение. С резистором номиналом в 820 Ом, ограничение сигнала, в фазоинверторном каскаде, наступает при большом или очень большом уровне входного сигнала. Выходной каскад «фузит» но…, редко…, так, иногда. С резистором номиналом в 1,5 кОм, ограничение сигнала, в фазоинверторе, практически отсутствует. Выходной каскад работает в «режиме» максимально «чистого» воспроизведения сигнала. Ну, а что вам по вкусу – выбирайте сами. Так, про резистор «длинного хвоста». Этот резистор «отвечает» у нас за «правильность» балансировки плеч фазоинверторного каскада. Если по-простому, то, чем он больше по номиналу, тем лучше сбалансирован фазоинвертор. Однако увлекаться увеличение его номинала не следует, поскольку это может привести к нежелательным последствиям в режимах всего каскада фазоинвертора. Как правило, его величина рассчитывается из учёта анодного питания фазоинвертора, ну, и тока, протекающего через лампу. Как и что надо делать (подробности) прочитайте в статье, которую я рекомендовал ранее. Напоминаю, статья находиться на сайте www.valvewizard.co.uk. Небольшое замечание. Сбалансировать фазоинвертор можно и при помощи анодных резисторов (нагрузочных сопротивлений). Кстати так и делают. Обратите внимание, в некоторых схемах, в анодах стоят разные резисторы. Например, на одном аноде 100 кОм, а на другом 82 кОма. Или ставят для балансировки построечный резистор (как в схемах «Дамбла»). И что замечательно, если балансировка происходит по анодным резисторам, то номинал резистора «длинного хвоста» делают меньше обычного, поскольку его функция по балансировке переходит (частично) к резисторам в анодах. Не верите? Тогда посмотрите на различные варианты схем у «Маршалла» или у «Фендера». Ну…, на сегодня, хватит…. Изменено 22 Декабря, 2014 в 14:31 пользователем kdtp Ссылка на комментарий Поделиться на другие сайты Поделиться
Hi-Tec-Lab Опубликовано 22 Декабря, 2014 в 13:14 Автор Жалоба Поделиться Опубликовано 22 Декабря, 2014 в 13:14 (изменено) Нет, ни так…, с самого началаСпасибо за ясность мысли :smile: , вот именно это я попытался уловить и даже кое что понял из предложенного вами материала и др. прочитанных статьях!Виктор, Вы в целом подтвердили теорию о том, что действительно господин Дамбл изготавливал усилители под конкретного исполнителя, тобиш заказчика. Я бы пока не стал внедряться в некоторую суть предварительного усилителя, всему свое время. :smile: Раскачать ваш вариант найдем чем))), этих приблуд достаточно. Вначале предложенная на рассмотрение схема не панацея. Отсюда преследую некоторую цель, об этом я упомянул не связываться с импортными лампами, так чего еще дойдет, что просто взял и купил готовое устройство, че голову морочить))) Этот легкий путь проходили, стало не интересно и скучно. Поэтому аккуратно и с удовольствием впитываю все выше сказанное. Выходной каскад в принципе готов и работает на мое ухо прилично. Соседка подтвердила))) :smile: Приводить его к противоестественному виду категорически не стану. Изменено 22 Декабря, 2014 в 13:22 пользователем Hi-Tec-Lab Ссылка на комментарий Поделиться на другие сайты Поделиться
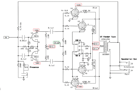
Hi-Tec-Lab Опубликовано 23 Декабря, 2014 в 13:23 Автор Жалоба Поделиться Опубликовано 23 Декабря, 2014 в 13:23 (изменено) Доброе время суток! Изучая сайт _www.valvewizard.co.uk и книгу "Merlin Blencowe - Designing Tube Preamps for Guitar and Bass" В полной мере заинтересовал закономерный вопрос "ступенчатого" снижения напряжения в БП на резисторах в точках. _https://www.valvewizard.co.uk/smoothing.html Сглаживание и фильтрация с понижением напряжения. При напряжении например в +350В и возможном потреблении 5 мА последующими каскадами. Для понижения напряжения идет расчет от производной умеющей подать необходимый ток с БП уровнем в +350В далее +327В(5мА) далее +297В(3мА) далее 287В(1мА) по формуле разница напряжений деленная на ток (U=I*R) по закону Ома: т.е. чтобы узнать какой номинал резистора необходимо установить в цепи для разницы от 350В - 327В = 23В : 0,005А=4600Ом или 4,6кОм, ближайшее стандартное значение 4,7 кОм; 327-297=10000 Ом или 10 кОм и т.д. это уяснил, см рис. Берем за основу только качественных производителей без извращений и самовыдуманных импровиРзаций))) Каскады усилителя построены по типичным схемам. Т.е. лампы пред каскадов участвующие в создании, развитии и сохранении-искажении формы сигнала. Пока не понял, откуда с какого перепуга берутся производные "напряжения" для последующих каскадов. Т.е. если с основным напряжением БП +350В и током скажем в 250-300мА для питания всего унч, его выходного и драйверного каскада более менее понятно. Из примера с током ламп последующих каскадов более менее понятно. Как определить или узнать, что будет дальше с напряжениями, и почему именно выбраны именно такие напряжения для дальнейших участков. Хочу для себя понять и посчитать применительно к следующей более информативной схеме БП и выходного каскада усилителя "Dumble" как определить какие напряжения будут действовать в точках, если ~U -320В х1.41 = + 451,2В точка В+1; В+2 дроссель(100 Ом) ? В+3 резистор 2,2 кОм ? и т.д. p/s может несколько витиевато спросил или неправильно сформулировал заранее прошу прощения, давайте вместе разберемся? Изменено 23 Декабря, 2014 в 13:57 пользователем Hi-Tec-Lab Ссылка на комментарий Поделиться на другие сайты Поделиться
Гость kdtp Опубликовано 23 Декабря, 2014 в 14:02 Жалоба Поделиться Опубликовано 23 Декабря, 2014 в 14:02 Илья, вопрос понял. Надо немного осмыслить – как всё это попроще изложить. А пока…. Давайте немного доведём «до ума» Ваш усилитель мощности. Ну, со схемой разобрались. Теперь будем искать (подбирать) «подобранные пары», из имеющегося у Вас ассортимента ламп 6П3С. Это не сложно. В качестве стенда для подбора ламп в пары, выступит Ваш усилитель. Итак, ВЫНИМАЕМ выходные лампы из их панелек. Входную лампу можно не вынимать, только, ОБЯЗАТЕЛЬНО, вход усилителя надо закоротить, чтобы на него не поступало ни какого сигнала, даже сигнала наводок! Сделали? Хорошо! Теперь включаем усилитель…, пождём, немного, пусть всё «устаканится». Далее, берём вольтметр, можно взять обычный тестер, и на ножках панелей выходных ламп (это будут ножки №5 – управляющие сетки) выставляем напряжение «минус» 20 Вольт. Выставили? Отлично. Теперь, выключаем усилитель и ставим на место любую пару ламп 6П3С. Поставили, включили усилитель, подождали, пока лампы хорошо прогреются и…. сделали замеры падения напряжения на катодных сопротивлениях (те, что по 1 Ому). НИ ЧЕГО КРУТИТЬ НЕ НАДО! Надо, просто, снять показания. У вас должно быть, где-то (плюс - минус) 0,045 Вольт или около того – ЭТО НЕ ВАЖНО. Как правило, на каждой лампе своё показание, этого, самого, падения напряжения. Или, «по-научному» – свой ток в режиме покоя, с фиксированным напряжением смещения. Теперь надо записать эти показания и как то пометить эти лампы. Записали показания и пометили лампы, выключили усилитель, дали остыть лампами вытащили их из панелек. Вот что делаю я с лампами после замеров. Беру кусочек столярного скотча или кусочек медицинского лейкопластыря и приклеиваю его на цоколь лампы. Затем, фломастером записываю на нем полученные показания. Уф. Далее. Откладываем эту пару ламп и принимаемся за другую пару. Всё делаем как с первой парой ламп. ТОЛЬКО, ОБЯЗАТЕЛЬНО, перед установкой новой пары ламп, нужно проверить напряжение смещения (у нас, это «минус» 20 Вольт). Вдруг оно (напряжение) ушло-уехало. Зачем такая доскональность? А за тем, что эти замеры должны происходить на равных условиях для каждой лампы! Так, так, так…. всё сделали со второй парой ламп? Точно…, ни чего не забыли? Пометили и записали показания на каждой лампе? Хорошо! Приступаем к следующей паре ламп…. Так, ну вот, у Вас на столе «груда» «промеренных» и помеченных ламп. Хорошо! Теперь отбираем лампы в «пары». Как? Да очень просто – смотрим, что бы показания замеров, у пары ламп, были как можно близкими. Это и будут «подобранные пары» …. И ещё, надо отдавать предпочтение тем лампам (или парам ламп) которые в режиме покоя при проверке на нашем «стенде» имели ток, в районе, 45 – 50 мА, или близко к этому. Если эти показания тока на много меньше или больше, то такая лампа, или начинает «дохнуть», или она «бракованная». Погодите, куда это Вы пошли? Ещё не всё! А доводить «до ума» усилитель мощности, кто будет? Так, отобрали понравившуюся Вам пару ламп. Вставляем лампы в усилитель. Включаем и…, выставляем ток покоя, по 46 мА (или около того) на каждой лампе. Вот теперь - всё. Или не всё? Смотрите, а то мы можем и дальше продолжить эксперимент по балансировке…, но уже по переменному току…. Ссылка на комментарий Поделиться на другие сайты Поделиться
Hi-Tec-Lab Опубликовано 23 Декабря, 2014 в 14:23 Автор Жалоба Поделиться Опубликовано 23 Декабря, 2014 в 14:23 (изменено) Илья, вопрос понял. Надо немного осмыслить – как всё это попроще изложить. А пока….Давайте немного доведём «до ума» Ваш усилитель мощности. Ну, со схемой разобрались. Теперь будем искать (подбирать) «подобранные пары», из имеющегося у Вас ассортимента ламп 6П3С. Это не сложно. В качестве стенда для подбора ламп в пары, выступит Ваш усилитель.Или не всё? Смотрите, а то мы можем и дальше продолжить эксперимент по балансировке…, но уже по переменному току…. Доброе время суток! Я тут? тут, здеся :smile: задачу понял! И ещё, надо отдавать предпочтение тем лампам (или парам ламп) которые в режиме покоя при проверке на нашем «стенде» имели ток, в районе, 45 – 50 мА, или близко к этому. такие я оставлю, а остальные верну, все равно денег еще не давал за них, а так просто взял))) Виктор, по переменному току тоже интересно, чего стоять на месте :smile: p/s детская книжка «Е.Айсберг. Радио?.. Это очень просто!» позабавила, зато все легко усваивается, спасибо! Изменено 23 Декабря, 2014 в 14:26 пользователем Hi-Tec-Lab Ссылка на комментарий Поделиться на другие сайты Поделиться
Гость kdtp Опубликовано 23 Декабря, 2014 в 15:36 Жалоба Поделиться Опубликовано 23 Декабря, 2014 в 15:36 (изменено) Илья, мне тут попеняли, что, мол, вашу переписку читают многие радиолюбителе…, и с разной степень «квалификации». Ну, вот по этой причине и приходиться давать разного рода информацию, учитывая «особенности» всех читателей наше (Вашей) темы. А что касается книг Е.Айсберга, и им подобных, то их надо будет прочитать (по моему мнению) многим радиолюбителям, посещающим радио сайты и форумы…. Ладно, это всё лирика. Попросили срочно выехать на помощь «продвинутым» инсталляторам радиоаппаратуры и звукорежиссёру, специалисты – блин…. Думаю, часа через два - три вернусь, тогда и продолжим…. Изменено 24 Декабря, 2014 в 06:26 пользователем kdtp Ссылка на комментарий Поделиться на другие сайты Поделиться
Hi-Tec-Lab Опубликовано 23 Декабря, 2014 в 15:39 Автор Жалоба Поделиться Опубликовано 23 Декабря, 2014 в 15:39 (изменено) Илья, мне тут попеняли, что, мол, вашу переписку читают многие радиолюбителе…, и с разной степень «квалификации. Ну, вот по этой причине и приходиться давать разного рода информацию, учитывая «особенности» всех читателей наше (Вашей) темы. А что касается книг Е.Айсберга, и им подобных, то их надо будет прочитать (по моему мнению) многим радиолюбителям, посещающим радио сайты и форумы... Ок, удачи! :smile: p/s совершенно не против :smile:, чтобы все желающие не только читали, а и принимали участие в обсуждении, как по мне, учиться никогда не поздно, тем более тема очень интересная, но пока акромя нас с Вами никого нет на горизонте, эхех :smile: , может в итоге получится и статья со всеми вытекающими :smile: Изменено 23 Декабря, 2014 в 15:48 пользователем Hi-Tec-Lab Ссылка на комментарий Поделиться на другие сайты Поделиться
Рекомендуемые сообщения
Для публикации сообщений создайте учётную запись или авторизуйтесь
Вы должны быть пользователем, чтобы оставить комментарий
Создать учетную запись
Зарегистрируйте новую учётную запись в нашем сообществе. Это очень просто!
Регистрация нового пользователяВойти
Уже есть аккаунт? Войти в систему.
Войти