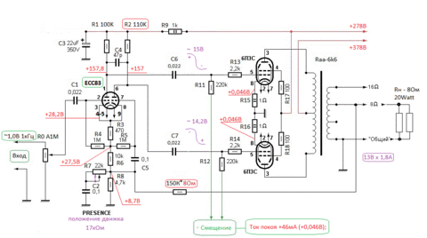
Hi-Tec-Lab Опубликовано 21 Декабря, 2014 в 10:03 Жалоба Поделиться Опубликовано 21 Декабря, 2014 в 10:03 (изменено) Решил поделиться своими мыслями, как говорится вслух! Многие участники задают вопросы относительно своих предполагаемых моделей усилителей, участков схем. Я не исключение, зарегился и решил тоже поучавствовать и может быть немного набраться ума разума. Возможно найду единомышленников в этой теме, с которыми мне или нам будет по пути в нашем общении. На форуме есть интересные разработки, схемы и другие полезные советы! Да, именно люди и их знания, хочу подчеркнуть! Многих пока не знаю, но с первым пришлось столкнуться в теме "Гитарный двухтактник на 6П6С, 6П3С" Это Виктор(KDTP), за что ему отдельное спасибо и самые лучшие слова благодарности! В общем начал я свою эпопею со строительства гитарного усилителя с этой темы: _https://forum.datagor.ru/index.php?showtopic=9584 и как говорится не безуспешно! Но так как тема отдельная у нее есть свой создатель (Валерий-cbafrunze), по совету Виктора создаю свою. Надеюсь на Ваше и мое скромное участие. Поразмыслив с паяльником в руках, пришел к такому выводу, а собственно почему бы и нет!Как ни крути, в построении лампового усилителя, есть некоторые общие условия которые необходимо соблюсти,т.е. выполнить в обязательном порядке. После некоторых опытов на паре 6П3С и драйверной лампы 6Н2П, выяснилось и подтвердилось то, с чего начинал Александр Ховард Дамбл. Суть в том, что выходной каскад включая драйверную лампу должен быть качественным или по крайней мере к этому приблизиться. Его усилителями успешно пользовались и пользуются знаменитые имена такие как: Карлос Сантана,Эрик Джонсон,Стив Рейвон,Ларри Карлтон,Роббин Форд и др. Вот и появилась идея попробовать создать усилитель с комфортным-культурным звуком. Очень достойное видео предложил в качестве рекламного ролика Peter Lerche _https://www.youtube.com/watch?v=ap6odoC4itw Усилитель "Dumble OverDrive" своими руками или гитарный усилитель высокого полета! На псевдо-советской базе 6Н2П 6П3С 6П6С. Использование каких то дорогостоящих ламп типа EL34 или 12AX7 в принципе возможно, но не планируется max. ECC83 и то для сравнения. Очень понятна концепция и возможно в некоторой мере согласиться с автором, что "Дамбл" это как бы отдельная культура, Т.е. начатое начало должно соединиться в одно целое-благодатное звучание вашего инструмента. На этом остановлю писательскую мысль и предлагаю на рассмотрение схему найденную в закромах интернета. Как говаривал юморист Юра Гальцев: - "...будем использовать джаз,блюз и немного шансона!". Т.к. я не очень силен в теории заговора и тонкостей в расчетах сразу интересует вопрос: -"Почему в драйверном каскаде стоят именно такие номиналы деталей, не такие как у "маршало" и ему подобных схем?". Изменено 21 Декабря, 2014 в 11:44 пользователем Hi-Tec-Lab Ссылка на комментарий Поделиться на другие сайты Поделиться
Гость Batualo Опубликовано 21 Декабря, 2014 в 10:40 Жалоба Поделиться Опубликовано 21 Декабря, 2014 в 10:40 Я не вижу принципиальной разницы этой схемы выходного каскада и фазоинвертора от Маршалла. Номиналы отличаются только в цепи ООС. Честно говоря в теории я не силен, но думается мне, что если пересчитать постоянную времени данной цепи(презенс) и Маршалла, то выйдет что то близкое. Ссылка на комментарий Поделиться на другие сайты Поделиться
Hi-Tec-Lab Опубликовано 21 Декабря, 2014 в 11:24 Автор Жалоба Поделиться Опубликовано 21 Декабря, 2014 в 11:24 (изменено) ...если пересчитать постоянную времени данной цепи(презенс) и Маршалла, то выйдет что то близкое.Ильдар, против маршалов ничего против не имею и даже более удовлетворен работой диф. каскада в его расчетных данных.Виктор(KDTP) объяснил работу ручки "презенс: Подведём небольшой итог - регулятор "PRESENС" позволяет нам произвести настройку(вернее - подстройку) нашей гитарной "системы" (гитарист, гитара, усилитель, динамик) в нужном нам (в данный момент) "ракурсе". Поскольку гитарный усилитель ("голова") может быть использован с любой гитарной акустикой, а параметры у этих гитарных колонок разные, то в арсенале "крутилок" в гитарном усилителе должна быть "ручка", позволяющая согласовать усилитель и гитарную акустику. Как раз это было бы неплохо посчитать, подождем спецов по теории, может кто то отзовется и развеет в чем тут дело. На мой взгляд "восток дело тонкое..." в "дамблах" ее убрали за заднюю панель, видимо как раз руководствуясь тем, что настроили и забыли))) Еще обратил внимание и имеет место быть - это потенциометр 10 кОм в цепи питания анодов половинок ламп. Попробовав по осциллографу и вольтметру увидеть картинку получилось при (ECC83 и примерно тоже самое 6Н2П): Анод ножка 1 (100кОм)- +157,8В сигнал 1 кГц проходит с уровнем в ~15 Вольт Анод ножка 6 (110кОм)-+157В ~14.2 вольта,т.е. несколько выровнялся по амплитуде, Можно вообще их выровнять..прочитав несколько опусов и статей на тему балансировки, кто то говорит, что необходимо уровнять сигналы, другие вообще не парятся с этой цепью... В схемах встречаются разные пары номиналов: 100кОм-100кОм 82кОм-100кОм 100кОм-110кОм В представленной схеме и других "дамбловских" разработках постоянно присутствует катоде 820 Ом и 24 кОм -это заморочка автора или все таки имеет какое то конкретное значение? схема продолжение из темы: https://forum.datagor.ru/index.php?showtopic=9584 буду иногда туда возращаться :smile: ...выходные лампы немого разные, это видно по разному значению "минуса"на смещении. Это ни чего, это прокатит. В принципе, если лампы являются "подобранной парой", то максимальная выходная мощность будет чуть больше. На слух можно и не заметить этой разницы в мощности, а вот "по приборам" это мы увидим..Выходные 6П3С взяты нашару, еще выдурил новых 8 шт., т.е. всего получилось 10шт. , разгуляемся? Изменено 21 Декабря, 2014 в 14:10 пользователем Hi-Tec-Lab Ссылка на комментарий Поделиться на другие сайты Поделиться
Гость Batualo Опубликовано 21 Декабря, 2014 в 12:45 Жалоба Поделиться Опубликовано 21 Декабря, 2014 в 12:45 В представленной схеме и других "дамбловских" разработках постоянно присутствует катоде 820 Ом и 24 кОм-это заморочка автора или все таки имеет какое то конкретное значение? Иногда тоже задумывался над выбором того или иного номинала, ведь работать будет и с другими. В голову приходит только одно - ставили из того что было на складе :smile: . Ссылка на комментарий Поделиться на другие сайты Поделиться
Hi-Tec-Lab Опубликовано 21 Декабря, 2014 в 15:04 Автор Жалоба Поделиться Опубликовано 21 Декабря, 2014 в 15:04 (изменено) В голову приходит только одно - ставили из того что было на складеЗаменил резисторы из того, что было под рукой. Измерения показали, что сина в 1кГц увеличилась, увеличились анодные напряжения до 182Вольт...не думаю, что просто так, видимо для раскачки EL34 по схеме "дамбла".По даташиту для 6П3С 45 вольт размах между сетками. У меня 27,1 Вольт переменки между сетками ламп 6П3С- прибор на 5 ножки по переменному напряжению. Надеюсь, что правильно измерил))) На выходе появились ограничения синусоиды ~14Вольт мах. при полном вх. сигнале~1В По осциллографу эффективности в регуляторе презенс не заметил,видимо из-за малого сопротивления к минусу(земле). Изменено 21 Декабря, 2014 в 15:15 пользователем Hi-Tec-Lab Ссылка на комментарий Поделиться на другие сайты Поделиться
Гость Batualo Опубликовано 21 Декабря, 2014 в 15:21 Жалоба Поделиться Опубликовано 21 Декабря, 2014 в 15:21 А какое Uсм на сетках выходных ламп? Впрочем судя по току покоя около -23 В. А сигнал у тебя(извини что на ТЫ) 27 В. Uсигнала превышает Uсм, и появляются сеточные токи. Поэтому наверное и возникает ограничение. Ссылка на комментарий Поделиться на другие сайты Поделиться
Гость kdtp Опубликовано 21 Декабря, 2014 в 15:27 Жалоба Поделиться Опубликовано 21 Декабря, 2014 в 15:27 Ну, давайте, коротенько…, для затравки. Про балансировку по переменному току (или, если хотите, по сигналу) выходного каскада, поговорим отдельно. Что касается резисторов в катодной цепи фазоинвертора. Этими резисторами устанавливают режим работы самого фазоинвертора. Их величина зависит от величины анодного напряжения…и, от того, что мы хотим получить от этого каскада. Если по-простому - его чувствительность (сиречь, способность к перегрузке), какой ток будет протекать через эту лампу…, и линейность самого каскада. «По-научному» это называется - выбор рабочей точки на вольтамперной характеристике (ВАХе) электронной лампы, которая используется в этом каскаде…, плюс - выбор величины линейности этого каскада. От точки (от её выбора) на ВАХе зависит, в каком режиме будет работать наш каскад (наша лампа). Задаётся этот режим работы лампы, посредством подачи смещения на управляющую сетку лампы. Смещение бывает трёх видов; фиксированное, автоматическое и смешанное (фиксированное + автоматическое). Про виды и «особенности» этих смещений поговорим потом. А пока, вернёмся к нашему фазоинвертору. Величина смещения (рабочая точка) лампы в фазоинверторе, задаётся посредством АВТОМАТИЧЕСКОГО смещения. Как? Катодным резистором (тем, что ближе к катоду лампы). В «дамбловских» схемах это 820 Ом. А что же тогда делает резистор номиналом 24 кОма? А он определяет величину («длину») «хвоста». То есть, величину падения напряжения на этом резисторе. Чем этот «хвост» длиннее – тем более линейной становиться работа фазоинверторного каскада…. Ну, что…, мозги «раком не встали»? Это только присказка – сказка впереди! …. Возникает законный вопрос – почему эти резисторы, у разных производителей усилков, так разняться…, лампа-то используется одной марки (как правило, 12AX7)? Э-хэ-хэ…, по-простому, можно конечно ответить на этот вопрос, НО…. Но, перед ответом на него, придётся отвечать ещё на много и много вопросов. Поэтому, что бы слегка «погасить» волну вопросов, для начала, предлагаю зайти на сайт www.valvewizard.co.uk, это «The Valve Wizard» (по-нашему «Мастер VALVE») . Сайт англоязычный, но гугловский автоматический переводчик вполне сносно переводит содержимое сайта на русский язык. На этом сайте очень много полезной информации для «строителей ламповых гитарных усилителей…, как для начинающих, так и для вполне «продвинутых». Великолепно (просто и доходчиво) дана теория по ламповой схемотехнике. Почитайте – не пожалеете. Вы, дрУги мои, пока почитайте, войдите в «курс дела»…, а потом и поболтаем…. Ссылка на комментарий Поделиться на другие сайты Поделиться
Hi-Tec-Lab Опубликовано 21 Декабря, 2014 в 15:34 Автор Жалоба Поделиться Опубликовано 21 Декабря, 2014 в 15:34 А какое Uсм на сетках выходных ламп? Впрочем судя по току покоя около -23 В. А сигнал у тебя(извини что на ТЫ) 27 В. Uсигнала превышает Uсм, и появляются сеточные токи. Поэтому наверное и возникает ограничение.На ты нормально, без проблем.С ограничением по выходу интуитивно понятно, что увеличив амплитуду по входу, что то нарушилось. За мощностью не гонюсь для этого есть др.,способы ее увеличения, об этом потом. Потому и провел такой эксперимент. Просто хочу для себя решить на чем остановиться, стоит ли балансировать половинки сигналов до идентичности по уровню. Подбор выходных ламп-для меня пока темный лес :smile: Ссылка на комментарий Поделиться на другие сайты Поделиться
Гость kdtp Опубликовано 21 Декабря, 2014 в 15:38 Жалоба Поделиться Опубликовано 21 Декабря, 2014 в 15:38 (изменено) Илья…, как бы это попроще…, в схемах а-ля «Маршалл», другое анодное напряжение для фазоинвертора – на много больше «нашего». Я рассчитывал «наш» фазоинвертор, исходя из небольшой величины анодного питания…. Короче, надо прочитать про ЭТО, на сайте, который я обозначил..., и постараться понять "физику процесса". Всё достаточно просто, только не надо заниматься "научными изысканиями" «на ровном месте». По-простому – хорош, хренью заниматься! Изменено 21 Декабря, 2014 в 15:45 пользователем kdtp Ссылка на комментарий Поделиться на другие сайты Поделиться
Hi-Tec-Lab Опубликовано 21 Декабря, 2014 в 15:47 Автор Жалоба Поделиться Опубликовано 21 Декабря, 2014 в 15:47 (изменено) Ну, что…, мозги «раком не встали»? Это только присказка – сказка впереди!Виктор! Здравствуйте! Пока есть время тороплюсь, чтоб не запрягли на работу.Свободное время наступит к концу января сл. года, ну Вы понимаете о чем речь, "малинки, малинки такие вечеринки и прочие излишества"))) Поэтому пока никого тревожить своими постами не буду, сяду за изучение сайта, может что то впитаю :smile: Спасибо за наводку! :smile: По-простому – хорош, хренью заниматься понял понял , молчу как рыба об лед))))Вчера шара отломилась, подкинули почти два листа ламинированной фанеры 15,5 мм, свербит в одном месте :smile: Изменено 21 Декабря, 2014 в 15:56 пользователем Hi-Tec-Lab Ссылка на комментарий Поделиться на другие сайты Поделиться
Гость kdtp Опубликовано 21 Декабря, 2014 в 16:01 Жалоба Поделиться Опубликовано 21 Декабря, 2014 в 16:01 И ещё…, блин, лампы выходного каскада (6П3С) балансируют (или подбирают) ПО ПОСТОЯННОМУ ТОКУ, а фазоинвертор (6Н2П) балансируют ПО ПЕРЕМЕННОМУ ТОКУ!!!!! Если для тебя это одно и то же, тогда - дело труба!!!! Короче, учи (смотри, читай,....) теорию, Илья, хотя бы основы…. Ссылка на комментарий Поделиться на другие сайты Поделиться
Гость Batualo Опубликовано 21 Декабря, 2014 в 16:27 Жалоба Поделиться Опубликовано 21 Декабря, 2014 в 16:27 Здравствуйте Виктор. Я тоже не понимаю зачем эта балансировка по постоянке в ФИ. Тем более в катоде стоит относительно большой номинал 24 кОм(схема из 1 поста), который насколько я помню теорию, уменьшает ассиметрию сигналов на выходе. Ссылка на комментарий Поделиться на другие сайты Поделиться
Рекомендуемые сообщения
Для публикации сообщений создайте учётную запись или авторизуйтесь
Вы должны быть пользователем, чтобы оставить комментарий
Создать учетную запись
Зарегистрируйте новую учётную запись в нашем сообществе. Это очень просто!
Регистрация нового пользователяВойти
Уже есть аккаунт? Войти в систему.
Войти