Pramens Опубликовано 17 Декабря, 2014 в 09:44 Жалоба Поделиться Опубликовано 17 Декабря, 2014 в 09:44 Автор привел данные выходного трансформатора в котором привел что он рассчитан на подключение 2,4,8,16 ом но не указал обмотки для различных подключений нагрузки с разным сопротивлением. При построениии схемы - сопоставления тоже нет ясности в этом вопросе. Не хочется пробовать методом тыка с учетом диаметра провода на выходе. Может кто может внести ясность в этом вопросе. Хотелось конечно иметь мнение автора но найти его не представляется возможным даже через редакцию журнала. Может кто уже делал этот усилитель, что получилось. Ссылка на комментарий Поделиться на другие сайты Поделиться
Chugunov Опубликовано 17 Декабря, 2014 в 09:59 Жалоба Поделиться Опубликовано 17 Декабря, 2014 в 09:59 Хотелось конечно иметь мнение автора но найти его не представляется возможным даже через редакцию журнала. Почему? Это лучше всего. Материалы в редакцию поступают по email , редакция имеет контакт с авторами. Другой вопрос, что без согласия самого автора, редакция не разглашает его email. Если необходимого материала нет в журнальной статье, это редакционная недоработка, которую они обязаны исправить. Ссылка на комментарий Поделиться на другие сайты Поделиться
Pramens Опубликовано 18 Декабря, 2014 в 11:20 Автор Жалоба Поделиться Опубликовано 18 Декабря, 2014 в 11:20 Почему? Это лучше всего. Материалы в редакцию поступают по email , редакция имеет контакт с авторами. Другой вопрос, что без согласия самого автора, редакция не разглашает его email. Если необходимого материала нет в журнальной статье, это редакционная недоработка, которую они обязаны исправить. Да вот так, общался с редактором этого журнала и он сказал что навряд-ли он сможет найти автора. Я думаю не захотел морочить себе голову, а я много лет был подписчиком этого журнала. Сейчас правда таковым не являюсь в том числе и из-за стоимости подписки. Все таки жду реакции радиолюбителей по существу вопроса. Ссылка на комментарий Поделиться на другие сайты Поделиться
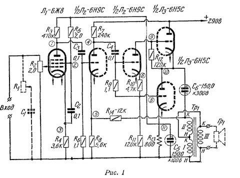
TANk Опубликовано 18 Декабря, 2014 в 16:35 Жалоба Поделиться Опубликовано 18 Декабря, 2014 в 16:35 Да вот так, общался с редактором этого журнала и он сказал что навряд-ли он сможет найти автора. Тем более, что с даты публикации прошло 15 лет. _https://tehnoarhiv.ru/ra/1999-03.pdf Вот этот журнал в pdf формате. Смотрим статью. В ней приведена табличка и схема намотки выходного трансформатора. Обмотка III* состоит из 4-х одинаковых секций по 30 витков каждая проводом 0.9мм. Если нагрузку подключить к одной секции будет согласование с нагрузкой 2 Ома, двум секциям будет согласование на нагрузку 4 Ома. К 3-м секциям - на 8 Ом, а если подключить ко всей 120витковой обмотке (к 4-м секциям) то согласование будет на 16 Ом. Ссылка на комментарий Поделиться на другие сайты Поделиться
Pramens Опубликовано 30 Декабря, 2014 в 10:33 Автор Жалоба Поделиться Опубликовано 30 Декабря, 2014 в 10:33 Тем более, что с даты публикации прошло 15 лет. _https://tehnoarhiv.ru/ra/1999-03.pdf Вот этот журнал в pdf формате. Смотрим статью. В ней приведена табличка и схема намотки выходного трансформатора. Обмотка III* состоит из 4-х одинаковых секций по 30 витков каждая проводом 0.9мм. Если нагрузку подключить к одной секции будет согласование с нагрузкой 2 Ома, двум секциям будет согласование на нагрузку 4 Ома. К 3-м секциям - на 8 Ом, а если подключить ко всей 120витковой обмотке (к 4-м секциям) то согласование будет на 16 Ом. Спасибо. Я ранее 4х омник подключил к выводам 6-7 и Вы это подтвердили, но всё таки ощущение что 2х омник подключается не пропорционально. Добавлено после раздумий: У меня в ответе ошибка надо было указать выводы 6-8. Ссылка на комментарий Поделиться на другие сайты Поделиться
Гость avals Опубликовано 30 Декабря, 2014 в 13:24 Жалоба Поделиться Опубликовано 30 Декабря, 2014 в 13:24 (изменено) Спасибо. Я ранее 4х омник подключил к выводам 6-7 и Вы это подтвердили, но всё таки ощущение что 2х омник подключается не пропорционально. Насчёт 2-х Ом - это не ощущение, так и есть. Из соотношения возможных подключений вторички 1/4, 2/4, 3/4 и 4/4 следует соотношение нагрузок 1 - 4 - 9 - 16 Ом при подключении к разному числу секций вторчки. Подключение нагрузки в 8 Ом и 1 Ом получается несимметричным относительно земли, что не очень хорошо. Если, уже, непременно хочется сохранить авторский набор нагрузок, то намотка вторички должна выглядеть следующим образом: 18 - 12 - 9 - 21 - 21 - 9 - 12 - 18. Причём 2-х Омную секцию (21 + 21) стоит мотать двойным проводом. P.S. Заменить анодные однополупериодные выпрямители на мосты делу не помешает. Изменено 30 Декабря, 2014 в 13:45 пользователем avals Ссылка на комментарий Поделиться на другие сайты Поделиться
Pramens Опубликовано 2 Января, 2015 в 08:01 Автор Жалоба Поделиться Опубликовано 2 Января, 2015 в 08:01 Насчёт 2-х Ом - это не ощущение, так и есть. Из соотношения возможных подключений вторички 1/4, 2/4, 3/4 и 4/4 следует соотношение нагрузок 1 - 4 - 9 - 16 Ом при подключении к разному числу секций вторчки. Подключение нагрузки в 8 Ом и 1 Ом получается несимметричным относительно земли, что не очень хорошо. Если, уже, непременно хочется сохранить авторский набор нагрузок, то намотка вторички должна выглядеть следующим образом: 18 - 12 - 9 - 21 - 21 - 9 - 12 - 18. Причём 2-х Омную секцию (21 + 21) стоит мотать двойным проводом. P.S. Заменить анодные однополупериодные выпрямители на мосты делу не помешает. Спасибо. Вы не пробовали собрать эту схему усилителя? Ссылка на комментарий Поделиться на другие сайты Поделиться
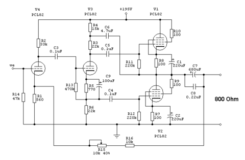
Гость avals Опубликовано 2 Января, 2015 в 22:43 Жалоба Поделиться Опубликовано 2 Января, 2015 в 22:43 Спасибо. Вы не пробовали собрать эту схему усилителя? Нет, не пробовал. Во первых, она избыточно сложна - 4 отдельных анодных выпрямителя, если делать стерео, что само по себе не радует. Особенно, если делать качественную фильтрацию с дросселями или ставить кенотроны. Во вторых - не вижу в ней особых достоинств, которые бы окупали эту сложность, кроме, разве что, применения автотрансформатора на выходе. Если, уже, искать схемотехнику с упрощённым выходным трансформатором, рекомендую обратить внимание на эту схему. Делал "половинку" на 6С19П - не хотелось возится с балансировкой моста по постоянному току, чтобы избежать подмагничивания выходного трансформатора. Естественно, силовой трансформатор, мостовой выпрямитель, катод нижней выходной лампы на земле, чтобы повысить выходную мощность, на нижний вывод R18 подано отрицательное смещение, которым регулируется ток покоя. Основное достоинство схемы - ООС можно брать с выхода до трансформатора, не опасаясь самовозбуждения при применении трансформатора не очень высокого качества. Бонус - снижается выходное сопротивление усилителя и, соответственно, допустима меньшая индуктивность первичной обмотки трансформатора. Схема "прощает" даже применение ТНов в качестве выходных трансформаторов. В общем, замечательное решение, когда надо получить качество очень малой кровью. Ссылка на комментарий Поделиться на другие сайты Поделиться
Гость kdtp Опубликовано 3 Января, 2015 в 01:26 Жалоба Поделиться Опубликовано 3 Января, 2015 в 01:26 Можно чуть проще. Вот схема УНЧ, которая «состряпана» по мотивам схем усилителей в приёмниках Филипс. Э-э-э-э, по-моему, это «вариации на тему» УНЧ из приёмника «Philips Capella 673». Кстати, кто-то просил схему OTL с лампами 6П43П. Они должны сюда нормально «встать». Ссылка на комментарий Поделиться на другие сайты Поделиться
Гость avals Опубликовано 3 Января, 2015 в 08:35 Жалоба Поделиться Опубликовано 3 Января, 2015 в 08:35 Можно чуть проще. В этом случае я бы предпочёл формулировку "иначе". Во первых, появляется гора переходных и блокировочных конденсаторов. Во вторых, автоматическое смещение, которое "крадет" напряжение у источника питания и выходную мощность у усилителя. В третьих, пентод PCL82 (6Ф3П), включенный триодом, имеет весьма высокое внутреннее сопротивление, что уменьшает мощность усилителя и требует более высокоомной нагрузки. Лучше бы применить 6Ф5П. Есть очень положительный опыт её использования в триодном включении. В четвёртых, если это не опечатка, слишком низкое напряжение питания. Сюда просится Вольт 350 - 400 - 450. Да и величина нагрузки вызывает сомнения. Внутреннее сопротивление пентода 6Ф5П в триодном включении порядка 1-го кОма. Вряд ли у 6Ф3П меньше. Каюсь, использовал для примера не самую "прозрачную" для понимания схему. Скорее, надо было привести такой вариант. Естественно, с доработками, описанными выше. OTL с двухполярным птианием и без конденсатора на выходе был описан в Радио 1957 № 4 на стр. 58 с репликой в Радио 1958 № 11 на стр. 45. Ссылка на комментарий Поделиться на другие сайты Поделиться
Рекомендуемые сообщения
Для публикации сообщений создайте учётную запись или авторизуйтесь
Вы должны быть пользователем, чтобы оставить комментарий
Создать учетную запись
Зарегистрируйте новую учётную запись в нашем сообществе. Это очень просто!
Регистрация нового пользователяВойти
Уже есть аккаунт? Войти в систему.
Войти