Перейти к содержанию

однотакткный ламповый усилитель на 6н2п+6п14п


Рекомендуемые сообщения

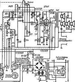
Доброго дня! вот уже долгое время собираюсь собрать свой первый унч на лампах 6н2п+6п14п(других нет).Поползав по интернету нашёл простенькую схему, но неизвестно будет ли она работать ? диодный мост в бп поставлю RS405. Трансформатор силовой и звуковой от радиолы.жду ваших советов!

post-22547-1418577433_thumb.jpg

post-22547-1418577810.jpg

post-22547-1418577824.jpg

Изменено пользователем droid
Ссылка на комментарий
Поделиться на другие сайты

Схема работать будет, но почему именно она. На нашем сайте много интересных схем ламповых усилителей, с подробным описанием монтажа. Вот для примера https://datagor.ru/amplifiers/tubes/165-tubes-6n3p-6p14p.html и ещё https://datagor.ru/amplifiers/tubes/998-lam...6n1p-6p14p.html , а так-же куча статей по усилителям на лампах 6Ф3(5)П.

Ссылка на комментарий
Поделиться на другие сайты

Схема работать будет. Фактически это схема 6Н3П+6П14П многократно описанная здесь и в других местах.

Цоколевка у входных ламп разная, это нетрудно изменить.

Диодный мост - смотрИте сами, хватит ли его напряжения.

А выходной трансформатор не совсем понятно - какой и откуда, не надо было так отгрызать его.

Межкаскадный конденсатор невелик, но это не проблема.

Так что можно собирать НАВЕСНЫМ монтажом - будет проще дорабатывать.

Изменено пользователем chugunov
Ссылка на комментарий
Поделиться на другие сайты

Схема работать будет. Фактически это схема 6Н3П+6П14П многократно описанная здесь и в других местах.

Цоколевка у входных ламп разная, это нетрудно изменить.

Диодный мост - смотрИте сами, хватит ли его напряжения.

А выходной трансформатор не совсем понятно - какой и откуда, не надо было так отгрызать его.

Межкаскадный конденсатор невелик, но это не проблема.

Так что можно собирать НАВЕСНЫМ монтажом - будет проще дорабатывать.

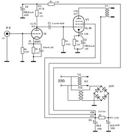
выходной -от радиолы "факел"там стояло 2 динмика по 8 ом и 2 динамика по 4 ома, унч сделан на 6н2п и 6п14п( на печатной плате).Диодный мост -Максимальное постоянное обратное напряжение,В 600

Максимальное импульсное обратное напряжение,В 720

Максимальный прямой(выпрямленный за полупериод) ток,А 4

Ссылка на комментарий
Поделиться на другие сайты

выходной -от радиолы "факел"там стояло 2 динмика по 8 ом и 2 динамика по 4 ома, унч сделан на 6н2п и 6п14п( на печатной плате).

С мостом всё ясно, нет проблем.

Выходной трансформатор оказывется для однотактного ключения и тоже 6П14П т. е. работать будет.

Но у него обмотка с отводом и дополнительная обмотка для обратной связи.

Как лучше включить - по схеме Факела или в варианте с одной первичной обмоткой, мне трудно сказать.

Но ООС необходима, без нее звук будет хуже.

Ссылка на комментарий
Поделиться на другие сайты

Прикидочный расчёт показывает, что силовой трансформатор на пределе, или может совсем не пойти. Мощность его 55вт (если он тоже от Факела).

 

6Н3П стоит в блоке УКВ того же Факела.

Изменено пользователем 20miha20
Ссылка на комментарий
Поделиться на другие сайты

Прикидочный расчёт показывает, что силовой трансформатор на пределе, или может совсем не пойти. Мощность его 55вт (если он тоже от Факела).

 

6Н3П стоит в блоке УКВ того же Факела.

да , трансформатор тоже от Факела, там 252в переменки, и 6.8 в накал и ещё обмотка на 6.3в, там унч на 6н2п+ 6п14п ,плата у меня даже целая скорее всего с подсоединением разобраться и должно заиграть, вот кажется мне заиграет не в лучшем виде.

post-22547-1418662797_thumb.jpg

Ссылка на комментарий
Поделиться на другие сайты

плата у меня даже целая скорее всего с подсоединением разобраться и должно заиграть, вот кажется мне заиграет не в лучшем виде.

Кажется - это к попам, а раз плата целая, сам Бог велел попробовать запустить - это проще, чем делать с нуля. Отпадут сомнения в исправности компонентов, в том чимле ламп и трансформаторов.

Характер звука зависит от последних и коренным образом не изменится.

Чудес ждать только не надо.

Ссылка на комментарий
Поделиться на другие сайты

Кажется - это к попам, а раз плата целая, сам Бог велел попробовать запустить - это проще, чем делать с нуля. Отпадут сомнения в исправности компонентов, в том чимле ламп и трансформаторов.

Характер звука зависит от последних и коренным образом не изменится.

Чудес ждать только не надо.

спасибо,попробую разобраться , и тогда отпишусь.

Ссылка на комментарий
Поделиться на другие сайты

спасибо,попробую разобраться , и тогда отпишусь.

Огромное спасибо! устройство играет! фона нет. мощность удивила , 10мас-1 раскачивает в раз. для дома самое то!осталось придумать корпус, и может быть дабавлю лампу 6е1п.

Ссылка на комментарий
Поделиться на другие сайты

Для публикации сообщений создайте учётную запись или авторизуйтесь

Вы должны быть пользователем, чтобы оставить комментарий

Создать учетную запись

Зарегистрируйте новую учётную запись в нашем сообществе. Это очень просто!

Регистрация нового пользователя

Войти

Уже есть аккаунт? Войти в систему.

Войти
  • Последние посетители   0 пользователей онлайн

    • Ни одного зарегистрированного пользователя не просматривает данную страницу
×
×
  • Создать...