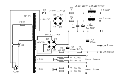
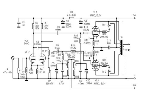
Гость K.A. Опубликовано 7 Декабря, 2014 в 02:25 Жалоба Поделиться Опубликовано 7 Декабря, 2014 в 02:25 (изменено) Здравствуйте! По мере окончания учебного семестра решился собрать ламповый усилитель. Так как кое-какие наработки по выбору схемы были, как и некоторые радиоэлементы, то в закромах компьютера была найден старенькая статья(где я ее взял, естественно, уже успел забыл). Ниже прикладываю схему и саму статью в исходном варианте. Если кто-то не может/не хочет тратить время на чтение статьи, то там описана настройка усилителя, некоторые пояснения по используемым элементам(резисторы, разделительные конденсаторы, дроссели и т.д.), возможные упрощения схемы и некоторая важная информация, которую необходимо учесть при изготовлении устройства. Выходные трансформаторы планировал сделать перемотав ТСШ170(по А. Шалину), либо применив ТС180(по Манакову) Здесь вопрос: сколько нужно будет провода для ТСШ170(вес или длина)? Хочу завершить работу написанием статьи для портала. В ламповой схемотехнике я не силен, поэтому прошу совета опытных радиолюбителей на тему «есть ли в схеме явные промахи, ошибки или возможность улучшить усилитель при небольшой доработке». Заранее большое спасибо за ответы! Извините за мое вполне возможное дилетантство. Здесь был спойлер.Ra = 8,95 ком на нагрузке 16, 8 и 4 ома.Каркас делим средней щекой. Мотаем половины в разные стороны. На каждой половине: Первичка - две секции по 560 витков (10 слоёв по 56 витков) провода ПЭВ-2 0,355 мм. Вторичка - между ними - 112 витков того же провода в два слоя, отводы от 56-го и 79-го витка для 4-х и 8-ми ом соответственно. 112 витков - для 16-ти ом. Таких вторичек три в параллель на каждой половине. Соединяем первичные обмотки перекрёстно-последовательно, вторичные - параллельно. Подробнее смотрите в монографии Г. Цыкина. Итого на каркасе 2240 витков в первичной обмотке и 112 во вторичной. Железо, естественно, собирается вперекрышку без зазора. Здесь был спойлер.Двухтактный УНЧ 6П3С, EL34. Данный усилитель проектировался по просьбе товарища, чем обусловлена его схема, применение типов ламп и трансформаторов. Усилитель выполнен с фиксированным смещением ламп выходного каскада. Сигнал через регулятор громкости поступает на сетку левого триода лампы 6Н9С, снимается с его анода на управляющую сетку лампы выходного каскада и одновременно через делитель напряжения поступает на сетку правого триода 6Н9С, переворачивается по фазе и поступает на управляющую сетку второй лампы выходного каскада. Выбор данной схемы фазоинвертора обусловлен лучшим звучанием и бОльшим коэффициентом усиления этой конструкции по сравнению с другими конструкциями фазоинверторов с резистивной нагрузкой. Сигнал на сетки ламп выходного каскада поступает через разделительные конденсаторы и ”антизвонные” резисторы, которые служат для предотвращения самовозбуждения выходного каскада при некорректном монтаже. На управляющие сетки ламп выходного каскада также подаётся напряжение смещения с регулируемых делителей напряжения, выполненных на подстроечных резисторах. С анодов выходных ламп сигнал поступает на выходной трансформатор, с него – в нагрузку. Выходные лампы могут работать в двух режимах–триодном, ультралинейном. Выбор режима осуществляется с помощью сдвоенного переключателя П1. Схема второго канала полностью идентична схеме первого. Настройка усилителя: Первый каскад настраивается по падению постоянного напряжения 1,8-2В в контрольной точке на катодном резисторе подбором номинала этого резистора. Второй каскад настраивается по падению постоянного напряжения в контрольных точках на катодных резисторах 1 Ом ламп выходного каскада, путём регулировки напряжения смещения на управляющих сетках этих ламп. Падение напряжения на них должно быть 0,35-0,4В, что соответствует току анода каждой лампы 35-40мА. Наиболее ”экономные” могут снизить токи выходных ламп до 25-30мА. Я думаю, излишне напоминать о том, что все эти настройки нужно производить в режиме молчания. По переменному напряжению фазоинверсный каскад настраивается при подаче переменного напряжения около 0,5В с частотой 3кГц на сетку левого триода лампы 6Н9С, подстроечным резистором в цепи сетки правого триода лампы выставляется одинаковое по величине переменное напряжение на анодах лампы. При этом нужно пользоваться вольтметром с входным сопротивлением не менее 1мегОм. При настройке вторичную обмотку выходного трансформатора усилителя необходимо нагрузить на активное сопротивление, близкое к номиналу акустической системы. Излишне напоминать, что это сопротивление должно быть достаточной мощности. Трансформатор питания этого усилителя выдаёт переменного напряжения на анодной обмотке 250-270В, при токе не менее 0,3А для ламп 6П3С и не менее 0,4А для EL34. Обмотка напряжения смещения должна быть 40-50В переменного напряжения. Накальные обмотки должны быть не менее 3А для питания накалов 6П3С и не менее 4А для питания накалов EL34. Выпряимтели-мостовые, диоды анодного выпрямителя шунтированы плёночными конденсаторами, анодные 10нФх400В, смещения 1,5нФх160В. Дроссели от телевизоров УЛПЦТ служат для фильтрации анодного напряжения и дополнительной развязки между каналами по анодному напряжению, желающие могут их не применять, если результат не важен, или нужна наименьшая стоимость, экономия на них будет примерно 2$. Применямые детали: Выходные лампы предварительно подобрать попарно, желательно подобрать четыре близких между собой по току анода. 6Н9С тоже желательно подобрать по минимальному расхождению падения напряжений на анодах триодов. Разделительные конденсаторы 0,22 и 0,5мкФ х 250В К78-2, шунтирующий конденсатор 4мкФ в средней точке выходного трансформатора –бумажный на напряжение 400В, можно применить плёночный на это напряжение, остальные шунтирующие конденсаторы - плёночные К73-17. Электролитические можно применить ”Samsung”, ”Trek”, или другие. Резисторы в цепях анодов, управляющих сеток желательно применить ВС, остальные – МЛТ, подстроечные резисторы – СП. Регулятор громкости-самый лучший, что сможете приобрести, можно применить два раздельных. Выходные трансформаторы от радиолы «Симфония», можно применить другие не меньшей мощности, силовой трансформатор – ТАН107, или другие, подобные ему, немного большей мощности. Чувствительность усилителя порядка 0,65В. Для уменьшения чувствительности до 1,5В: В фазоинверторе применить лампу 6Н7С, резисторы в анодах заменить на номинал 33-36к 2Вт, в катоде 250-270 Ом падение напряжения на нём следует подобрать порядка 2,5В. Резистор фильтра в цепи анодного питания уменьшить до 1-1,3к. Следует увеличить ёмкость межкаскадных конденсаторов до 1мкФ, уменьшить номинал резисторов утечки в цепях сеток выходного каскада до 110-130к. Выходная мощность усилителя с подобранными лампами лампами 6П3С в триодном включении 6Вт при КНИ порядка 0,3%, в ультралинейном около 12Вт при КНИ 0,5%. При применении EL34 выходная мощность возрастёт в 1,4 раза. Возможно применение в выходном каскаде ламп 6П6С и Ф6С, при этом ток покоя выходных ламп 25-30мА, выходная мощность в сравнении с 6П3С снизится примерно в 1,5 раза. Изменено 7 Декабря, 2014 в 03:10 пользователем K.A. Ссылка на комментарий Поделиться на другие сайты Поделиться
kurdum Опубликовано 7 Декабря, 2014 в 04:38 Жалоба Поделиться Опубликовано 7 Декабря, 2014 в 04:38 Схема Манакова,разжевана вдоль и поперек на разных форумах,у меня работает много лет,отличное звучание. Ссылка на комментарий Поделиться на другие сайты Поделиться
Гость K.A. Опубликовано 7 Декабря, 2014 в 04:42 Жалоба Поделиться Опубликовано 7 Декабря, 2014 в 04:42 (изменено) Схема Манакова,разжевана вдоль и поперек на разных форумах,у меня работает много лет,отличное звучание. А есть предложения по "правильной" перемотке ТС180? Т.е. варианты секционирования и т.д. Изменено 7 Декабря, 2014 в 04:43 пользователем K.A. Ссылка на комментарий Поделиться на другие сайты Поделиться
TANk Опубликовано 7 Декабря, 2014 в 05:31 Жалоба Поделиться Опубликовано 7 Декабря, 2014 в 05:31 А есть предложения по "правильной" перемотке ТС180? Т.е. варианты секционирования и т.д. Читаем вот эту статью _https://sergeev21.-мы не распространяем ссылки на [народ.ру]-/trtube.htm Смотрим на №16 Ссылка на комментарий Поделиться на другие сайты Поделиться
Гость K.A. Опубликовано 7 Декабря, 2014 в 05:44 Жалоба Поделиться Опубликовано 7 Декабря, 2014 в 05:44 Читаем вот эту статью_https://sergeev21.-мы не распространяем ссылки на [народ.ру]-/trtube.htm Смотрим на №16 По выходным трансам остался только один вопрос - сколько нужно намоточного провода по каждому диаметру, хотя бы примерную оценку можно узнать? Ссылка на комментарий Поделиться на другие сайты Поделиться
Segun Опубликовано 7 Декабря, 2014 в 10:59 Жалоба Поделиться Опубликовано 7 Декабря, 2014 в 10:59 (изменено) По выходным трансам остался только один вопрос - сколько нужно намоточного провода по каждому диаметру, хотя бы примерную оценку можно узнать? У Евгения Карпова трансформатор в статье описан для , как раз pp на 6п3с на железе от тс180. Если убрать катодную обмотку, будет легче мотать? Да, кстати усь "Манакова на 6п3с" скоро уже два года радует. :smile: Изменено 7 Декабря, 2014 в 11:05 пользователем segun Ссылка на комментарий Поделиться на другие сайты Поделиться
Гость jank5 Опубликовано 7 Декабря, 2014 в 12:30 Жалоба Поделиться Опубликовано 7 Декабря, 2014 в 12:30 Карпов =https://www.next-tube.com/articles/pp-6p3s/pp-6p3s.pdf Ссылка на комментарий Поделиться на другие сайты Поделиться
TANk Опубликовано 7 Декабря, 2014 в 17:53 Жалоба Поделиться Опубликовано 7 Декабря, 2014 в 17:53 По выходным трансам остался только один вопрос - сколько нужно намоточного провода по каждому диаметру, хотя бы примерную оценку можно узнать? На выходные трансформаторы на ТС180 уходит примерно по килограмму на трансформатор. 2/3 первичка и 1/3 на вторичку. Ссылка на комментарий Поделиться на другие сайты Поделиться
Гость K.A. Опубликовано 7 Декабря, 2014 в 23:52 Жалоба Поделиться Опубликовано 7 Декабря, 2014 в 23:52 На выходные трансформаторы на ТС180 уходит примерно по килограмму на трансформатор. 2/3 первичка и 1/3 на вторичку. большое спасибо! Пошел искать провод и докупать элементы. Ссылка на комментарий Поделиться на другие сайты Поделиться
Гость brewmaster Опубликовано 21 Ноября, 2016 в 17:13 Жалоба Поделиться Опубликовано 21 Ноября, 2016 в 17:13 Какую схему лучше собирать эту или из 1 поста? Ссылка на комментарий Поделиться на другие сайты Поделиться
TANk Опубликовано 21 Ноября, 2016 в 18:26 Жалоба Поделиться Опубликовано 21 Ноября, 2016 в 18:26 ... Какую схему лучше собирать эту или из 1 поста? ... Или, например, эту? Ничем не хуже первых двух. Звучание всех этих схем на 80% будет определяться качеством выходных трансформаторов, качеством силового трансформатора и тщательностью настройки готового усилителя. Еще много будет зависеть от акустики. Ссылка на комментарий Поделиться на другие сайты Поделиться
Гость brewmaster Опубликовано 21 Ноября, 2016 в 18:34 Жалоба Поделиться Опубликовано 21 Ноября, 2016 в 18:34 Такой транс пойдет в кач-ве вых. Просто из ламп у меня есть только 6н9с 2 шт, 6ф1п полно, 6н1п, 6н2п 6п3с 7шт, 6п6с 4шт Ссылка на комментарий Поделиться на другие сайты Поделиться
Рекомендуемые сообщения
Для публикации сообщений создайте учётную запись или авторизуйтесь
Вы должны быть пользователем, чтобы оставить комментарий
Создать учетную запись
Зарегистрируйте новую учётную запись в нашем сообществе. Это очень просто!
Регистрация нового пользователяВойти
Уже есть аккаунт? Войти в систему.
Войти