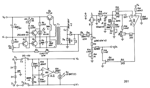
Dm4 Опубликовано 14 Сентября, 2014 в 09:01 Жалоба Поделиться Опубликовано 14 Сентября, 2014 в 09:01 Есть приставка Mastech M261 схема она подключается к токоизмерительным клещам Mastech M266 схема Клещей нет хочу включить отдельно, использовав мультиметр Но непонятно что нужно подключить на выходы приставки "EXT" "COM" "V" и откуда снимать показания И в клещах непонятно как переключаются контакты Ссылка на комментарий Поделиться на другие сайты Поделиться
Yamazaki Опубликовано 14 Сентября, 2014 в 20:14 Жалоба Поделиться Опубликовано 14 Сентября, 2014 в 20:14 Видите там снизу спереди торчат контакты? По идее они втыкаются в какой-то (может быть совместим с несколькими моделями) мултиметр от mastech. Видимо, приставка выдаёт значение сопротивления в виде напряжения или как-то так, можно её присобачить к другому мультиметру через переходник. Ссылка на комментарий Поделиться на другие сайты Поделиться
Chugunov Опубликовано 14 Сентября, 2014 в 21:14 Жалоба Поделиться Опубликовано 14 Сентября, 2014 в 21:14 (изменено) Но непонятно что нужно подключить на выходы приставки "EXT" "COM" "V" и откуда снимать показания И в клещах непонятно как переключаются контакты Нужно ещё фото снизу, от внешних штыревых контактов. Похоже, EXT (внешний) можно игнорировать, COM - общий провод внешнего вольтметра-тестера, а V - это самое сопротивление в виде напряжения на вход вольтмеира тестера. Сколько вольт соответствуют скольким мегаомам непонятно, но можно определить - взять резистор этак на 10 Мом (можно набрать из нескольких), перевести прибор на предел 20 Мом, измерить, нажав кнопку PUSH. Резистор подключить, конечно, в гнездам E и L . На Е при нажатии кнопки будет высокое напряжение! Изменено 14 Сентября, 2014 в 21:15 пользователем chugunov Ссылка на комментарий Поделиться на другие сайты Поделиться
Рекомендуемые сообщения
Для публикации сообщений создайте учётную запись или авторизуйтесь
Вы должны быть пользователем, чтобы оставить комментарий
Создать учетную запись
Зарегистрируйте новую учётную запись в нашем сообществе. Это очень просто!
Регистрация нового пользователяВойти
Уже есть аккаунт? Войти в систему.
Войти